Valid from EWA version 1.21.228.0
Created for Daimler AG
1 Operation Manual for EWA "Local"
3.1 "EWA Central" vs. "EWA local"
4.1 Automatically installed system software
4.2 System software to be installed manually
5.1.2 EWA application components(Client software)
5.3 Clustering and loadbalancing
6.2.1 Application server / Database server machine
7.1.3 Register the access authorization(s)
7.1.4 Add a first Group and first User
7.2 Install database content from DVDs
7.4 Quick check of the installation
8.1 EWA Application Server Settings
8.1.3 um_cfg.xml (and um_batch_cfg.xml)
8.1.5 additional_downloads_cfg.xml
8.2.1.2 Feedback Channel: Email
8.2.1.3 Feedback Channel: Email-or-Fax
8.2.1.4 Feedback Channel: XSF-email
8.2.1.5 Feedback Channel: XSF-fax
8.2.1.6 Feedback Channel: xml-post
8.2.1.7 Advanced features of the feedbackRecipients.xml
9.1 Switching EWA to default HTTP Port 80
9.2.1.1 File names and location of logfiles
9.2.2 Application Server logging
9.3.1 Secure Socket Layer (SSL, HTTPS) Support Optional
9.3.2 Protection against unsolicited access
9.4 User Management Configuration
9.4.2.2 Using LDAP Authentication (Simple mode)
9.4.2.4 Using LDAP Search Mode
9.5 User Reports Configuration
9.5.1 User Reports for the Central Accounting
9.5.2.1 Main configuration parameters
9.5.2.2 Configuration settings for the central accounting reports
9.5.3.1 Configuration settings for the market reports
9.5.3.2 Changing the E-Mail Body of the Market Reports
9.5.3.3 Regular Expression Syntax for Workshop and Group Filters
9.6 Shoppinglist/Joborder webservice exchange
10.1.1 Windows NTLM Authentication
10.1.1.1 Setting up SSO on Tomcat and Internet Information Server (IIS)
10.1.1.1.0.1 Setup Internet Information Server
10.1.1.1.0.2 Configure and restart the EWA server
10.1.1.1.0.3 Install files from the EWA media
10.1.1.1.0.4 Configure and restart the IIS
10.1.1.2 Check the Environment
10.1.1.3.0.1 Ensure the correct Java Runtime
10.1.2 SiteMinder Authentication
10.1.2.1 Configuration of SiteMinder
10.1.2.2 Working with SiteMinder SSO integration activated
11 Clustering of an EWA Server
11.2 Clustering EWA using Tomcat application server
11.2.1 NAT Request distributors / Load Balancers
11.2.2 Using mod2jk and Apache httpd for Load Balacing
11.2.3 Distributed Java Servlet Containers
11.2.3.2 Session Affinity (or Sticky Sessions)
11.2.3.3.1 Session Replication in Tomcat 7
11.3 Steps to Cluster EWA with Tomcat as Application Server
11.3.1 Installing Apache Web Server
11.3.2 Install and Configure mod_jk Connector
11.3.2.1 Changes in all EWA Servers
11.3.2.2 Configuring Session Replication
12.1 "Hardcore" de-installation
14 Additional software installation
14.1.2.2 Access rights for spool out files
14.1.3 Interactively running the spoolers
14.1.3.1 ASRA Spooler (AWAT data spooler)
14.1.3.2 Damagecode Spooler (SSL data spooler)
14.1.4 Scheduled process of spooling / Spooling multiple "packages"
15 Client software installation
15.2.1 Automatic Installation via the integrated EWANAPI Installer
15.2.1.1 Server side preparation (System administrators tasks):
15.2.1.1.1 Rules for reading the specific server settings to be applied on clients
15.2.1.1.2 Automatic property replacement within ewanapi.ini
15.2.1.1.3 Influence target installation directory on the client PC
15.2.1.1.4 Prefer SSO authentication before provided credentials
15.2.1.1.5 Address Proxy settings / problems
15.2.1.1.6 Preparation for Autoline 8.30 / 8.35 integration
15.2.1.1.7 Preparation for Autoline 8.2 Emulation layer
15.2.1.1.8 Preparation for fallback server option
15.2.1.1.9 Preparation for Siteminder integration option
15.2.2 Automatic Deployment of EWANAPI
15.2.5 Proxy Server Configuration for EWANAPI
15.2.6 Example of an ewanapi.ini file
16 Server Monitoring and Management
16.2 Management Interface Architecture
16.3 Management Configuration Options
16.4 Management Interface Usage and Options
16.4.2 EWA Core Components Interface
16.4.5 Retrieving Management Information
16.4.6 Retrieving XML Information of Management Information
17 Performance optimization & fine tuning
17.2.1 Socket Timeout (Windows)
17.3 Application Server Settings
17.3.1 Memory consumption of the application server Java Runtime
17.5.1 Logging (AccessGateway)
17.6.1 Shared Memory Configuration for Transbase
17.6.2 Increasing WIS Transbase Cache Settings
17.6.3 Connection pool (WIS net)
18.1.2 Filesystem layout on the target system
19.1 Purpose of the Back up and Migration Tool
19.1.1 Configuration of the Backup and Migration Tool
19.1.2 1.1 Task Type configuration options
19.1.8 1.1.6 BackupUserProfiles
19.1.9 1.2 Defining source and target
19.1.10 1.3 Defining a database
19.1.11 1.4 Defining an Filter
19.1.12 1.4.1 Filtering administrator-users
19.1.13 1.5 Sample Configuration Files
20 FAQ - Frequently Asked Questions
20.2 Slow working EWA applications
20.3 WIS and EPC application are not starting when Single Sign On with NTLM is used
20.4 Start of EWA applications not possible when server is using HTTPS for authentication
20.5 Corrupted JARs error message in Java WebStart
20.6 WIS does not show any documents
20.7 WIS starts with a blank screen
20.8 ArrayIndexOutOfBoundException on server start
20.9 EPC icons will not be displayed
20.10 SSL secured pages dont show up
20.11 SSL certificate not accepted
20.12 Manually remove illegal entries from the FINCache
20.13 Enter users with windows domain information
20.14 Reconfigure the time until a session timeout occurs
20.15 Add user interface languages for the Access Gateway User Interface
20.16 Change the minimum Password and Username lengths?
20.17 How to Extract Accounting Information from WIS Usage
20.18 System is not working properly
21.0.2 User Administration document
21.0.3 EWANAPI description document
The intention of this operation manual is to provide system administrators sufficient background knowledge to install EWA, configure it and handle usual problems and errors that may occur during EWA setup, configuration and in daily operation. In order to do this an overview over the system architecture of EWA and its core framework is given. The next sections describe general setup and configuration tasks. Additionally, details of some specific topics (like e.g. log information) are provided. A "Frequently Asked Questions" (FAQ) section completes this document.
However, it is not (and cannot be) the aim of this document to provide guidelines to resolve problems originating from third party components like problems setting up an application server or a database system on several Windows OS environments, configuring firewalls to allow user access, integrating EWA in other environments (Web- or Application Servers other than the ones supported), running several versions of programs (e.g. several versions of the Java Runtime Environment) at the same time etc.
EWA is a server based, distributed application. There are two main differences in the application deployment which will be called "central" and "local" you will notice these terms often within this document.
Central: this installation type means a centrally hosted server environment which is typically used not only for a single workshop but i.e. for a whole market as Internet based application. Installation and Updates will be performed by experienced system administrators. The server and database software is somehow more advanced (and typically needs separate licensing) then the software from the "local" environment.
Local: this type of installation typically refers to an installation within a local workshop. It has other needs for installation, maintenance and performance. Installation and Updates will be supported by automatic processes. And the software requirements are not as "challenging" as the ones for the "central" environment.
This document has been written for system administrators with at least basic knowledge of
Following definitions shall help to describe the installation from a more generic view. These definitions or properties do not have to be available as operating system variables. They shall just provide some kind of abstraction throughout this documentation.
The following text will refer to these definitions as [property].
Example:
A "[EWA_HOME]\config" path will have to be expanded by you for your local settings to i.e. "C:\EWA_net\config".
|
Property |
Description |
|---|---|
| DVD-DRIVE |
The drive letter in which you have mounted the delivery DVD |
| EWA_HOME |
Installation location of the EWA installation. C:\EWA |
| EWA_SERVER_PORT |
Port of the EWA services to listen to. |
This section lists some terms that are being used within this document.
|
Term |
Description |
|---|---|
| DBMS | Database Management System |
| DB | Shortcut for Database / Database System |
| Core | This is the "heart" of EWA on the server side. Basically it is the AccessGateway, the EWA system framework and some other components. Or: everything apart of EPC and WIS that runs on the server. |
| User Management DB Core database | The runtime database running in Read/Write mode. This database stores user and runtime information. |
| WIS database | Runtime, readonly database containing service information for WIS. This database is based on the DBMS Transbase. |
| EPC database | Runtime, readonly database containing service information for WIS. This database is based on the DBMS Transbase. |
Following table gives more details about the system software that will be automatically installed and used by EWA:
|
Type of Software |
Product |
Comment |
|---|---|---|
|
Application Server |
Apache Tomcat 7.0.42 |
This application server is aimed for the local and central installations. It will nevertheless be installed whenever the automatic installation process will be performed. This out-of-the box installation and configuration should serve 90% of your requirements. Manual modifications for HTTPS, Clustering or different User Management Databases is possible. |
|
DBMS |
Transaction's Transbase 6.8.1.46 |
Used by WIS, EPC and (for local systems) for the Core database. |
|
Java (Server) |
Java Runtime Environment 1.7.0_25 together with a cryptographic classloader |
Will be installed automatically by the installers.
Note:
|
|
Type of Software |
Product |
Comment |
|---|---|---|
| WebServer | Apache HTTPd 2.0.49 (Apache Group) | Optional: This WebServer can be installed and configured manually to allow a 3-Tier Server architecture. The description about clustering and loadbalancing is based on the use of this software. |
|
Java (Client) |
Oracle Java SE 7 Update 45 |
This Java Runtime is needed to execute Client software (like WIS or EPC or even EWANAPI). You will typically install it on the client operating system, but feel free to install it (manually) on the server system, too. So you will be able to check the client functionality on the server machine itself if you want do so. Find the appropriate installer after installation within the folder: [EWA-HOME]\client_apps\jre\jre.exe |
The applications "EPC, WIS and ASRA (EWA)" consist of several components rather than of a monolithic program block. Most of these components are located on a server but there are also program modules needed on the client. All of these components base on Java technology.
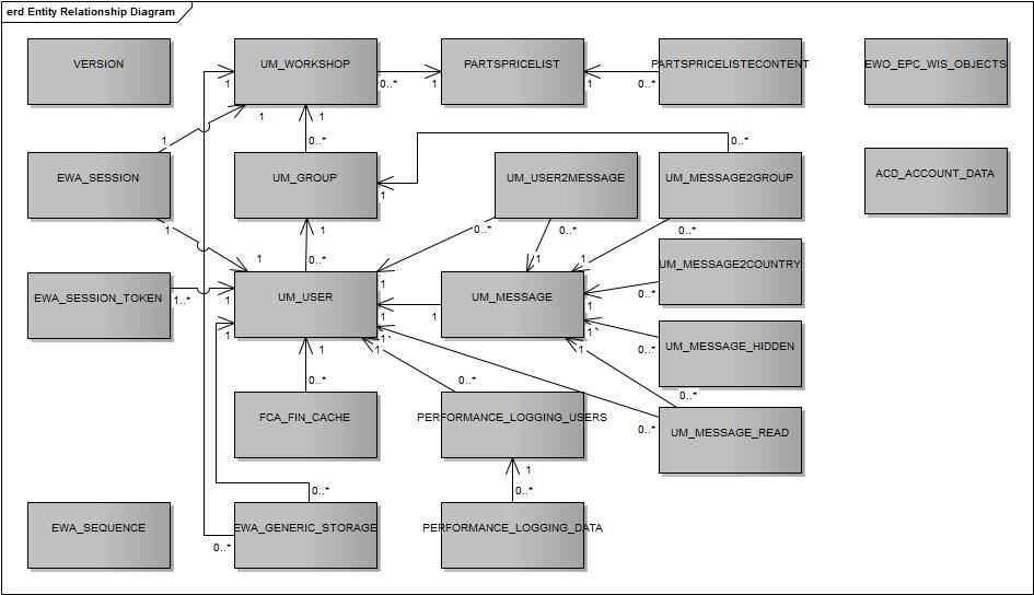
The EWA core framework consists of several services and components and runs on the J2EE application server. These components will be described in detail in the following sections. This framework is often simply refered as "EWA Core".
The following applications and components are integrated into the application server and form the EWA application together with the EWA core framework. These components are only explained in brief here. If more information is required, please refer to the according documentation.
Some components (Access Gateway, User Management, Accounting Service, etc.) are used by both applications (EPC and WIS). The configuration of these components has to be done only once.
In the following picture a normal workflow for EWA is shown:

Figure: Workflow for EWA
The data flow within EWA is as follows:
Apart from User profiles and User configuration this database is also used to store log entries for error detection (if configured) and user specific access information for billing purposes.
In order to manage User information, a Web user interface is offered. It provides an easy way to add and delete users and licence information in the database. This interface is described in a separate document.
See the chapter about advanced system configuration for clustering and loadbalancing information.
Different DBMS options are being used within the EWA environment. The Transbase DBMS is typically being used as read-only database (for WIS and EPC) where there should be no need for database replication. The Transbase DBMS currently does not support replication mechanisms.
For the user management database storing user related information, a third instance of Transbase DBMS is being used. As the "local" EWA is mainly aimed for small workshop environments it should be sufficient to run this database without clustering.
C-JDBC might be a helpful tool allowing at least read-only clustering even of the not-clustering-aware Transbase DBMS. Testing C-JDBC together with EWA was however not part of the scope. See http://c-jdbc.objectweb.org
[ASRA]You will not see any further references to an application called "ASRA" within the documentation as this is part of the WIS application.
For the installation to take place, you need at least following items:
As mentioned in the previous chapter the EWA server and client components are completely based on Java.
The components on the client side are started by means of "Java Web Start". Starting with Java 2 (jre-packages 1.4 and above) "Java Web Start" is part of the "Java Runtime Environment" installation.
Apart from a Web-Browser (like Internet Explorer) and a working JRE (which in turn includes Java WebStart) there are no other software requirements on the client side. The JRE on client side needs to be at least version 1.6, it is recommended to use version 1.7, though. Installation of the EWA client components is done automatically via "Java Web Start".
On the server side a Web-Server, a Servlet Container (or J2EE Application Server), an installed user database, the EWA core framework and the applications including the according application databases need to be installed.
For EWA "central" Tomcat serves as Web- and Application server. MS SQL, DB2 or TransBase is used as the database for user information. Web-Archives (.war) files contain the program logic for the Access Gateway, User management, WIS and EPC. Program modules within these Web-Archives are being executed by the servlet container each time a request is sent by a user.
For EWA "local" Tomcat serves as Web- and Application server. TransBase is used as the database for user information. Web-Archives (.war) files contain the program logic for the Access Gateway, User management, WIS and EPC. Program modules within these Web-Archives are being executed by the servlet container each time a request is sent by a user.
Additionally, two TransBase databases are being used, one for WIS and another one for EPC.
Other services and programs used for instance by EPC FP and WIS classic (like the access authorization Service, Program Manager etc.) are not required for EWA.
Since some of the mentioned server components do only run on a Windows environment, it is necessary to use MS Windows as the server side operating system.
Note:
Following software components are expected to be installed correctly on the server and client machines BEFORE starting with the installation of EWA.
| Type of Software | Server 1000 < 1000 registered user | Server 2000 < 2000 registered user | Server 4000 2 clustered servers with separate DB server < 4.000 registered user | Server 8000 4 clustered servers with separate DB server < 8.000 registered user | Stand-alone PC | Comment |
|---|---|---|---|---|---|---|
| Operating System | Windows Server 2003 SP2, Windows Server 2008 32/64bit - Deutsch/Englisch | Windows Server 2003 SP2, Windows Server 2008 32/64bit - Deutsch/Englisch | Windows Server 2003 SP2, Windows Server 2008 32/64bit - Deutsch/Englisch | Windows Server 2003 SP2, Windows Server 2008 32/64bit - Deutsch/Englisch | Windows 7, Windows 8 Deutsch/Englisch | Windows XP and Windows Vista are not part of the integration tests anymore. |
| Web Browser | Internet Explorer 8/10 | Internet Explorer 8/10 | Internet Explorer 8/10 | Internet Explorer 8/10 | Internet Explorer 8/10 | Other browsers (Firefox, Chrome or other versions of IE) are not part of integration tests and not officially supported. However, EWA might work with other browsers then the mentioned ones. |
| Java 2 Runtime | JRE 1.7 | JRE 1.7 | JRE 1.7 | JRE 1.7 | JRE 1.7 | http://www.java.com/download, or install the Java Runtime Environment provided from the installation DVD:[EWA-HOME]\client-apps\jre\jre.exe |
Note:
Some operating systems have Internet Information Server running on the default Web port 80 by default. Thus EWA will be installed by default on the HTTP port 9000. You can change this later to port 80 if you like to. In that case do not forget to shutdown IIS permanently.
The client machines will not be covered by the installation process. But in order to allow execution of the client software, following software must be installed on the client systems:
|
Type of Software | Minimum requirements | Optimal requirements |
Comment |
|---|---|---|---|
|
Operating System | Windows XP, Windows 7, Windows 8 | Windows XP, Windows 7, Windows 8 | Windows XP is not part of the integration tests anymore. |
|
Web Browser | Internet Explorer 8/10 | Internet Explorer 8/10 |
Part of the operating systems listed here. Other browsers (Firefox, Chrome or other versions of IE) are not part of integration tests and not officially supported. |
|
Java 2 Runtime | JRE 1.7 | JRE 1.7 | http://www.java.com/download, or install the Java Runtime Environment provided from the installation DVD:[EWA-HOME]\client-apps\jre\jre.exe |
The hardware requirements for the EWA servers have to take two things into account.
This section is intended to give a general reference that has to be adjusted individually for the environment the individual setup is intended to run in. For detailed and more recent requirements please check the Rollout Plan provided by Daimler AG.
|
|
Server 1000 < 1000 registered user |
Server 2000 < 2000 registered user | Server 4000 2 clustered servers with separate DB server < 4.000 registered user | Server 8000 4 clustered servers with separate DB server < 8.000 registered user | Stand-alone PC |
|---|---|---|---|---|---|
|
CPU |
Dual Core CPU 2GHz | Quad Core 2 GHz | Quad Core 2 GHz | Quad Core 2 GHz | Celeron D 1,8 GHz |
|
Memory |
2GB | 4GB | 4GB | 4GB | 1GB |
|
Free disk space | 100GB | 100GB | 100GB | 100GB | 50GB |
|
Network |
Ethernet 100 MBit | Ethernet 100 MBit (TCP/IP) | Ethernet 100 MBit (TCP/IP) | Ethernet 100 MBit (TCP/IP) | Ethernet 100 MBit (TCP/IP) |
| HDD Controller | SCSI / IDE / S-ATA | SCSI / IDE / S-ATA | SCSI / IDE / S-ATA | SCSI / IDE / S-ATA | IDE / S-ATA |
|
Operating System |
As specified above | ||||
| DVD Drive | DVD 16/48 | DVD 16/48 | DVD 16/48 | DVD 16/48 | DVD 16/48 |
Table: EWA Server Hardware
| Minimum requirements | Optimum requirements | |
|---|---|---|
| CPU | P III 750 Mhz | Celeron D 1,8 GHz |
| Memory | 512MB | 1GB |
| Network | Ethernet 100 MBit (TCP/IP) | Ethernet 100 MBit (TCP/IP) |
| Display resolution | 1024x769 | 1280x1024 |
| Accessories | 17" TFT Monitor, 19" CRT Monitor, Tastatur, Maus | 17" TFT Monitor, 19" CRT Monitor, Tastatur, Maus |
| DVD Drive | - | - |
Table: EWA Client Hardware
Four default configuration types have been defined:
Note:
EDC installation is not supported. EWA is not PAI compliant and installation in an therefore EDC environment needs special agreements.
| Operation scenario | Central | Local | ||
|---|---|---|---|---|
| Configuration Type | Big | Medium/Small | Big | Medium/Small |
| Recommended for |
|
|
|
|
| Technology | Individual setup of application servers and database servers | (Modified) EWA standard installation | (Modified) EWA standard installation; for failure safety a fast restore mechanism or a second EWA server is recommended | EWA standard installation on a standard PC server |
| OS | Application Servers and Database Servers: Windows 2003 Server, SP2 for Write Database Servers - alternatively UNIX | Windows 2003 Server, SP2 | ||
| Application Server |
| EWA standard installation (Apache Tomcat 7.0.42) | EWA standard installation (Apache Tomcat 7.0.42) | EWA standard installation (Apache Tomcat 7.0.42) |
| Write Database |
|
|
|
|
| Required Bandwidth | Independent of operational model, depending on number of users, usage of the application and if Citrix is used or not. Bandwidth minimum for "central" application: 256 kbit downstream ; recommended: 2 Mbit. See document "Bandwidth Usage". |
|||
| Service Location / Operation / Administration |
|
|
|
|
| Internet connectivity (server-side) possible | Yes | No | ||
| VPN possible | ADC OK, otherwise depends on provider | depends on provider | ||
| Samples |
|
|
|
|
The following hardware configurations have been defined:
| Property | Value |
|---|---|
|
CPU |
>= Dual Core CPU 2GHz |
|
Memory |
>= 1 GB |
|
Free disk space |
>= 50 GB |
|
Network |
100 MBit/s |
|
Operating System |
As specified above |
|
DVD-Drive |
Due to large database updates, a fast DVD drive is recommended on this machine (DVD 16/48) |
Table: EWA Server Hardware
Since EWA does not differ to other Web applications in this respect the same guidelines apply. As a general rule it can be said that the amount of system memory is more important than the power of the CPU.
|
Network route |
TCP/IP Port(s) |
Description |
|---|---|---|
|
Client -> Application Server |
9000 |
Access to the EWA services if no front-HTTP server is involved. |
|
HTTP-Server -> Application Server |
needed if HTTP Frontend Server is in use can be configured |
A plugin for the correspondend application server has to be attached to the HTTP front server and talks to the web application server over the port configured for that communication. This scenario will take place in a firewalled environment. |
|
Application Server -> Transbase |
2054/2055 2034/2035 Plus additional ports dynamically created per DB connection on random port numbers |
Access to the information databases of WIS and EPC.
Note:
|
|
Application Server -> Transbase |
2044/2045 |
Access to the authorization database for EWA AccessGateway. |
|
EWANAPI.exe (WISAPI.exe) -> Application Server |
9000 |
EWANAPI.exe (can be regarded as a normal client to the system) has to be able to access the AccessGateway in a direct manner. Proxy servers are currently not supported. |
This chapter covers the installation steps for the application server, the database and the EWA core framework (including Access Gateway and User management).
If a previous local version was already successfully installed and the user has not started the installer in unattended (the installer makes some assumptions for the user, i.e. ewa installation directory or installation language) or forced mode, the installer will stop when called in such an environment and ask you to make use of the Update program "AdminTool" (you will learn about this later on).
Note:
If you execute the installer on a Terminal Server environment be sure to execute it the setup program from the main console only and not from a TerminalServices client window. InstallShield-based installers appear to have major problems in such a scenario.
Installation requires administrative rights on Windows.
Installation
Login to Windows as Administrator or user who is part of the Administrators group.
Take your DVD of the EWA DVD release set and execute the setup file from
[DVD-DRIVE]:\ewa\setup.exe
In our example installation our path was set to C:\EWA_net. If you use a different path for your installation, the given command and configuration examples need to be adopted to your folder structure. By default the installer suggests the installation into the Windows standard program files folder - which is perfect for "local" EWA installations.
The installation should finish without any error messages.
After the installation you will find some new links within the Favorites of your Internet Explorer
With the EWA Admin Tool you should now check the services.
The tab "Server" must display two green traffic lights, the traffic lights in the tabs "EPC" and "WIS" will remain dark until you installed the database content.
For licensing open the EWA website (use the favorite in Internet Explorer to do so. If you performed an standard installation, you might also click here).
You will be asked for a username and password. On an initial installation these values will be
Admin Username = admin
Admin Password = admin
Note:
You will immediately be asked to change your password now. Ensure you remember what you enter here.
Under the Button Administration/Server/Edit the access authorization you will find the input fields for the StartKey.

Notes:
You can add StartKeys in a formatted way (with "-" as separator and with leading or trailing blanks) as well as in the plain way.
Please refer to the UserManagement manual to setup users and groups to be able to work with the system. To complete the basic installation you don't need to do this right now.
Retrieval Database content installation (for WIS and EPC) as well as whole EWA system updates will be performed by the EWA Admin Tool. This is a windows executable that gives you an administrative interface to some system tasks like services control, software update, database clean up, ...
You will find this tool after installation in the Favorites in the folder EWA of your Internet Explorer.
For detailed information please refer to the corresponding EWA Admin Tool documentation. It describes in detail how to install new database content for both EPC and WIS.
From this step forward manual steps have to be performed if you want to migrate the just installed local version to a fully functional central version.
This is documented inside special documentation you can find on the delivery media within the folder:
[DVD-DRIVE]:\ewa\central\doc (all files)
If you want to migrate to a "central" version, first copy all the files from that folder into
[EWA_HOME]:\docs
which overrides the more simple "local" documentation. Then open the freshly installed documentation from there and continue reading the documentation at the current point. You will see that there is guidance on how to migrate EWA to a central version.
In order to verify whether all components have been correctly installed and configured it is now time to reboot your system. After having rebooted, start the Internet Explorer.
In order to check the functionality of the administration go to the following URL:
or use the EWA net Favorite in EWA net folder of the Internet Explorer. You should see the EWA start page. Log in as administrator - this is currently the only user being setup in the system.
The default Admin user name and password are set by the installers to:
If you want to check whether your clients are well prepared to perfectly run EWA, please assure the following manually steps have been completed as there are no automatic installation steps for the client:



Congratulations!
You have successfully setup a standard EWA server. To configure the system to your needs (i.e. make use of a different authentication system), please refer to the chapters about EWA configuration and advanced configuration to make the best out of your installation.
Many of the settings below can easily be configured via the administrative Web interface of EWA. But there is even more that can be performed by modifying the underlying XML files.
Important Note:
As mentioned earlier you should have reasonable experience and a good understanding of XML before you start editing the files mentioned below. You may easily make your EWA server fail to start even with small syntactical errors in the files.
Note:
Some basic settings described here (like email Server, access authorization reminder, feedback,...) can also be modified by a user with System Administrator user role from within EWA's server administration masks.
The behavior of the AccessGateway and each HP Service as well as some general settings can be configured in the [EWA_HOME]\config\core_cfg.xml file.
Example:
<?xml version="1.0" encoding="UTF-8" standalone="no"?>
<xml>
<SECTION name="Services">
<SECTION name="MailService">
<!-- Parameter emailEnabled: Set this to "true" or "false" if the Email Service is active and -->
<!-- sending Emails. -->
<PARAMETER name="emailEnabled">true</PARAMETER>
(...)
</xml>
|
Parameter |
Example Value |
Description |
|---|---|---|
| ApplicationIntegration | ||
| applicationIntegrationEnabled | false | Enable or disable a list of URLs which appear in the Start menu of EWA. If set to "false" the whole section will just be ignored. |
| ApplicationIntegration - ApplicationDetails_x (where x is a number from 1 to n, so this section can be repeated several times for multiple applications to be integrated into your start screen of EWA) | ||
| URLofApplication | http://www.hp.com | URL which will be opened in a new window if this button will be clicked. If the existing session of EWA needs to be included in the URL, you can specify the token {SESSION} to be replaced with the session ID, e.g. http://myserver/otherApp.do;jsessionid={SESSION}?param=value |
| NameofApplication | Browse HP | Name which will appear below the button |
| URLofApplicationIcon | /EWA-net/someicon.gif | URL to an image which will displayed as button |
| NewWindowForApplication | true | Shall this application be started in a separate window instead of overriding the current window content? true / false |
| UserRoleForApplication | WorkshopAdmin, ServerAdmin | What user role will see this application in the start menu? If you do not specify one, all users will see this. You can even comma separate multiple roles. Allowed values are: |
| ClientSettings | ||
| Browser | InternetExplorer | If the client determines it runs in a Desktop environment then this browser will be used. You may specify "InternetExplorer" or just nothing to enforce InternetExplorer. You may also specify something like %ProgramFiles%\Firefox\firefox.exe. Possible values are:
|
| BrowserForTerminalServer | InternetExplorer | The same configuration item as for regular browser except that this entry is valid for terminal server instances. Possible values are the same as for ClientSettings.Browser. |
| ClientSettings - LaunchViaServer | ||
| enabled | false | If set to true and a client application (EPC/WIS) opens a URL in a browser then the request will be sent via the server and a cookie will be set with the user's id as its value. |
| cookieName | EWAnetUsername | The name of the cookie to set |
| cookieDomain | false | The domain for which the cookie is valid. An explicitly specified domain must always start with a dot. Leave empty for automatic configuration for the domain that made the request. See RFC 2109. |
| cookiePath | / | The cookie Path is the subset of URLs to which this cookie applies. See RFC 2109. |
| ClientSettings - RequestService | ||
| maxMemoryCacheSizeKB | 1024 | The maximum memory-cache size in KB used for client side 1st level caching of requests. |
| maxDiskCacheSizeKB | 10240 | The maximum disk-cache size in KB used for client side 2nd level caching of requests. |
| workerPoolSize | 5 | The number of simultaneous requests that the client can execute. |
| ClientSettings - MessageArea | ||
| minutesForStateChange | 10 | Not used anymore |
| ClientSettings - DownloadArea | ||
| access | false | If false, the download area cannot be accessed from client applications. The menu-item to open the download area will not be visible and the URL is not accessible. |
| ClientSettings - LicenseArea | ||
| LicenseHandler | StandardHandler | Depending on the LicenseHandler that is configured, either the default EWA-License Handler is used or the CommonLic handler is used. If CommonLic handler is used, the licenses need to be configured the same way as on Star Diagnosis or XENTRY systems in a special file. Possible values:
|
| Services - AccountingService | ||
| deleteEntriesOlderThanDays | 180 | If this value is set to > 0 than entries in the accounting table which are older than the given number of days will be removed automatically. If no value has been set, a default of 180 days will be assumed. |
| Services - FinCacheService | ||
| NumberOfFincacheResults | 30 | Used to set the maximal Number of displayed FIN-Numbers in EPC and WIS |
| Services - MailService | ||
| emailEnabled | true | Can email services be used within EWA? Should be switched on and configured correctly |
| smtpServer | some.mail.server | Name or IP of the email server to be used |
| smtpPort | 25 | Email port on which the SMTP service listens. Standard is 25 |
| smtpUser | someUser | Optional: If your SMTP server needs authentication, provide this info. Leave it blank if not required. |
| smtpPassword | secret | Optional: If your SMTP server needs authentication, provide the password here. |
| defaultFromAddress | mail@ewanet.com | Default email address that will be used if not overridden by a service using the email service. |
| Services - ManagementService | ||
| managementEnabled | true | Enable or disable the JMX management console with this switch. For further options please take a look to the Monitoring and Management section. |
| Services - Portalnterface | ||
| portalServiceEnabled | false | Portal Service is switched off by default. Using this configuration enabled, users, groups and workshops can be administered remotely using WebServices. Please take a look to the user management documentation for more details! |
| userExpirationTimers | false | Extension for portal service configuration, enables global option to define expiration times for EWA user accounts for blocking access after a certain time. |
| treatUsersWithUndefinedValidityAsAlwaysValid | false | If expirationTimer is activated (see Services.Portalnterface.userExpirationTimers) and users exist without an expiration time set, those users should be treated as always valid. Otherwise (false) users without an expiration time set are always invalid. |
| activationDurations | false | List of provided license durations for the portal selection. Must be a comma separated list of integer values which represent the milliseconds as duration. |
| externalHostName | ewanet.external.daimler.com | External host name to use when trying to generate the JNLP for starting up clients. NOTE: The hostname must be the name which is the external DNS name to contact the server. The hostname must also be valid for the server itself! |
| Services - GenericStorageService | ||
| startStorageCleanupDeamon | true | Flag to decide if the GenericStorageService-Deamon should be running at all |
| startTime | 24:00 | Time when the GenericStorageService-Deamon should run |
| disableWorkshopVisibility | false | Shall the workshop community level be switched off for internal storage of data? If switched off even data that should be visible for all users of a workshop will then only be visible to the one who is the "owner" of the information |
| batchQuerySize | 100 | Integer to configure the maximum number of keys which are used in a single queries to the GenericStorageService. Queries which have more keys will be broken up into batches of the defined size. The default configuration is 100. |
| cacheablePrefixesCSV | EPC:MANUFACTURERNOTE:,EPC:MARKETNOTE: | Comma separated list of Prefixes of GSS key prefixes that should be cached. If the CacheablePrefixesCSV value is empty or if CacheablePrefixes is not defined then caching will be deactivated. |
| cacheRefreshIntervalMinutes | 60 | The number of minutes between each GSS cache refresh. During a refresh the cache will be emptied and all keys matching the "CacheablePrefixes" list will be read from the database and put in the cache. |
| Services - DataExchangeService (See also dataExchangeSubscribers_cfg.xml) | ||
| start | true | Activate the notification service? true or false. |
| sleepTimeOnIdleMillis | 250 | How many milliseconds will be slept if there were no outstanding notifications. |
| sleepTimeOnErrorMillis | 5000 | How many milliseconds will be slept if there was an error when sending a notification. |
| maxQueueSize | 1000 | The maximum number of outstanding notifications queued for a single subscriber. If a new entry is added and the max queue size is exceeded then the oldest entries are discarded to reduce the size. |
| minimumAgeDays | 7 | The minimum age in days that an entry must be before it will be automatically deleted by the cleanup service. |
| Services - AuthSyncService (only for usage of MPC Self Service) | ||
| start | true | Activate the service? true or false. |
| queueFactory | AuthSyncQueueConnectionFactory | Name of the JNDI Element for the DealerDirectory Message Queue Connection Factory. This will be prefixed with java:comp/env/jms/ |
| queueName | AuthSyncQueue | Name of the JNDI Element for the DealerDirectory Message Queue. This will be prefixed with java:comp/env/jms/ |
| errorQueueName | AuthSyncErrorQueue | Name of the JNDI Element for the Error Message Queue where messages from the AuthSyncQueue get moved to if there has been an error. This will be prefixed with java:comp/env/jms/ |
| heartbeatSeconds | 10 | Time in seconds between heartbeat log entries. Log entries are for monitoring purposes. At each heartbeat the Message Queue connection will be retried if it had failed previously. |
| ldapURL | ldap://server.example.com:389 | The URL to connect to the LDAP directory server. |
| ldapUserDN | uid=admin,ou=system | The distinguished name of the user to connect to the LDAP directory server. |
| ldapPassword | secret | The password of the user to connect to the LDAP directory server. |
| ldapWorkshopSearchBaseDN | ou=organizations,o=example | The base distinguished name to search for a workshop in LDAP directory. |
| ldapWorkshopSearchFilter | ou | The filter to search for workshops in the LDAP directory. With the filter 'ou' every workshop is taken that matches the ldapWorkshopSearchBaseDN. |
| store | RetailFactory | The implementation of the AuthSyncService-Store to use. Currently there are 3 stores available:
|
| storeNotAvailableWaitSeconds | 30 | How long to wait before retrying when the store (e.g. CDP Web Service) is not available. |
| storeErrorWaitSeconds | 30 | How long to initially before retrying wait when there was an store (e.g. CDP Web Service) error (that is not a not available error). |
| maxCountStoreError | 5 | The maximum number of consecutive store errors which can occur, before a message is moved to the error queue. |
| maxCountErrorQueue | 30 | The maximum number of consecutive message that can be moved to the error queue before the AuthSyncService stops. |
| webServiceWSDLLocation | https://example.com/example?wsdl | The location of the WSDL-file of the CDP Web Service used by the Retailfactory store. |
| webServiceUsername | example | The username to connect to the CDP Web Service used by the Retailfactory store |
| webServicePassword | secret | The password to connect to the CDP Web Service used by the Retailfactory store |
| acceptAllSSLCertificates | false | True to accept CDP Web Services that use a Self Signed SSL Certificate. This prevents the need to manually add the certificate to the EWA JRE's truststore. |
|
AccessGateway - ApplicationSettings |
||
|
sslEnabled | false |
If SSL will be used within the WebApplication of EWA.
Note:
|
| sslForClientsEnabled | false | This setting determines, if SSL should be used for communication between client applications and EWA server. If set to true the client applications will communicate via https with the EWA server. Make sure that also SSL for EWA in general is set to true and check the other settings for setting up SSL. |
| useExternalSSLModule | false | This setting requires using an external SSL module, e.g. NetScaler, to ensure SSL termination. If set to true the client applications will communicate via https with the EWA server. Still, the EWA server internally uses HTTP. Ensure that the parameters sslEnabled and sslForClientsEnabled are not set to true. Make sure that the SSL termination is configured correctly. |
|
httpPort | 9000 |
Port for http |
|
httpsPort | 8443 |
Port for https (SSL). |
|
AccessGateway - Proxy (only for StarTekInfo portal integration) |
||
|
proxyEnabled | false |
Enables EWA server to connect to outside (e.g. to external User Management) via proxy. |
|
host | proxy.daimler.com |
Host name (e.g. for proxy setting) |
|
port | 8088 |
Port (e.g. for proxy setting) |
|
noProxy | localhost|15.* |
No proxy will be used for those addresses. Use Java syntax (e.g. "|" for separating two values) |
|
AccessGateway - LicenseExpirationReminder (access authorization expiration reminder) |
||
|
emailEnabled | true |
Set this to "true" or "false" if the access authorization reminder service is active and sending Reminder Emails at times where the access authorization is near to expire. All users in the system being administrators will be sent an email as soon as one of the access authorizations is about the expire |
|
userWarningsEnabled | true |
Set this to "true" or "false" if users should be warned by a popup-dialog inside the applications. |
|
fromAddress | startkey@ewanet.com |
Email sender address to use as from address in the sent emails. For most email-gateways this needs to be available. |
|
ccAddresses |
Email destination addresses to deliver a copy of the messages to.The email-addresses should be entered comma separated. This field is not required if no recipents are needed for CC. |
|
|
daysBeforeEmailReminder | 14 |
Timout in number of days from which on warning messages are being sent out by the reminder service to the list of specified server administrators. |
|
emailRepeatHours | 48 |
Number of hours after which the server repeats in sending Email reminders about the upcoming expiration of the access authorizations. |
|
daysBeforeUserNotification | 3 |
Number of days before reminders are showing up on user interfaces to remind the administrator to aquire new access authorizations. |
| SiteMinder | ||
| siteMinderEnabled | true | Set to true if the EWA server is protected by SiteMinder |
| authURLPattern | \Ahttps://login\.eg\.com/Security/login\.fcc.* | The Java Regular Expression which matches positive for the SiteMinder URL to which a request is redirected when authentication is required. |
| form | Login | The name attribute of the SiteMinder authentication HTML <form> element. If the value is not set then the first form will be assumed. Note: This implementation requires form-based Siteminder authentication. |
| formUser | USER | The name attribute of the HTML element where the Username must be entered. Note: This implementation requires form-based Siteminder authentication. |
| formPassword | PASSWORD | The name attribute of the HTML element where the Password must be entered. Note: This implementation requires form-based Siteminder authentication. |
| formSubmit | SUBMIT | CURRRENTLY NOT USED. The name attribute of the HTML element used to submit the form. Note: This implementation requires form-based Siteminder authentication. |
| formCredCookie | FORMCRED | The name of the Form Credentials Cookie set by SiteMinder in response to submitting user credentials to the Authentication screen. Note: This implementation requires form-based Siteminder authentication. |
| sessionCookie | SMSESSION | The name of the SiteMinder Session Cookie set by SiteMinder in response to submitting a request with a Form Credentials Cookie containing valid user credentials. Note: This implementation requires form-based Siteminder authentication. |
| Feedback (please refer to the Feedback configuration description) | ||
| Enabled | true | Whether feedback feature is enabled or not. |
| Modus | xml-post | Valid values can be: fax email-or-fax Customer Support & Feedback (CSF) related options (use of this option may depends on the timeline of the CSF project): csf-email csf-fax xml-post (default) |
| EpcMode | md | Working mode of EPC - md, sa, paints and fluids (pf) |
| RecipientsConfigFile | feedbackRecipients.xml | Specifies the addresses (fax or email) in a distinct level of detail. A simple default configuration has been provided which you can easily adjust to your needs. The default looks like this:
<?xml version="1.0" encoding="ISO-8859-1"?> |
| TransferConfigFile | feedbackTransfer.xml | This specifies the file which is responsible for selecting the appropriate feedback channel (Fax, EMail or XML transfer). This file does not have to be touched and will be updated by the installer automatically. |
| FeedbackAppURL | /Feedback/submitAppContext.do | Which URLs do the applications have to call to submit their feedback context. Do not touch. This field will be overridden by software updates. |
| Internal - FeedbackEmail | Empty by default | You may want to use this setting if you want to force one single email address to be set as receiver for all your emails in case email is being used as Feedback channel and will even override any automatically determined address from the mapping file feedbackRecipients.xml
Recommendation is to leave this field empty unless you make use of the global Feedback email router (ask your MPC whether your country has been setup there). |
| Internal - FeedbackFromEmail | john.doe@daimler.com | Set the sender address for feedback which will appear as sender for feedback generated emails in case that Feedback uses EMail as channel. |
| CustomerServiceRequest - URL | https://aftersales.i.daimler.com/XentryFrameWeb/Welcome.do | The URL to open a customer support ticket. Should not be used anymore, as the default feedback system should be XSF now. |
| CSF -> Selectable | false | Flag if the admin user can select the CSF related options as mode in feedback modus on the admin's server configuration web page within EWA. Do not touch. This field will be overridden by software updates. |
| CSF -> URL | http://aftersales-net.daimler.com/support | URL where to post feedback information to in case of a XSF integration. Do not touch. This field will be overridden by software updates. |
| XSF -> XMLMapFile | (Optional) Debug option: Write a XML file of each data request which is processed in feedback, if provided | |
| XSF -> XMLFile | (Optional) Debug option: Write a XML file to disk each time a XML is posted to feedback server - this writes a file which exactly the content which is sent to feedback back-end using HTTP Post. | |
| Backup | ||
| root_folder | ewa_backup | Backup directory for the built in user management database. Has to be provided relative to [EWA_HOME] |
| Cluster | ||
| Enabled | false | Indicate here whether you run a clustered environment. In this case i.e. the simple configuration screen will be switched off and you have to assure to configure all servers consistently based on XML file configuration manually. This approach has been chosen to avoid confusing side effects as in a cluster you cannot determine on which server you currently modify settings. |
| Spooler | ||
| ASRASpoolout | downloads/spooler/asra | This is the default value where the ASRA spooler files will be expected. Do not touch this setting unless you know what you do. It is the correct default for the interactive spooling. This path is relative to your EWA home directory. You may change this setting to an absolute path somewhere else (i.e. on a network share) if you want to run spooler jobs via "Scheduled Tasks". In this case ensure that all servers in a cluster have the same path information and that your EWA server runs as a service with a user account having access to network locations (the "system" account does not have these privileges) Please find more information about the spoolers here |
| DamageCodeSpoolout | downloads/spooler/damagecode | This is the default value where the DamageCode spooler files will be expected. Do not touch this setting unless you know what you do. It is the correct default for the interactive spooling. This path is relative to your EWA home directory. You may change this setting to an absolute path somewhere else (i.e. on a network share) if you want to run spooler jobs via "Scheduled Tasks". In this case ensure that all servers in a cluster have the same path information and that your EWA server runs as a service with a user account having access to network locations (the "system" account does not have these privileges) Please find more information about the spoolers here |
| UserReporting | ||
| EnableExtendedUserType | false | Flag if the user reporting extension is active. This will display further options in the Web GUI for managing users to types. |
| SendUserReport | false | Flag if the user reporting sends out emails. When running in a clustered environment on ONE node should send out the user reports. |
| ReportDirectory | reports | Path for saving the report files on the disk. A relative path will be relative to the EWA server installation. The reports names are of the form: \\_userreport.html |
| UserReporting - accounting | ||
| In this section the EWA accounting report is configured. This report is generated to send accounting information about this installation of EWA to the licensing department of Daimler AG. This section needs to have the requestingID set to accounting. In order have this report sent the value for "active" should be set to true. Note: Please be aware that this report has to be sent to the licensing department of Daimler in order to create invoices to the customers. However, this report should not be generated for local and test installations. |
||
| ExportTime | 00:00 | The time of the day when the report is to be executed. |
| ExportDate | daily | This value needs to be set to daily, as the report has to be sent every day. |
| ExportDay | 1 | This value needs to be set to 1, as the report has to be sent every day. |
| TargetAddressTo | startkey.ordering@daimler.com | The target email address where to send the report to. This email address has to be startkey.ordering@daimler.com in order to create correct accounting data. |
| TargetAddressCc | test@test.de | Additional email address where the report should be sent to in CC-field of the email. Note: Multiple CC-Addresses can be configured by adding multiple lines of the parameter TargetAddressCc. |
| ManufacturerNotes | ||
| root_folder | SBSmanufacturerNotes | Directory for the exporting EPC manufacturer notes. Has to be provided relative to [EWA_HOME] |
| ClientPerformanceLogging | ||
| LoggingIntervalMinutes | 5 | If client performance logging is used, this variable determines after how many minutes the client should send his logged data. The default is 5 minutes. More information about client performance logging can be found in the user management documentation. |
| AdditionalClientOptions | ||
| privateJREVersion | Oracle Java SE 7 Update 25 | The version of Java Runtime that is included in EWA. This is just the version text to be displayed on the EWA download page. |
Table: core_cfg.xml
Location: [EWA_HOME]\config\license_cfg.xml
This configuration file contains the server access authorizations for EPC and WIS of the EWA application server.
Example:
<?xml version="1.0" encoding="UTF-8"?>
<xml>
<SECTION name="Licenses">
<PARAMETER name="wis">J9GF4AXXXXXXX...</PARAMETER>
<PARAMETER name="epc">ZYVND3XXXXX...</PARAMETER>
</SECTION>
</xml>
|
Parameter |
Example Value |
Description |
|---|---|---|
|
wis |
J9GF4AXXXXXX... |
Server access authorization for WIS. The access authorizations can define a timeout. Also it specifies the maximum user access rights. The access authorization has to be requested from the EWA software provider (e.g. Daimler). |
|
epc |
ZYVND3XXXXXXX... |
Server access authorization for EPC. The access authorization can define a timeout. Also it specifies the maximum user access rights. The access authorization has to be requested from the EWA software provider (e.g. Daimler). |
Table: Section "Licenses"
Note:
If your server runs several redundant LAN adapters you might get server access authorizations for each of these LAN adapters and add those access authorizations comma or semicolon separated here to support high availability.
These files are located at [EWA_HOME]\config\um_cfg.xml
These configuration files contains all configuration concerning user management. The file um_cfg.xml is used for online authentication whereas um_batch_cfg.xml contains the configuration for batch calls as they are used for instance by "EWANAPI.exe". Within the config files it is defined which authentication mode to use and what the connection parameters to the authentication / authorization datastores look like.
Example:
<?xml version="1.0" encoding="UTF-8" standalone="no"?>
<xml>
<SECTION name="General">
<!-- Type of user management; valid Entries are: StarTekInfo, HPUserManagement -->
<PARAMETER name="userManagementService">HPUserManagement</PARAMETER>
(...)
</xml>
|
Parameter |
Example Value |
Description |
|---|---|---|
|
userManagementService | HPUserManagement |
User management, that will be used. Currently possible values are:
Note:
|
|
authenticationMode | Own |
Authentication mode for HPUserManagment. User Logon (login and passwords) can either be authenticated by interfacing the DC-Corporate Directory or if not applicable against the own system database. Currently possible values are: |
|
useOwnAuthOnConnectError | false |
Use Own Authentication as fallback if external call to LDAP or Corporate Directory fails with an Exception (e.g. connection error) Currently possible values are: true, false |
|
useOwnAuthOnAuthError | false |
Use Own Authentication as fallback if external call to LDAP or Corporate Directory results in a non-authenticated result, e.g. username or password not correct. Currently possible values are: true, false |
|
reAuthenticationEnabled | true |
Configuration for en-/disabling automatic Re-Authentication. Valid entries are: true, false |
|
passwordChangeActive | true |
Configuration for en-/disabling Own DB Password Change, which means that the user might change his/her password on his/her own. Valid entries are: true, false |
| userEditActive | true | Configuration for en-/disabling Own DB User's Details Edit. If set to false the user can not change its users details. In this case only the server administrator is able to change user details. valid entries are: true, false |
| loginPage | https://retailfactory.mercedes-benz.com/031_LoginEWAnet_de.aspx | Login page where is user is redirected to if session expired or user clicks on log off button on user management screen. Please provide a fully qualified URL here. If not configured the default EWA login page will be used. |
| cascadedAdministration | false | Switched off by default, which means there is only one workshop which has all the access authorization the server StartKey provides. If switched on ("true") the mode changes and you can setup several workshops, where each workshop is limited individually in the number of allowed users per application |
| showReqmntsOnLogin | false | There is an automated check whether the system on which the EWA clients shall run is configured sufficiently to run EWA. It basically checks for the correct Java and Java WebStart. It might not be able to run this scripted Active/X thus to avoid annoyances switch this check off here for the login screen. Nevertheless this switch is integrated anyway in the downloads area |
| hostNameLabelOverride | My EWA Server Installation | Label which is shown in the user management pages instead of server host name and IP address. This can be used in a clustered environment when the server administrator does not want to expose the internal server host names. If this field is left empty, the default server host name will be used. |
| marketNotesEditorialSupport | false | Flag if Market Notes editors can be specified in user management administration. If this is set to true, users can have the permission to edit Market Notes and Market Note sets can be exported. valid entries are: true, false |
| userBasedDownloadPermissisons | false | Flag if additional download permissions can be enabled per user for spooler files. If this is set to true, each user has a additional option to be administered which allows enabling of spool files downloads. valid options are: true, false |
| Own | ||
| inviteUserPerEMailEnabled | true | Do you want to allow the service that on interactive creation of users an email will be generated inviting the user to EWA? |
| forgotPasswordButtonAvailable | true | Determines if the button "Forgot Password" should be displayed on EWA login page. |
| enforcePasswordChange | true | If the password has expired or has been created by a System Administrator, the User will be forced to change it before he is able to continue his work. This typically happens during the first login. |
| passwordChangeReminder | 14 | Amount of time before password expiration when EWA shall start to request a password change. Until final expiration this request can be skipped. |
| passwordChangeInterval | 60 | Number of days a password remains valid and does not have to be changed. |
| paginationPagesize | 15 | Number of entries that will be displayed on one page when performing searches |
| paginationSmallPagesize | 10 | Number of entries that will be displayed on small pages when performing searches. This is only used in batch user edit page. |
| searchIsCaseSensitive | false | Shall the search on the UserManagement database be performed with case sensitity on? |
| tokenActiveMinutesAfterStart | 30 | Minutes after web session expiration to be able to reauthenticate the user. This parameter is used for reauthentication during client application start (validity time for start JNLP file). |
| tokenActiveMinutesAfterReinitialization | 480 | Minutes after web session expiration to be able to reauthenticate the user. This parameter is used for reauthentication when client is started and running already. |
| tokenMinMinutesBeforeUpdate | 10 | Defines the interval in which the token validity is updated. In order to not update the token expiration time with every request, this interval defines a timeframe in which the token is not updated. |
Table: Section "General"
Contents of section "CorporateDirectory":
|
Parameter |
Example Value |
Description |
|---|---|---|
|
ldapHost | hptis106.bbn.hp.com |
The hostname, where the Corporate Directory resides within Daimler |
|
ldapPort | 389 |
The port, on which the Corporate Directory Service listens |
|
bindDN | CN=test,cn=Users,DC=DC-EWO,DC=bbn,DC=hp,DC=com |
The full qualified LDAP bind user, which is used to connect to the Corporate Directory |
|
bindPasswd | very_secret |
The password of the LDAP bind user, which is used to connect to the Corporate Directory |
Table: Section "CorporateDirectory"
Contents of section "LDAP"
|
Parameter |
Example Value |
Description |
|---|---|---|
|
ldapHost | 192.168.0.55 |
The hostname, where the Directory resides. |
|
ldapPort | 389 |
The port, on which the Directory Service listens |
|
ldapFallbackHost | 192.168.0.56 |
The hostname, where the Fallback Directory resides. This directory host is used if the ldapHost is not available. |
|
ldapFallbackPort | 389 |
The port, on which the Fallback Directory Service listens. This directory host is used if the ldapHost is not available. |
|
bindDN | CN=ewa, CN=Users, DC=RES, DC=CAHRS, DC=CORP |
DN (Distinguished Name) used to establish the LDAP-Connection. If this field is empty, the connection will be made anonymously.
Note:
Before replacing the tokens by the values entered in the login mask, the characters "*()" from the entered values will be escaped! Example: authentication with LDAP: Example: fixed binding with "fetch" or "search": |
|
bindPasswd | ewaewa |
Password to use when binding with bindDN
Note:
Example: authentication with LDAP: Example: fixed binding with "fetch" or "search": |
|
useSSL | false |
SSL with LDAP is currently not supported. |
|
authMode | search |
authMode: Authentication mode to use to verify user permissions:
|
|
fetchDN | CN={userid}, OU={domain}, DC=RES, DC=CAHRS, DC=CORP |
Name of the DN to fetch to compare attribute. Only applicable if authMode="fetch".
Note: Before replacement, the characters "*()" will be escaped (see "bindDN" above)! |
|
searchFilter | sAMAccountName={userid} |
Filter attribute name which will be searched on the LDAP search if a LDAP user entry needs to be found in the directory. e.g. "sn", "mail", etc... Only applicable if authMode="search" or "search+authenticate". See RFC 2254 for a detailed description of LDAP filters
Note:
Before replacement, the characters "*()" will be escaped (see "bindDN" above)! Example: Example2: |
|
searchScope | CN=smart-center, DC={domain}, DC=cahrs, DC=corp |
Context which will be searched for an LDAP user entry. Only applicable if authMode="search".
Note: Before replacement, the characters "*()" will be escaped (see "bindDN" above)! Example: |
|
attribute | ipPhone |
Attribute to read from LDAP entry for comparism with the submitted login information. Only applicable if authMode="fetch" or "search". Example: |
|
encryptAttributeBeforeCompare | false |
Set to "true" if the LDAP-attribute needs to be encrypted before comparison with submitted login information (requires that the entered Password, is already encrypted and LDAP information is not encrypted). Only applicable if authMode="fetch" or "search".
Note: |
|
encryptPasswordBeforeCompare | false |
Set to "true" if the submitted login password needs to be encrypted before comparison with the LDAP attribute (requires that the LDAP information is stored encrypted or is encrypted before comparison by setting encryptAttributeBeforeCompare to true). Only applicable if authMode="fetch" or "search".
Note: |
Table: Section "LDAP"
For more information about the LDAP configuration, please see the chapter about User Management configuration.
Contents of section "UserManagementURL"
|
Parameter |
Example Value |
Description |
|---|---|---|
|
LDAPUserManagementURL | http://URL.to.your.user.management/site |
The URL to the ldap user management site (if Authentication mode is "LDAP"). |
|
CDUserManagementURL | http://URL.to.your.user.management/site |
The URL to the ldap user management site (if Authentication mode is "CorporateDirectory"). |
Table: Section "UserManagementURL"
Contents of section "External"
|
Parameter |
Example Value |
Description |
|---|---|---|
|
defaultCountryCode | 200 |
County code to use for all user if external user management does not provide sufficient details. |
Table: Section "External"
The behavior of the Secure Linkout and SD Media feature of EWA (token generation to access sensitive data) is configured in the [EWA_HOME]\config\secure_linkout_cfg.xml file.
URLs configured to use the Secure Linkout or SD Media mechanism will be appended by some additional parameters when opened by the client applications WIS or EPC.
Example:
<?xml version="1.0" encoding="UTF-8" standalone="no"?>
<xml>
<!-- All settings for the secure linkout -->
<SECTION name="SecureLinkoutConfig">
<!-- Trigger to enable secure linkout mechanism -->
<PARAMETER name="EnableSecureLinkout">true</PARAMETER>
<!-- Section that is used to list URLs to the Retail Factory's Secure Linkout Server providing additional multimedia documentation material for WIS/ASRA -->
<SECTION name="SecureLinkout">
<!-- The URLs to the productivly used documentation material -->
<SECTION name="URLs">
<PARAMETER name="totalAmount">6</PARAMETER>
<PARAMETER name="1">http://retailfactory.mercedes-benz.com/XBC/index.html</PARAMETER>
(...)
</xml>
Contents of section "SecureLinkoutConfig"
|
Parameter |
Example Value |
Description |
|---|---|---|
| EnableSecureLinkout | true | Enable or disable the secure linkout mechanism. If disabled the URLs will be just opened without appending any parameter. |
| SecureLinkout | ||
| GlobalTimeURL | http://retailfactory.mercedes-benz.com/axis2/services/ValidationTimeService?wsdl | The URL to the global time web service for secure linkout. |
| TestMode | false | Enable or disable test mode for Secure Linkout URLs. If testmode is enabled an a TestURL is defined for a URL then this URL will be replaced by the TestURL before opening the browser. |
| SecureLinkout - URLs | ||
| totalAmount | 6 | The number of URLs that are defined in the list of Secure Linkout URLs. If the number is lower than the actual amount of URLs in the list, only the first x URLs will be used. Note: The value for totalAmount needs to be set correctly! |
| URL ID (e.g. 1) | http://retailfactory.mercedes-benz.com/XBC/index.html | Each URL that is supposed to use the Secure Linkout mechanism needs to specified in this list and has to use a separate ID. |
| SecureLinkout - TestURLs | ||
| URL ID (e.g. 1) | http://retailfactory.mercedes-benz.com/test/XBC/index.html | A test URL ID has to match a URL ID. If TestMode is enabled and a URL is opened that URL will be replaced by the Test URL. |
| SDMedia | ||
| UserWindow | 3600 | The time frame, how long the SD media token should be valid. |
| TestMode | false | Enable or disable test mode for SD Media URLs. If testmode is enabled an a TestURL is defined for a URL then this URL will be replaced by the TestURL before opening the browser. |
| SDMedia - URLs | ||
| totalAmount | 6 | The number of URLs that are defined in the list of SD Media URLs. If the number is lower than the actual amount of URLs in the list, only the first x URLs will be used. Note: The value for totalAmount needs to be set correctly! |
| URL ID (e.g. 1) | http://WSM-mercedes-benz.edgesuite.net/index_de.html | Each URL that is supposed to use the SD Media mechanism needs to specified in this list and has to use a separate ID. |
| SDMedia - TestURLs | ||
| URL ID (e.g. 1) | http://WSM-mercedes-benz.edgesuite.net/test/index_de.html | A test URL ID has to match a URL ID. If TestMode is enabled and a URL is opened that URL will be replaced by the Test URL. |
Table: "secure_linkout_cfg.xml" - Section "SecureLinkoutConfig"
This is an optional file which will neither be installed by the installer nor be updated or modified by any software installation process. Thus if you want to integrate your own download sections within EWA's download section please follow this short description and have a closer look into an example file which will show you how to customize your environment in respect to download options.
The configuration file will be read each time the download page will be shown so you may customize it without the need of restarting the EWA server.
The file must be created and stored within the [EWA_HOME]\config folder with the given name additional_downloads_cfg.xml.
The basic structure of the file is as this:
<?xml version="1.0" encoding="UTF-8" standalone="no"?>
<xml>
<!-- Section to enter further downloads to the download area -->
<SECTION name="AdditionalDownloads">
....
</SECTION>
</xml>
What we have created up to now is an extension of the downloads section with exactly 0 new entries. So we need to add the subsections which will show up inside the download area. We add an enumeration of sections called "AdditionalDownload_x" where x is a number from 1 to the number of sections you want to add.
Example:
<?xml version="1.0" encoding="UTF-8" standalone="no"?>
<xml>
<!-- Section to enter further downloads to the download area -->
<!-- UserRoleForApplication can take more than one value, the roles should be comma separated -->
<!-- The valid values for UserRoleForApplication are: ServerAdmin, WorkshopAdmin, WorkshopUser -->
<!-- The default value for UserRoleForApplication is WorkshopUser, WorkshopAdmin, ServerAdmin -->
<SECTION name="AdditionalDownloads">
<!-- Start your enumeration with value "_1" and enumerate your keys from there -->
<SECTION name="AdditionalDownload_1">
<!-- Description can be provided multiple times if you want to specify descriptions in different languages -->
<!-- But then ensure there is at least one default text without "locale=" specification -->
<PARAMETER name="Description" locale="en">This text will show up in anglish <br>if browser requests english</PARAMETER>
<PARAMETER name="Description" locale="de">Dieser Text erscheint in Deutsch wenn der Anwender Deutsch als Sprache eingestellt hat</PARAMETER>
<PARAMETER name="Description">This is the default text which will show for all other browser languages. We better use English here :)</PARAMETER>
<!-- Location to download, absolute path or, by use of URL-Rewriting, a relative EWA Server reference -->
<PARAMETER name="URLofDownload">http://www.hp.com</PARAMETER>
<PARAMETER name="LinkText" locale="en" >Have a closer look on the HP Page i.e. for Driver Updates</PARAMETER>
<PARAMETER name="LinkText" locale="de" >HP Download Seite</PARAMETER>
<PARAMETER name="LinkText">HP Download Page</PARAMETER>
<!-- User Role that has access to this download. If not specified, all users may have access to it -->
<PARAMETER name="UserRoleForApplication">WorkshopUser, WorkshopAdmin, ServerAdmin</PARAMETER>
</SECTION>
<SECTION name="AdditionalDownload_2">
<PARAMETER name="Description">The link for the EWANAPI Installer provided here again</PARAMETER>
<!-- Location to download, absolute path or, by use of URL-Rewriting, a relative EWA Server reference -->
<PARAMETER name="URLofDownload">/EWA-net/ewanapi_installer.jnlp</PARAMETER>
<!-- Shall we include/do we need to include session information in the URL? Default: false -->
<PARAMETER name="URLdoRewriting">true</PARAMETER>
<PARAMETER name="LinkText">EWANAPI Installer (again)</PARAMETER>
</SECTION>
<SECTION name="AdditionalDownload_3">
<PARAMETER name="Description">Download and run a setup located at [EWA_HOME]\downloads\test\Setup.exe</PARAMETER>
<!-- Location to download, absolute path or, by use of URL-Rewriting, a relative EWA Server reference -->
<PARAMETER name="URLofDownload">/EWA-net/download/downloads/test/Setup.exe</PARAMETER>
<!-- Shall we include/do we need to include session information in the URL? We MUST use session information to allow access to download below the "downloads" directory-->
<PARAMETER name="URLdoRewriting">true</PARAMETER>
<PARAMETER name="LinkText">Some sample Setup</PARAMETER>
</SECTION>
</SECTION>
</xml>
Following parameter tags can be used:
The example from above will result in a download area extension like this:

EWA is offering you a direct linkout to the Customer Support & Feedback (XSF) application of Daimler in order to deliver your feedback (corrections of documentation, improvements, handling problems etc.) to the proper parts of the After Sales organization. The problem areas generally occurring in the workshop are clearly defined by so called event categories.
Since several releases the default feedback variant used to submit feedback in EWA is XSF (mode: xml-post). Other options (Email, Fax) are still available, but need to be configured explicitely.
This type of Feedback channel provides the lowest level of integration and process benefit, but is the one that is expected to work almost everywhere - this is why it has been chosen as default configuration. Please choose this channel in case
you do not have permanent internet access on the side of the EWA server.
you do not know where you could send Feedback generated emails to or no process has been setup.
In this case the only feasible option to be used is fax. This mode will automatically assemble all the relevant context information from the client applications (EPC, WIS/ASRA), create a printout with feedback information from the client and allow this printout to be faxed. The printed fax will contain the correct fax number to send this fax to.
Steps to be performed on the server side for this configuration are:
Go to the [EWA_HOME]\config directory
core_cfg.xml: Set the feedback "Modus" parameter to fax.
Make a copy of the file feedbackRecipients.xml as faxRecipients.xml. This should be done to avoid that a software update will override the file.
Edit the file and change the default value of the parameter <fax> to the value of your choice where you want/must send your feedback information to.
Example: <fax>+49 (711) 17-12345</fax>
core_cfg.xml:
Set the feedback file reference parameter "RecipientsConfigFile" to the new filename you have chosen to create above like this:
<PARAMETER name="RecipientsConfigFile">faxRecipients.xml</PARAMETER>
Restart your EWA server and give feedback a try.
This type of Feedback channel provides a better integration and process benefit, but can only be used if some preconditions can be met. Please choose this channel in case
you do have permanent internet access on the server side.
you have access to an SMTP server - a correctly working EWA Email configuration is needed and will allow you to test this.
the SMTP standard TCP/IP port 25 is correctly configured in any firewalls on the way to the SMTP server.
If these requirements can be met you may choose email as your Feedback Channel. This mode will automatically assemble all the relevant context information from the client applications (EPC, WIS/ASRA) and create a feedback email in a specific format. Users will not have.
Steps to be performed on the server side for this configuration are:
Go to the [EWA_HOME]\config directory
core_cfg.xml: Set the feedback "Modus" parameter to email.
Ensure that the EWA email service (Parameter "MailService" is up and running and setup correctly. You may test it via the "Messaging" option of EWA.
Email recipients - option 1:
If your country is setup in the global Daimler Email router for Feedback (please get in contact with your MPC about that) you may simply use the functionality of that email router by setting the property "FeedbackEmail" in the core_cfg.xml to the value: test.gspsupport@daimler.com
Email recipients - option 2:
If you want to setup your own Email routing to different locations you may want to make use of the advanced features of EWA's Feedback. In this case please make a copy of the file feedbackRecipients.xml as emailRecipients.xml and adjust the file core_cfg.xml:
Set the feedback file reference parameter "RecipientsConfigFile" to the new filename you have chosen like this:
<PARAMETER name="RecipientsConfigFile">emailRecipients.xml</PARAMETER>.
Edit the file according to the description of the feedbackRecipients.xml file.
Restart your EWA server and give feedback a try.
This type of Feedback channel is an automatic switch between Fax and Email depending on the setup of your feedbackRecipients.xml file which works like a decision matrix. Basically the same preconditions as for email and fax (see above) apply here.
Basically you will only want to do this if you have the full responsibility of different fax channels and you are not able to use the global email router or one single fax number for feedback.
If these requirements can be met you may choose email-or-fax as your Feedback Channel mode.
Steps to be performed on the server side for this configuration are:
Go to the [EWA_HOME]\config directory
core_cfg.xml: Set the feedback "Modus" parameter to email-or-fax.
Ensure that the EWA email service (Parameter "MailService" is up and running and setup correctly. You may test it via the "Messaging" option of EWA.
As you want to setup your own Email and Fax routing to different locations you will want to make use of the advanced features of EWA's Feedback. In this case please make a copy of the file feedbackRecipients.xml as recipients.xml and adjust the file core_cfg.xml:
Set the feedback file reference parameter "RecipientsConfigFile" to the new filename you have chosen like this:
<PARAMETER name="RecipientsConfigFile">recipients.xml</PARAMETER>.
Edit the file according to the description of the feedbackRecipients.xml file.
Restart your EWA server and give feedback a try.
You may use this option only once the XSF project has reached phase 2 (planned for 01-July-2006) and you received an official Go! to use XSF features - please reconfirm with you local MPC.
This type of Feedback channel is an automatic switch between XSF functionality and Email as a fallback depending on the setup of a fixed central decision matrix feedbackTransfer.xml file provided by Daimler (for the selection whether XSF can be used for a specific event type or the email functionality shall be chosen) and the file feedbackRecipients.xml which in case of the email fallback selects the appropriate email address.
Summary of requirements:
XSF project has reached phase 2
Server has permanent Internet access (needed for email)
Email Service of EWA is correctly configured and working
Clients have permanent Internet access on ports 80 and 443 (needed to send data via XSF channel).
Check whether users have access rights to TIPS. Please apply for additional rights for XSF. If access rights do not exist at all, please check with your local MPC if you are already registered with the GSSN.
If all these requirements can be met you may choose XSF-email as your Feedback Channel mode.
Steps to be performed on the server side for this configuration are:
Go to the [EWA_HOME]\config directory
core_cfg.xml: Set the feedback "Modus" parameter to XSF-email.
Ensure that the EWA email service (Parameter "MailService" is up and running and setup correctly. You may test it via the "Messaging" option of EWA.
Restart your EWA server and give feedback a try.
Like the option XSF-email you may use this option only once the XSF project has reached phase 2 (planned for 01-July-2006) and you received an official Go! to use XSF features - please reconfirm with you local MPC.
This type of Feedback channel is an automatic switch between XSF functionality and Fax as a fallback depending on the setup of a fixed central decision matrix feedbackTransfer.xml file provided by Daimler (used for the selection whether XSF can be used for a specific event type or the fax functionality shall be chosen) and the file feedbackRecipients.xml which in case of the fax fallback selects the appropriate fax number.
Summary of requirements:
XSF project has reached phase 2
XSF project has not yet reached phase 3 - where the preferred channel will be the direct use of the XSF application.
Clients do have physical access to a printer.
Clients have permanent Internet access on ports 80 and 443 (needed to send data via XSF channel).
Check whether users have access rights to TIPS. Please apply for additional rights for XSF. If access rights do not exist at all, please check with your local MPC if you are already registered with the GSSN.
If all these requirements can be met you may choose XSF-fax as your Feedback Channel mode.
Steps to be performed on the server side for this configuration are:
Go to the [EWA_HOME]\config directory
core_cfg.xml: Set the feedback "Modus" parameter to XSF-fax.
As you will want to setup your own Fax routing to different locations you will want to make use of the advanced features of EWA's Feedback. In this case please make a copy of the file feedbackRecipients.xml as faxRecipients.xml and adjust the file core_cfg.xml:
Set the feedback file reference parameter "RecipientsConfigFile" to the new filename you have chosen like this:
<PARAMETER name="RecipientsConfigFile">faxRecipients.xml</PARAMETER>.
Edit the file according to the description of the feedbackRecipients.xml file.
Restart your EWA server and give feedback a try.
This option may only be used once the XSF project has reached phase 3 (planned for 01-April-2007) and you received an official Go! to use XSF features - please reconfirm with you local MPC.
This type of Feedback channel allows full integration of EWA's Feedback module with the XSF project.
Summary of requirements:
XSF project has reached phase 3
Clients have permanent Internet access on ports 80 and 443 (needed to send data via XSF channel).
Check whether users have access rights to TIPS. Please apply for additional rights for XSF. If access rights do not exist at all, please check with your local MPC if you are already registered with the GSSN.
If all these requirements can be met you may choose xml-post as your Feedback Channel mode.
Steps to be performed on the server side for this configuration are:
Go to the [EWA_HOME]\config directory
core_cfg.xml: Set the feedback "Modus" parameter to xml-post.
Restart your EWA server and give feedback a try.
As described above the standard software setup of EWA provides a simple, but useful feedbackRecipients.xml file which contains a global fax number and a global email address for you to be used unless you need more advanced features. This file will be updated by the software installation processes and thus might override any changes you have made within it.
Therefore it is highly recommended (as described above) that once you start editing it you make a copy of it in the config folder of EWA and update the reference to the file within the core_xfg.xml file's parameter "RecipientsConfigFile". This ensures that your changes will not be destroyed by a software update.
The file initially looks like this:
<?xml version="1.0" encoding="ISO-8859-1"?>
<feedback-recipients xmlns:xsi="http://www.w3.org/2001/XMLSchema-instance" xsi:noNamespaceSchemaLocation="feedbackRecipients.xsd">
<default preferred="fax">
<email>test.gspsupport@daimler.com</email>
<fax>+49-711-17-0</fax>
</default>
</feedback-recipients>
You may want to simply change the default values for the recipients of fax or email by editing the fax or email elements.
But there is more that you can do with this file. The file may serve as an advanced decision matrix on the following attributes:
Country:
This is the top level decision in the decision tree. It represents the country of the workshop of the current user. Country numbers are a Daimler/GSP definition and 3 digits in length (i.e. 200 for Germany). A list of all valid country numbers can be looked up in the file country_codes.xml.
This feature allows country specific email addresses and/or fax numbers.
Workshop:
The second level in the decision tree is the number of the Workshop the current user belongs to.
Feedback Event Category:
This is the bottom level in the decision tree for the selected category of feedback that shall be provided. Following values are valid:
A1: Datacard
C1: Parts Query (EPC)
C2: Passenger Car Accessories
D1: TIPS
D2: Work Documentation (WIS)
D3: Operation Item (ASRA)
D4: Damage Codes
E1: System Problems
To explain in more detail what the flexibility of this file is all about let's do a simple example:
<?xml version="1.0" encoding="ISO-8859-1"?>
<feedback-recipients xmlns:xsi="http://www.w3.org/2001/XMLSchema-instance" xsi:noNamespaceSchemaLocation="feedbackRecipients.xsd">
<country code="839" preferred= "email">
<!-- we come here only if country of current user's workshop is Japan -->
<category code="C1" preferred= "fax">
<!-- we come here only if the user selected "Parts Query" in Feedback as event category -->
<email>feedback1@dcx.jp</email>
<fax>+81 (1) 1234</fax>
</category>
<!-- We are in Japan, but no further criteria was matching -->
<default preferred= "email">
<email>feedback2@dcx.jp</email>
<fax>+81 (1) 12345</fax>
</default>
</country>
<!-- we come here if nothing of the above matches -->
<default preferred= "fax">
<email>feedback@daimler.com</email>
<fax>+49 (711) 12345</fax>
</default>
</feedback-recipients>
Let's go through this example and explain the different options:
Toplevel we define a country element with code "839" which means that this is country "Japan". When Feedback steps down the decision tree it compares the users country code with the one it finds here. Assuming now the user is in Japan. Then feedback remembers that in case of the email-or-fax mode email is the preferred choice via the preferred attribute. The next level of decision was to check for workshop. But this optional level is omitted so feedback steps further down and checks the event category that the user has chosen. Assuming now he has pressed the Feedback button inside the EPC client or has pressed the "Parts Query - EPC" button on the feedback mask, Feedback will match this against the given code "C1" here - and this code really represents the "Parts Query" event category. Feedback now remembers at this point that in case of email-or-fax the preferred Feedback channel will be email. Feedback has resolved the information it needs and will work in the following way:
Let's continue with this example. Assuming the user is in Japan, but would have chosen a different category - not the "Parts Query". Then feedback would have stepped into the "default" element within this workshop element and would have resolved the information from there.
Assuming the user is one located in Germany then already on the top level of the decision tree Feedback would have stepped into the global "default" section (the one at the bottom of the file) as no other matching workshop could be found. It would have resolved the information from there.
More advanced features:
An even more complex configuration that could be used for example multi-country servers of EWA may look like this:
<?xml version="1.0" encoding="ISO-8859-1"?>
<feedback-recipients xmlns:xsi="http://www.w3.org/2001/XMLSchema-instance" xsi:noNamespaceSchemaLocation="feedbackRecipients.xsd">
<country code="200 557">
<!-- we come here only if country of current user's workshop is Germany or Austria -->
<workshop id="000000 A030X2">
<category code="A1 C1" preferred= "fax">
<email>feedback1@dcx.de</email>
<fax>+49 (711) 17-12345</fax>
</category>
<category code="C2" preferred= "email">
<email>feedback2@dcx.de</email>
<fax>+49 (711) 17-123456</fax>
</category>
<!-- used for Austria or Germany and workshop either "00000" or "A030X2" but other feedback event category -->
<default preferred= "fax">
<email>feedback3@dcx.de</email>
<fax>+49 (711) 17-12347</fax>
</default>
</workshop>
<!-- used for all other workshops within Germany and Austria -->
<category code="A1 C1" preferred= "fax">
<email>feedback4@dcx.de</email>
<fax>+49 (711) 17-12348</fax>
</category>
<default preferred= "fax">
<email>feedback5@dcx.de</email>
<fax>+49 (711) 17-12349</fax>
</default>
</country>
<country code="839" preferred= "email">
<!-- we come here only if country of current user's workshop is Japan -->
<category code="C1" preferred= "fax">
<!-- we come here only if the user selected "Parts Query" in Feedback as event category -->
<email>feedback1@dcx.jp</email>
<fax>+81 (1) 1234</fax>
</category>
<!-- We are in Japan, but no further criteria was matching -->
<default preferred= "email">
<email>feedback2@dcx.jp</email>
<fax>+81 (1) 12345</fax>
</default>
</country>
<!-- we come here if nothing of the above matches, so this is the "catch all" block -->
<default preferred= "fax">
<email>feedback@daimler.com</email>
<fax>+49 (711) 12345</fax>
</default>
</feedback-recipients>
The configuration file of the WIS-net server is located in [EWA_HOME]\config\wis_cfg.xml file.
Example:
<?xml version="1.0"?>
<!-- <!DOCTYPE export SYSTEM "wisconfig.dtd"> //-->
<WISCONFIGURATION>
<SECTION name="imagecache">
<!-- Size is given in Megabyte -->
<PARAMETER name="maximumsize">128</PARAMETER>
</SECTION>
<SECTION name="pool">
<SECTION name="co">
<SECTION name="db">
<PARAMETER name="driver">oracle.jdbc.driver.OracleDriver</PARAMETER>
<PARAMETER name="url">jdbc:oracle:thin:@(DESCRIPTION=(ADDRESS_LIST=(ADDRESS=(PROTOCOL=TCP)(HOST=53.74.251.22)(PORT=1521)))(CONNECT_DATA=(SID=COL)(SERVER=DEDICATED)))</PARAMETER>
<PARAMETER name="user">wisnet</PARAMETER>
<PARAMETER name="password">wisnet</PARAMETER>
</SECTION>
<PARAMETER name="size">5</PARAMETER>
<PARAMETER name="pingstatement">select count(*) from dual</PARAMETER>
</SECTION>
<SECTION name="db">
<PARAMETER name="driver">transbase.jdbc.Driver</PARAMETER>
<PARAMETER name="url">jdbc:transbase://localhost:2054/wisnet</PARAMETER>
<PARAMETER name="user">tbadmin</PARAMETER>
<PARAMETER name="password"></PARAMETER>
<PARAMETER name="size">5</PARAMETER>
<PARAMETER name="pingstatement">select count(*) from Config</PARAMETER>
<PARAMETER name="abondonedtimeout">0</PARAMETER>
</SECTION>
</SECTION>
<SECTION name="client">
<!-- Java heap size of client in MB, default is 64 MB -->
<PARAMETER name="heapsize">128</PARAMETER>
<PARAMETER name="many_docs_limit">250</PARAMETER>
<PARAMETER name="additionalAnnahmeblattPrint">true</PARAMETER>
<PARAMETER name="wsmButtonVisible">true</PARAMETER>
<PARAMETER name="checkINetURL">daimler.com</PARAMETER>
<PARAMETER name="epcdatacardjnlpurl">/EPC-net/jnlp/datacard_viewer/datacardviewer_{1}.jnlp</PARAMETER>
<SECTION name="ui">
<PARAMETER name="fontname">ARIAL Unicode MS>
<PARAMETER name="fallbackfontname">Arial</PARAMETER>
<PARAMETER name="3">private</PARAMETER>
<SECTION name="standard">
<PARAMETER name="fontsize">12</PARAMETER>
</SECTION>
<SECTION name="c4">
<PARAMETER name="fontsize">15</PARAMETER>
</SECTION>
</SECTION>
</SECTION>
<SECTION name="server">
<PARAMETER name="codebase">WIS-net/html</PARAMETER>
<PARAMETER name="clientresources">WIS-net/html/resources/wis-net_Res.jar</PARAMETER>
<PARAMETER name="clientresources_version_key">wis-net_Res</PARAMETER>
<PARAMETER name="helpbase">http://localhost:9000/WIS-net/online-help/html</PARAMETER>
<PARAMETER name="gateway">http://localhost:9000/EWA-net/ewa-net</PARAMETER>
<PARAMETER name="language_preset">en</PARAMETER>
<!-- debugLevel is on of ALERT, ERROR, WARNING, INFO or DEBUG -->
<PARAMETER name="debugLevel">INFO</PARAMETER>
<PARAMETER name="useMultiline">false</PARAMETER>
<PARAMETER name="webetmbase">http://localhost:9000/WIS-net</PARAMETER>
<PARAMETER name="gotisbase">http://gotis.aftersales.mercedes-benz.com/go.asp?where=</PARAMETER>
<PARAMETER name="wsmbase">http://wsm-mercedes-benz.edgesuite.net/index_para.html</PARAMETER>
<PARAMETER name="enableWMCSearch">true</PARAMETER>
<PARAMETER name="enableWMCFiltering">true</PARAMETER>
<PARAMETER name="collectPerformanceData">true</PARAMETER>
<PARAMETER name="datacardUrl">http://localhost:9000/EPC-net/datacardapi</PARAMETER>
<PARAMETER name="datacard_V2_Url">http://localhost:9000/EPC-net/datacardapi_V2</PARAMETER>
<PARAMETER name="convertLegacyBookmarks">true</PARAMETER>
<PARAMETER name="fulltextSearchImplementation">LUCENE</PARAMETER>
<SECTION name="lucene">
<PARAMETER name="indexDirectoryBasepath">C:/WIS/lucene-indices</PARAMETER>
<PARAMETER name="containsSearchIsDefault">true</PARAMETER>
<PARAMETER name="enableTitleSearch">true</PARAMETER>
<PARAMETER name="morpholigicalSearchInDocument">true</PARAMETER>
<PARAMETER name="resultSizeLimit">50000</PARAMETER>
<PARAMETER name="searchInParallel">true</PARAMETER>
<PARAMETER name="docTitleSearchImplementation">LUCENE</PARAMETER>
</SECTION>
</SECTION>
<SECTION name="casedirect">
<PARAMETER name="rootdir">C:\temp</PARAMETER>
<PARAMETER name="webserver">http://53.74.251.21:8080</PARAMETER>
<PARAMETER name="proxyserver"></PARAMETER>
<PARAMETER name="proxyport">80</PARAMETER>
<SECTION name="cookie">
<SECTION name="1">
<PARAMETER name="path">/caseonline</PARAMETER>
<PARAMETER name="name">caseonline_rechte</PARAMETER>
<PARAMETER name="value">14634</PARAMETER>
<PARAMETER name="domain">.daimlerchrysler.com</PARAMETER>
</SECTION>
<SECTION name="2">
<PARAMETER name="path">/caseonline</PARAMETER>
<PARAMETER name="name">caseonline_passwort</PARAMETER>
<PARAMETER name="value">stws</PARAMETER>
<PARAMETER name="domain">.daimlerchrysler.com</PARAMETER>
</SECTION>
<SECTION name="3">
<PARAMETER name="path">/caseonline</PARAMETER>
<PARAMETER name="name">caseonline_login</PARAMETER>
<PARAMETER name="value">stws</PARAMETER>
<PARAMETER name="domain">.daimlerchrysler.com</PARAMETER>
</SECTION>
<SECTION name="4">
<PARAMETER name="path">/caseonline</PARAMETER>
<PARAMETER name="name">caseonline_login</PARAMETER>
<PARAMETER name="value">stws</PARAMETER>
<PARAMETER name="domain">u10grz02.grz.mbcase.daimlerchrysler.com:8091</PARAMETER>
</SECTION>
<SECTION name="5">
<PARAMETER name="path">/caseonline</PARAMETER>
<PARAMETER name="name">caseonline_sprache</PARAMETER>
<PARAMETER name="value">000</PARAMETER>
<PARAMETER name="domain">u10grz02.grz.mbcase.daimlerchrysler.com:8091</PARAMETER>
</SECTION>
</SECTION>
</SECTION>
<SECTION name="caseonline">
<!-- needed for G.07 configuration -->
<SECTION name="mappings">
<SECTION name="fzgart_table">
<PARAMETER name="1">P</PARAMETER>
<PARAMETER name="2">P</PARAMETER>
<PARAMETER name="3">T</PARAMETER>
<PARAMETER name="4">T</PARAMETER>
<PARAMETER name="6">N</PARAMETER>
<PARAMETER name="8">O</PARAMETER>
<PARAMETER name="9">U</PARAMETER>
</SECTION>
</SECTION>
<SECTION name="importer">
<PARAMETERR name="fileprefix">co-</PARAMETER>
<PARAMETER name="filetype">.zip</PARAMETER>
</SECTION>
</SECTION>
<SECTION name="setup">
<SECTION name="caseonline">
<PARAMETER name="allowed">true</PARAMETER>
<!-- true = merge WIS and CO docs, false = only show CO doc even if both exist -->
<PARAMETER name="merge_wis">true</PARAMETER>
<SECTION name="sync">
<PARAMETER name="mainswitch">1</PARAMETER>
</SECTION>
</SECTION>
<SECTION name="casedirect">
<PARAMETER name="allowed">true</PARAMETER>
</SECTION>
<SECTION name="asra">
<PARAMETER name="defaultJoborderFileName">C:\temp\MBCASE\joborder\joborder.txt</PARAMETER>
</SECTION>
<SECTION name="paperformat">
<PARAMETER name="paperformat_names">A3|A4|Letter|Legal</PARAMETER>
<PARAMETER name="paperformat_rb">F_SETUP_P_GENERAL_PRINT_SL_A3|F_SETUP_P_GENERAL_PRINT_SL_A4|F_SETUP_P_GENERAL_PRINT_SL_LETTER|F_SETUP_P_GENERAL_PRINT_SL_LEGAL</PARAMETER>
<PARAMETER name="A3">29.7cm*42cm</PARAMETER>
<PARAMETER name="A4">21cm*29.7cm</PARAMETER>
<PARAMETER name="Letter">8.5in*11in</PARAMETER>
<PARAMETER name="Legal">8.5in*14in</PARAMETER>
</SECTION>
<SECTION name="fonts">
<SECTION name="MODERN">
<PARAMETER name="PLAIN.W32">Arial</PARAMETER>
<PARAMETER name="BOLD.W32">Arial Bold</PARAMETER>
<PARAMETER name="ITALIC.W32">Arial Italic</PARAMETER>
<PARAMETER name="BOLD-ITALIC.W32">Arial Bold Italic</PARAMETER>
<PARAMETER name="PLAIN.20.W32">MS Gothic</PARAMETER>
<PARAMETER name="BOLD.20.W32">MS Gothic</PARAMETER>
<PARAMETER name="ITALIC.20.W32">MS Gothic</PARAMETER>
<PARAMETER name="BOLD-ITALIC.20.W32">MS Gothic</PARAMETER>
<PARAMETER name="PLAIN.28.W32">MS Song</PARAMETER>
<PARAMETER name="BOLD.28.W32">MS Song</PARAMETER>
<PARAMETER name="ITALIC.28.W32">MS Song</PARAMETER>
<PARAMETER name="BOLD-ITALIC.28.W32">MS Song</PARAMETER>
<PARAMETER name="PLAIN.39.W32">SimSun</PARAMETER>
<PARAMETER name="BOLD.39.W32">SimSun</PARAMETER>
<PARAMETER name="ITALIC.39.W32">SimSun</PARAMETER>
<PARAMETER name="BOLD-ITALIC.39.W32">SimSun</PARAMETER>
<PARAMETER name="PLAIN.86.W32">Gulim</PARAMETER>
<PARAMETER name="BOLD.86.W32">Gulim</PARAMETER>
<PARAMETER name="ITALIC.86.W32">Gulim</PARAMETER>
<PARAMETER name="BOLD-ITALIC.86.W32">Gulim</PARAMETER>
<PARAMETER name="PLAIN.87.W32">Arial Unicode MS</PARAMETER>
<PARAMETER name="BOLD.87.W32">Arial Unicode MS</PARAMETER>
<PARAMETER name="ITALIC.87.W32">Arial Unicode MS</PARAMETER>
<PARAMETER name="BOLD-ITALIC.87.W32">Arial Unicode MS</PARAMETER>
<PARAMETER name="PLAIN.88.W32">Arial Unicode MS</PARAMETER>
<PARAMETER name="BOLD.88.W32">Arial Unicode MS</PARAMETER>
<PARAMETER name="ITALIC.88.W32">Arial Unicode MS</PARAMETER>
<PARAMETER name="BOLD-ITALIC.88.W32">Arial Unicode MS</PARAMETER>
</SECTION>
<SECTION name="CLASSIC">
<PARAMETER name="PLAIN.W32">Arial</PARAMETER>
<PARAMETER name="BOLD.W32">Arial Bold</PARAMETER>
<PARAMETER name="ITALIC.W32">Arial Italic</PARAMETER>
<PARAMETER name="BOLD-ITALIC.W32">Arial Bold Italic</PARAMETER>
<PARAMETER name="PLAIN.20.W32">MS Gothic</PARAMETER>
<PARAMETER name="BOLD.20.W32">MS Gothic</PARAMETER>
<PARAMETER name="ITALIC.20.W32">MS Gothic</PARAMETER>
<PARAMETER name="BOLD-ITALIC.20.W32">MS Gothic</PARAMETER>
<PARAMETER name="PLAIN.28.W32">MS Song</PARAMETER>
<PARAMETER name="BOLD.28.W32">MS Song</PARAMETER>
<PARAMETER name="ITALIC.28.W32">MS Song</PARAMETER>
<PARAMETER name="BOLD-ITALIC.28.W32">MS Song</PARAMETER>
<PARAMETER name="PLAIN.39.W32">SimSun</PARAMETER>
<PARAMETER name="BOLD.39.W32">SimSun</PARAMETER>
<PARAMETER name="ITALIC.39.W32">SimSun</PARAMETER>
<PARAMETER name="BOLD-ITALIC.39.W32">SimSun</PARAMETER>
<PARAMETER name="PLAIN.86.W32">Gulim</PARAMETER>
<PARAMETER name="BOLD.86.W32">Gulim</PARAMETER>
<PARAMETER name="ITALIC.86.W32">Gulim</PARAMETER>
<PARAMETER name="BOLD-ITALIC.86.W32">Gulim</PARAMETER>
<PARAMETER name="PLAIN.87.W32">Arial Unicode MS</PARAMETER>
<PARAMETER name="BOLD.87.W32">Arial Unicode MS</PARAMETER>
<PARAMETER name="ITALIC.87.W32">Arial Unicode MS</PARAMETER>
<PARAMETER name="BOLD-ITALIC.87.W32">Arial Unicode MS</PARAMETER>
<PARAMETER name="PLAIN.88.W32">Arial Unicode MS</PARAMETER>
<PARAMETER name="BOLD.88.W32">Arial Unicode MS</PARAMETER>
<PARAMETER name="ITALIC.88.W32">Arial Unicode MS</PARAMETER>
<PARAMETER name="BOLD-ITALIC.88.W32">Arial Unicode MS</PARAMETER>
</SECTION>
<PARAMETER name="HELVETICA.PLAIN.W32">Arial</PARAMETER>
<PARAMETER name="HELVETICA.BOLD.W32">Arial Bold</PARAMETER>
<PARAMETER name="HELVETICA.ITALIC.W32">Arial Italic</PARAMETER>
<PARAMETER name="HELVETICA.BOLD-ITALIC.W32">Arial Bold Italic</PARAMETER>
<PARAMETER name="TIMES.PLAIN.W32">Times New Roman</PARAMETER>
<PARAMETER name="TIMES.BOLD.W32">Times New Roman Fett</PARAMETER>
<PARAMETER name="TIMES.ITALIC.W32">Times New Roman Kursiv</PARAMETER>
<PARAMETER name="TIMES.BOLD-ITALIC.W32">Times New Roman Fett Kursiv</PARAMETER>
<PARAMETER name="TIMES_ROMAN.PLAIN.W32">Times New Roman</PARAMETER>
<PARAMETER name="TIMES_ROMAN.BOLD.W32">Times New Roman Fett</PARAMETER>
<PARAMETER name="TIMES_ROMAN.ITALIC.W32">Times New Roman Kursiv</PARAMETER>
<PARAMETER name="TIMES_ROMAN.BOLD-ITALIC.W32">Times New Roman Fett Kursiv</PARAMETER>
<PARAMETER name="SWISS.PLAIN.W32">Arial</PARAMETER>
<PARAMETER name="SWISS.BOLD.W32">Arial Bold</PARAMETER>
<PARAMETER name="SWISS.ITALIC.W32">Arial Italic</PARAMETER>
<PARAMETER name="SWISS.BOLD-ITALIC.W32">Arial Bold Italic</PARAMETER>
<PARAMETER name="TYPEWRITE.PLAIN.W32">Courier New</PARAMETER>
<PARAMETER name="DEFAULT.PLAIN.W32">Courier New</PARAMETER>
<PARAMETER name="COURIER.PLAIN.W32">Courier New</PARAMETER>
<PARAMETER name="COURIER.BOLD.W32">Courier New Fett</PARAMETER>
<PARAMETER name="ARIAL.PLAIN.W32">Arial Narrow</PARAMETER>
<PARAMETER name="ARIAL.BOLD.W32">Arial Fett</PARAMETER>
<PARAMETER name="SYMBOLS.PLAIN.W32">Symbols</PARAMETER>
<PARAMETER name="SYMBOLS.PLAIN.W32.offset">61440</PARAMETER>
<PARAMETER name="GREEK.PLAIN.W32">Greek</PARAMETER>
<PARAMETER name="GREEK.PLAIN.W32.offset">61440</PARAMETER>
<PARAMETER name="GREEK.BOLD.W32">Greek Bold</PARAMETER>
<PARAMETER name="GREEK.BOLD.W32.offset">61440</PARAMETER>
<PARAMETER name="GREEK.ITALIC.W32">Greek Italic</PARAMETER>
<PARAMETER name="GREEK.ITALIC.W32.offset">61440</PARAMETER>
<PARAMETER name="GREEK.BOLD-ITALIC.W32">Greek Bold Italic</PARAMETER>
<PARAMETER name="GREEK.BOLD-ITALIC.W32.offset">61440</PARAMETER>
<PARAMETER name="MATH~A.PLAIN.W32">Math A</PARAMETER>
<PARAMETER name="MATH~A.PLAIN.W32.offset">61440</PARAMETER>
<PARAMETER name="MATH~B.PLAIN.W32">Math B</PARAMETER>
<PARAMETER name="MATH~B.PLAIN.W32.offset">61440</PARAMETER>
<PARAMETER name="MATH~EXT;.PLAIN.W32">Math Ext.</PARAMETER>
<PARAMETER name="MATH~EXT;.PLAIN.W32.offset">61440</PARAMETER>
<PARAMETER name="LOGOC0.PLAIN.W32">MB Service</PARAMETER>
<PARAMETER name="LOGOC0.PLAIN.W32.offset">0</PARAMETER>
<PARAMETER name="LOGO1C0.PLAIN.W32">MB Laenderkennzeichen</PARAMETER>
<PARAMETER name="LOGO1C0.PLAIN.W32.offset">0</PARAMETER>
<PARAMETER name="LOGO1C41.PLAIN.W32">MB Diktogramme</PARAMETER>
<PARAMETER name="LOGO1C41.PLAIN.W32.offset">61440</PARAMETER>
<PARAMETER name="LOGO1C356.PLAIN.W32">MB Fahrzeuge</PARAMETER>
<PARAMETER name="LOGO1C356.PLAIN.W32.offset">0</PARAMETER>
<PARAMETER name="LOGO1C357.PLAIN.W32">MB Pruefzeichen</PARAMETER>
<PARAMETER name="LOGO1C357.PLAIN.W32.offset">0</PARAMETER>
<PARAMETER name="LOGO1C360.PLAIN.W32">MB Kurzzeichen</PARAMETER>
<PARAMETER name="LOGO1C360.PLAIN.W32.offset">61440</PARAMETER>
<PARAMETER name="LOGO2C0.PLAIN.W32">AMS New Digital</PARAMETER>
<PARAMETER name="LOGO3C0.PLAIN.W32">MB Bedienzeichen</PARAMETER>
<PARAMETER name="LOGO3C0.PLAIN.W32.offset">61440</PARAMETER>
<PARAMETER name="LOGO3C41.PLAIN.W32">MB Bedienzeichen S-Klasse</PARAMETER>
<PARAMETER name="LOGO3C41.PLAIN.W32.offset">0</PARAMETER>
<PARAMETER name="LOGO3C356.PLAIN.W32">MB Handkurzzeichen</PARAMETER>
<PARAMETER name="LOGO3C356.PLAIN.W32.offset">0</PARAMETER>
<PARAMETER name="LOGO3C357.PLAIN.W32">MB Digitalanzeige S-Klasse</PARAMETER>
<PARAMETER name="LOGO3C357.PLAIN.W32.offset">61440</PARAMETER>
<PARAMETER name="LOGO3C360.PLAIN.W32">MB Schweisszeichen</PARAMETER>
<PARAMETER name="LOGO3C360.PLAIN.W32.offset">61440</PARAMETER>
<PARAMETER name="LOGO3C361.PLAIN.W32">MB Bed. Zeichen W210</PARAMETER>
<PARAMETER name="LOGO3C361.PLAIN.W32.offset">61440</PARAMETER>
<PARAMETER name="FONT3C0.PLAIN.W32">MB Fahrzeuge II</PARAMETER>
<PARAMETER name="FONT3C0.PLAIN.W32.offset">61440</PARAMETER>
<PARAMETER name="FONT3C41.PLAIN.W32">MBFahrzeuge III</PARAMETER>
<PARAMETER name="FONT3C41.PLAIN.W32.offset">0</PARAMETER>
</SECTION>
<SECTION name="image">
<SECTION name="TIFF">
<PARAMETER name="matcher">com.daimler.wis.common.image.TIFFMatcher</PARAMETER>
<PARAMETER name="decoder">com.daimler.wis.common.image.TIFFDecoder</PARAMETER>
</SECTION>
<SECTION name="GIF">
<PARAMETER name="matcher">com.daimler.wis.common.image.GIFMatcher</PARAMETER>
<PARAMETER name="decoder">com.daimler.wis.common.image.GIFDecoder</PARAMETER>
</SECTION>
<SECTION name="JPEG">
<PARAMETER name="matcher">com.daimler.wis.common.image.JPEGMatcher</PARAMETER>
<PARAMETER name="decoder">com.daimler.wis.common.image.JPEGDecoder</PARAMETER>
</SECTION>
<SECTION name="DTW">
<PARAMETER name="matcher">com.daimler.wis.common.image.dtwdecoder.DTWMatcher</PARAMETER>
<PARAMETER name="decoder">com.daimler.wis.common.image.dtwdecoder.DTWDecoder</PARAMETER>
</SECTION>
</SECTION>
<SECTION name="markers">
<PARAMETER name="anzieh.t">SIDS_ANZIEHMOMENTE</PARAMETER>
<PARAMETER name="as.t">SIDS_AS_TABELLE</PARAMETER>
<PARAMETER name="basdat">SIDS_BASISDATEN</PARAMETER>
<PARAMETER name="bilder.t">SIDS_FIGURE</PARAMETER>
<PARAMETER name="diag.t">SIDS_DIAGNOSE</PARAMETER>
<PARAMETER name="fig">SIDS_FIGURE</PARAMETER>
<PARAMETER name="aender.t">SIDS_AENDERUNGSHINWEISE</PARAMETER>
<PARAMETER name="fuell.t">SIDS_FUELLMENGEN</PARAMETER>
<PARAMETER name="hndwkz.t">SIDS_HDLSUEBL_WERKZEUGE</PARAMETER>
</SECTION>
<SECTION name="aggtypabk2bmart">
<PARAMETER name="A">A</PARAMETER>
<PARAMETER name="AG">G</PARAMETER>
<PARAMETER name="MG">G</PARAMETER>
<PARAMETER name="H1">HA</PARAMETER>
<PARAMETER name="H2">HA</PARAMETER>
<PARAMETER name="LG">L</PARAMETER>
<PARAMETER name="P">P</PARAMETER>
<PARAMETER name="V1">VA</PARAMETER>
<PARAMETER name="V2">VA</PARAMETER>
<PARAMETER name="VG">VG</PARAMETER>
<PARAMETER name="T">T</PARAMETER>
<PARAMETER name="M">M</PARAMETER>
<PARAMETER name="L">L</PARAMETER>
<PARAMETER name="G">G</PARAMETER>
<PARAMETER name="HA">HA</PARAMETER>
<PARAMETER name="VA">VA</PARAMETER>
</SECTION>
</SECTION>
<SECTION name="services">
<!-- Licence string for application "Damage Code Standalone"
(Position 63 to 72 will be used for country code which should
be 0, meaning international)
-->
<PARAMETER name="damageCodeLicence">01111110001000000111100000000011111111111111111111111111111111100000000000011110</PARAMETER>
</SECTION>
</WISCONFIGURATION>
The next table explains important configuration settings.
| Parameter | Example Value | Description |
|---|---|---|
| imagecache | ||
| maximumsize | 128 | The cache size for images in MB. |
| pool.co | ||
| size | 5 | Pool size for CASE-Online database access. |
| pool.co.db | ||
| driver | oracle.jdbc.driver.OracleDriver | JDBC-Driver to connect to CASE-Online database. |
| url | jdbc:oracle:thin:@(DESCRIPTION= (ADDRESS_LIST=(ADDRESS=(PROTOCOL=TCP) (HOST=53.74.251.22)(PORT=1521))) (CONNECT_DATA=(SID=COL)(SERVER=DEDICATED))) | URL for CASE-Online database.
|
| user | wisnet | User for CASE-Online database access. |
| password | wisnet | Password for CASE-Online database access. |
| pool.db | ||
| driver | transbase.jdbc.Driver | JDBC-Driver to connect to WIS-net database. |
| url | jdbc:transbase://localhost:2054/wisnet | URL for WIS-net database. |
| user | tbadmin | User for WIS-net database access. |
| password | Password for WIS-net database access. | |
| size | 5 | Pool size for WIS-net database access.Attention: A pool size of 5 is only suitable for a standalone installation. For a server installation a size of 200 may be adequate (it depends on the number of parallel user using this server). |
| pingstatement | select count(*) from Config | SQL Statement which is used to check the availability of the database. This value must usually not be changed |
| abandonedtimeout | 0 | timout in seconds for removing abandoned connections (Default: 0, i.e. no Timeout) |
| client | ||
| heapsize | 128 | Java heap size of client in MB, default is 64 MB. |
| many_docs_limit | 250 | Threshold of document search result list size to display message "x documents found. Show ?". Default is 250, taken from wis-net_Res.properties-key F_WS_MSG_MANY_DOCS. |
| additionalAnnahmeblattPrint | true | When a service sheet is printed via EWANAPI also a reception report is printed if this parameter is true. |
| wsmButtonVisible | true | Enables the WSM Button in WIS/ASSRA. Default is true. |
| checkINetURL | daimler.com | URL which is used to check the accessibility of the internet. Should be a common site, e.g. daimler.com or google.com. If not configured or empty, no accessibility check is done in the client when the WSM button is pressed. |
| epcdatacardview | true | Indicates whether or not the new datacard is to be used in a WIS/ASRA Client. Default is true. When false is configured, the old datacard frame is used in WIS/ASRA |
| epcdatacardjnlpurl | {0}/EPC-net/jnlp/datacard_viewer/datacardviewer_{1}.jnlp | URL/URI of EPC datacardviewer extension. Placeholder {1} will be replaced with EPC version, optional placeholder {0} will be replaced with root URL of EWA net server. Usually the default value works correct and there is no need to configure this parameter. |
| client.ui | ||
| fontname | Arial Unicode MS | Preferred Font. Default is Arial Unicode MS |
| fallbackFontname | Arial | Second choice of Font if fontname is not installed on client. Default is the Java font |
| client.ui.standard | ||
| fontsize | 15 | Standard font size for C4 machines. Default is 11 |
| client.ui.c4 | ||
| fontsize | 12 | Standard font size. Default is 11 |
| server | ||
| codebase | WIS-net/html | Path on the server where to find the WIS-net application . The Prefix "http://<server>:<port>/" is added automatically. |
| clientresource | WIS-net/html/resources/wis-net_Res.jar | Path where the WIS/ASRA ressource file is placed. Default is WIS-net/html/resources/wis-net_Res.jar |
| clientresource_version_key | wis-net_Res | Key in %EWA_HOME%/version.txt for Java Web Start versioning of wis-net_Res.jar. Default is wis-net_Res |
| helpbase | http://localhost:9000/WIS-net/online-help/html | URL pointing to help resources. |
| gateway | http://localhost:9000/EWA-net/ewa-net | URL pointing to the access gateway. |
| language_preset | en | Language pre settings used. This is the default UI language for clients connecting to this server. Each user can override this setting by choosing a preferred language in his personal client setup. Language presets either have the form en, de to specify only a country, or en_us, de_de to specify country and language. |
| debugLevel | INFO | Debug level for WIS-net server. One of ALERT, ERROR, WARNING, INFO or DEBUG |
| useMultiline | false | Use multiline mode for log output (true or false allowed). |
| webetmbase | http://localhost:9000/WIS-net | URL where WebETM Cadviewer is found. |
| gotisbase | http://gotis.aftersales.mercedes-benz.com/go.asp?where= | substitution string for the string gotis: in a document |
| wsmbase | http://wsm-mercedes-benz.edgesuite.net/index_para.html | substitution string for the string wsm: in a document |
| enableWMCSearch | true | Enable WMC sensitive document search. Default true. Should not be disabled |
| enableWMCFiltering | true | Enable Reduced WMC Lists in Client. Default true. Should not be disabled |
| collectPerformanceData | true | Activate/deactivate collection of performance data. |
| convertLegacyBookmarks | true | indicates that bookmarks are to be migratet from old WIS/ASRA user profiles. Default is true. This parameter must not be set to false except in case of system misbehaviour |
| datacardUrl | http://localhost:9000/EPC-net/datacardapi | URL pointing to EPC datacard api. (valid if epcdatacardview=false) |
| datacard_V2_Url | http://localhost:9000/EPC-net/datacardapi | URL pointing to the EPC datacard api of the new Datacard (valid if epcdatacardview=true) |
| fulltextSearchImplementation | LUCENE | Selects the the full text search implementation. Valid values are LEGACY (DB-Based implementation) or LUCENE (linguistic search based on Lucene). Default is LUCENE. Note that in WIS 3.7 it is intended to not provide the neccessary LEGACY data in the WIS-DB. Therefore this value sholdn't be changed from lucene to legacy. |
| server.lucene | ||
| indexDirectoryBasepath | C:/WIS/lucene-indices | Base path of language-dependent Lucene indexes. |
| containsSearchIsDefault | true | Enables/disables the infix search as default search mode. Valid values are false and true. Default is true. |
| enableTitleSearch | true | Enables searching of document titles in the Lucene index. I.e. the full text search also takes document titles into account. Valid values are true or false. This options requires that document titles have been indexed. Default is true. |
| morpholigicalSearchInDocument | true | Enables morphological searching inside a document. (e.g. searching "engines" will also find "engine"). Since the search over serveral documents is always morphological in lucene it is recommented to use this method also for the search inside a document. Note that the morphological search is done in the server. Therefore every morphological search means an additional server request. Default for the morphological search is true. |
| resultSizeLimit | 50000 | Limit of document hits of searches in Lucene indexes. Valid values are positive integers. Default is 50000. A search is done in two steps. The first step searches ALL documents containing a given word and the second step reduces the result set to its validity. Since this config-value is valid for the first step, the result set could be cut even if the user gets less than 1000 Documents. But cutting the result set will lead to unpredictable result sets. Therefore it is not reccommented to reduce this value. |
| searchInParallel | true | Enable parallel search. If enabled, all languages of the WIS Document language cascades will be searched in parallel. If disabled, the all documents of the first language will be searched and afterwards all documents of the second language etc. |
| docTitleSearchImplementation | LUCENE | A WIS search for document titles may be configured to LUCENE or LEGACY (=Database Method). Note that the Database Method is very limited and do not support the extended search method features. Therefore this method is not recommended. |
| casedirect | ||
| rootdir | C:\temp | Root directory to use for CASE-Online direct access. |
| webserver | http://53.74.251.21:8080 | URL where CASE-Online is reachable. |
| proxyserver | Proxy server name (if needed). | |
| proxyport | 80 | Proxy server port (if needed). |
| casedirect.cookie | The cookie section is configured for the currently used CASE-Online webserver. If the webserver should require other cookie settings some day, please contact the CASE-Online providers to get the correct values. | |
| caseonline.importer | ||
| fileprefix | co- | File prefix for CASE-Online import files. Default is "co-". |
| filetype | .zip | File type (ending) for CASE-Online import files. Default is ".zip". |
| setup.caseonline | ||
| allowed | true | This flag triggers two things: Enable/disable the checkbox "Perform every search across latest documents" in client setup window. If the flag is set to false, users cannot perform searches on the CASE-Online database. |
| merge_wis | true | It set to true, search results of WIS and CASE-Online are merged. |
| setup.casedirect | ||
| allowed | true | This flag enables or disables the server to access the CASE-Online database directly. |
| setup.asra | ||
| defaultJoborderFileName | C:\temp\MBCASE\joborder\joborder.txt | Set default joborder path and file name for ASRA job orders. It is possible to use any variables (%VARNAME%) which will be substituted at client side when defined. |
| setup.paperformat | ||
| paperformat_names | A3|A4|Letter|Legal | Names for used paper formats. |
| paperformat_rb | F_SETUP_P_WS_PRINT_SL_A3 | F_SETUP_P_WS_PRINT_SL_A4 | F_SETUP_P_WS_PRINT_SL_LETTER | F_SETUP_P_WS_PRINT_SL_LEGAL | Resource bundle names for paper formates. |
| A3 | 29.7cm*42cm | Paper size for format A3. |
| A4 | 20.9cm*29.1cm | Paper size for format A4. |
| Letter | 8.5in*11in | Paper size for format Letter. |
| Legal | 8.5in*14in | Paper size for format Legal. |
| services | ||
| damageCodeLicence | 011111100010000001111000000000111111111 11111111111111111111111100000000000011110 | License to use for damage code application. |
| profiledummy | true | Use profile dummy. |
| profilefile | C:\temp\wis_profile_ | File name prefix where profile will be saved. |
| fincachedummy | true | Use FIN cache dummy. |
| fincachefile | C:\temp\wis_fincache_ | File name prefix where FIN chache will be saved. |
Table: wis_cfg.xml
The configuration file of the EPC-net server is located in [EWA_HOME]\config\epc_cfg.xml file.
Example:
<config> <param name="gateway">EWA-net/ewa-net</param> <param name="applicationMode">HPSERVICE</param> <param name="clientMainClass">com.snapon.sbs.epc.client.view.impl.MBEPCApplication</param> <param name="dbDriver">transbase.jdbc.Driver</param> <param name="dbUser">tbuser</param> <param name="SPECIAL_URL">pooling:30:null:10000:null:2:null:null:null:null:null:null:jdbc:transbase://localhost:2034/SPECIALFILES</param> <param name="COMM_URL">pooling:30:null:10000:null:5:null:null:null:null:null:null:jdbc:transbase://localhost:2034/COMM</param> <param name="ALLTEXT_URL">pooling:70:null:10000:null:2:true:null:null:null:null:null:jdbc:transbase://localhost:2034/ALLTEXT</param> <param name="DCEX_DCEX_URL">pooling:30:null:10000:null:2:null:null:null:null:null:null:jdbc:transbase://localhost:2034/DCEX_DCEX</param> <param name="MBJA_DCJA_URL">pooling:30:null:10000:null:2:null:null:null:null:null:null:jdbc:transbase://localhost:2034/MBJA_DCJA</param> <param name="MBIE_DCIE_URL">pooling:30:null:10000:null:2:null:null:null:null:null:null:jdbc:transbase://localhost:2034/MBIE_DCIE</param> <param name="MBLA_DCLA_URL">pooling:30:null:10000:null:2:null:null:null:null:null:null:jdbc:transbase://localhost:2034/MBLA_DCLA</param> <param name="MBOE_DCBUS_URL">pooling:30:null:10000:null:2:null:null:null:null:null:null:jdbc:transbase://localhost:2034/MBOE_DCBUS</param> <param name="MBOE_DCCAR_URL">pooling:30:null:10000:null:2:null:null:null:null:null:null:jdbc:transbase://localhost:2034/MBOE_DCCAR</param> <param name="MBOE_DCGWGN_URL">pooling:30:null:10000:null:2:null:null:null:null:null:null:jdbc:transbase://localhost:2034/MBOE_DCGWGN</param> <param name="MBOE_DCTRAC_URL">pooling:30:null:10000:null:2:null:null:null:null:null:null:jdbc:transbase://localhost:2034/MBOE_DCTRAC</param> <param name="MBOE_DCTRAN_URL">pooling:30:null:10000:null:2:null:null:null:null:null:null:jdbc:transbase://localhost:2034/MBOE_DCTRAN</param> <param name="MBOE_DCTRK_URL">pooling:30:null:10000:null:2:null:null:null:null:null:null:jdbc:transbase://localhost:2034/MBOE_DCTRK</param> <param name="MBOE_DCUMOG_URL">pooling:30:null:10000:null:2:null:null:null:null:null:null:jdbc:transbase://localhost:2034/MBOE_DCUMOG</param> <param name="MBNA_DCNA_URL">pooling:30:null:10000:null:2:null:null:null:null:null:null:jdbc:transbase://localhost:2034/MBNA_DCNA</param> <param name="MBSA_DCSA_URL">pooling:30:null:10000:null:2:null:null:null:null:null:null:jdbc:transbase://localhost:2034/MBSA_DCSA</param> <param name="MBSM_DCSM_URL">pooling:30:null:10000:null:2:null:null:null:null:null:null:jdbc:transbase://localhost:2034/MBSM_DCSM</param> <param name="DAG_DCIAG_ARC_URL">pooling:30:null:10000:null:2:true:null:null:null:null:null:jdbc:transbase://localhost:2034/DAG_DCIAG_ARC</param> <param name="DAG_DCIAG_URL">pooling:30:null:10000:null:2:true:null:null:null:null:null:jdbc:transbase://localhost:2034/DAG_DCIAG</param> <param name="DAG_DCPC_URL">pooling:30:null:10000:null:2:true:null:null:null:null:null:jdbc:transbase://localhost:2034/DAG_DCPC</param> <param name="DAG_DCCV_URL">pooling:30:null:10000:null:2:true:null:null:null:null:null:jdbc:transbase://localhost:2034/DAG_DCCV</param> <param name="BM_IMAGES_H_URL">pooling:40:null:10000:20:20:true:null:null:null:null:null:jdbc:transbase://localhost:2034/BM_IMAGES</param> <param name="SA_IMAGES_H_URL">pooling:40:null:10000:20:20:true:null:null:null:null:null:jdbc:transbase://localhost:2034/SA_IMAGES</param> <param name="BM_IMAGES_ARC_H_URL">pooling:40:null:10000:20:20:true:null:null:null:null:null:jdbc:transbase://localhost:2034/BM_IMAGES_ARC</param> <param name="SA_IMAGES_ARC_H_URL">pooling:40:null:10000:20:20:true:null:null:null:null:null:jdbc:transbase://localhost:2034/SA_IMAGES_ARC</param>\ <param name="BM_IMAGES_WS_H_URL">pooling:40:null:10000:20:20:true:null:null:null:null:null:jdbc:transbase://localhost:2034/PNG_IMAGES</param> <param name="SA_IMAGES_WS_H_URL">pooling:40:null:10000:20:20:true:null:null:null:null:null:jdbc:transbase://localhost:2034/PNG_IMAGES</param> <param name="BM_IMAGES_WS_ARC_H_URL">pooling:40:null:10000:20:20:true:null:null:null:null:null:jdbc:transbase://localhost:2034/PNG_IMAGES_ARC</param> <param name="SA_IMAGES_WS_ARC_H_URL">pooling:40:null:10000:20:20:true:null:null:null:null:null:jdbc:transbase://localhost:2034/PNG_IMAGES_ARC</param> <param name="BM_IMAGES_WS_URL">BM_IMAGES_WS_H_URL,BM_IMAGES_WS_ARC_H_URL</param> <param name="SA_IMAGES_WS_URL">SA_IMAGES_WS_H_URL,SA_IMAGES_WS_ARC_H_URL</param> <param name="BM_IMAGES_URL">BM_IMAGES_H_URL,BM_IMAGES_ARC_H_URL</param> <param name="SA_IMAGES_URL">SA_IMAGES_H_URL,SA_IMAGES_ARC_H_URL</param><param name="MBNOART_IMAGES_URL">COMMONI_H_URL</param> <param name="helpPath">/EPC-net/online-help/html</param> <param name="wnewPath">/EPC-net/whatsnew/html</param> <param name="tipofthedaycfgPath">/webapps/EPC-net/whatsnew/html</param> <param name="logoPath">/images/logo/background_main.jpg</param> <param name="showLogoImage">true</param> <param name="dmsPartNoDelims">' ','-'</param> <param name="imageop1">ScaleSmooth</param> <param name="defaultDatabaseLocale">en</param> <param name="defaultLocale">G</param> <param name="defaultLocaleGUI">G</param> <param name="hasSA">true</param> <param name="availableClasses">1,2,3,4,5,6,7,F,M,T,A,S</param> <param name="availableClasses_NA">1,2</param> <param name="availableClasses_JA">1,2,3</param> <param name="availableClasses_LA">3,4,5,6</param> <param name="availableClasses_SA">1,2,3,4,5,6,7</param> <param name="availableClasses_SMART">F</param> <param name="shoplistVersion">1.1</param> <param name="XFR_Delete_Exit">true</param> <param name="LookAndFeel">Automatic</param> <param name="enhancedFilteringClasses">1,2,3</param> <param name="SupplementaryTextIn_SL_XFR_File">true</param> <param name="sendAllModelsForDK">false</param> <param name="AutoAppendMotorCode">true</param> <param name="AutoAppendMotorCodeClass">1</param> <param name="MinPartSearchNameLength">3</param> <param name="transmitDatacard">true</param> <param name="compressDatacardResponse">false</param> <!-- valid values for remanufacturedAggTypes M,GA,GM,LG,VA,HA,VG,P,FH -<param name="remanufacturedAggTypes">M,GA,GM</param> <param name="remanufacturedAggClasses">1,2,3,F</param> <param name="CollapseReplacementChain">true</param> <param name="VPDIdentClasses">1,2,3,4,5,6,7,F</param> <param name="XFRServiceAndFile">false</param> <param name="IncludeAggregateBMforCodeDesc">true</param> <param name="CodeDescriptionEldasClasses">1,2</param> <param name="defaultThumbnails">true</param> <param name="clearClientDiskCacheWithDbUpdate">false</param> <!-- valid values for clientImageThreads between 1 and 3--> <param name="clientImageThreads">2</param> <!-- valid values for minClientHeapSize minimum 128 and higher values in 64 steps--> <param name="minClientHeapSize">128</param> <!-- valid values for diasableAggIdxFallbackClasses 1,2,3,4,5,6,7,F --> <param name="disableAggIdxFallbackClasses">3,4</param> <param name="wildcardSearchHitLimit">5000</param> <param name="CKDFilterEnabledClasses">1</param> <param name="AutoCatSelect">true</param> <param name="accessoryCodePattern">TZ*</param> </config>
The next table explains the important configuration settings.
| Parameter | Example Value | Description |
|---|---|---|
| config | ||
| gateway | EWA-net/ewa-net | Path to Access Gateway |
| applicationMode | HPSERVICE | Mode is in EWA net always HPSERVICES |
| clientMainClass | com.proquest.epc.view.impl.MBEPCApplication | Java class path to application |
| dbDriver | transbase.jdbc.Driver | Driver for EPC DB data |
| dbUser | tbuser | User name for EPC DB access |
| *_URL | pooling: arg1 -- 30: arg2 -- null: arg3 -- 10000: arg4 -- null: arg5 -- 2: arg6 -- null: arg7 -- null: arg8 -- null: arg9 -- null: arg10-- null: arg11-- null: arg12-- jdbc:transbase://localhost:2034/* | Connection pool settings: arg1 -- MaxNumber Connections to this DB arg2 -- whenExhaustedAction (byte) arg3 -- maxWait (long) - default: -1 (forever) arg4 -- maxIdle (int) - 5 connections arg5 -- minIdle (int) - default: 0 connections arg6 -- testOnBorrow (boolean) - default: false - do not test arg7 -- testOnReturn (boolean) - default: false - do not test arg8 -- timeBetweenEvictionRunsMillis (long) - default: -1 (forever) arg9 -- numTestPerEvictionRun (int) - 5 (should not matter in this case) arg10-- minEvictableIdleTimeMillis (long - default: 1000 * 60 * 30 (= 1800000 msec = 1800 sec = 30 min) arg11-- testWhileIdle (boolean) - default: false - do not test arg12-- Driver and path to DB - localhost could be redirect to a different DB server. 2034 is the port number for EPC Transbase DB |
| *_IMAGES_URL | *_H_URL | Internal references - Don't touch |
| dbUser | tbuser | User name for EPC DB access |
| helpPath | /EPC-net/online-help/html | Root path to help files |
| wnewPath | /EPC-net/whatsnew/html | Root path to Whats New files |
| tipofthedaycfgPath | /webapps/EPC-net/whatsnew/html | Defines the path to the tip of the day config file |
| logoPath | /images/logo/background_main.jpg | Path to background image in the epc.jar file |
| showLogoImage | true | Background image disable = false |
| dmsPartNoDelims | ' ','-' | This is the default setting for Terminal Emulation in the Options Setup dialog. |
| imageop1 | ScaleSmooth | Image view parameter Don't touch |
| defaultDatabaseLocale | en | Default fallback data language |
| defaultLocale | G | Default data language G = German E = English S = Spanish P = Portuguese F = French I = Italian |
| defaultLocaleGUI | G | This is the GUI language in one character. The application will convert this character over to a java locale for the application to use as the default GUI language. |
| hasSA | true | Enables/Disables the SA/Component radio button in the Compman search window. |
| availableClasses* | 1,2,3,4,5,6,7,F,M,T,A,S | Set the classes available in each market |
| shoplistVersion | 1.1 | This is the version of the internal shopping list structure. |
| XFR_Delete_Exit | true | Tranfer file behaviour when exit EPC true = delete (default) false = keep it |
| LookAndFeel | Automatic | EPC Look and Feel possible settings: - Automatic (Windows for JRE 1.4.2 and WindowsClassic for JRE 1.5.x) - Windows - CrossPlatform - WindowsClassic (shows up on JRE 1.4.2 as CrossPlatform) |
| enhancedFilteringClasses | 1 | Enhanced Filter Rules valid for the set classes. Additional Classes could be set with comma seperated. Attention: This filtering could in some cases hide valid parts |
| SupplementaryTextin_SL_XFR_File | true | Default setting for new users of the Supplementary Text in XFR file setting. Could always be changed on the client side. This setting could be overwritten with the epc_xfr_cfg.xml file settings SuplementaryTextInXFR |
| sendAllModellsForDK | false | If autonavigate into a Modell is the Modell pulldown menu only showing the current modell. This was done for performance reasons. If the value is "true" than the pulldown shows all Modells. |
| AutoAppendMotorCode | true | Append automatically the motor code to the code list for filtering |
| AutoAppendMotorCodeClass | 1 | Set the vehicle class for which the setting AutoAppendMotorCode should be valid |
| MinPartSearchNameLength | 3 | Number of characters which must for a partname search at least be entered. |
| transmitDatacard | true | If (false) than the server will re-retrieve the datacard, which means less network bandwith but little bit more server load |
| compressDatacardResponse | false | (true) will enable the compression of Datacards before it get send to client. Less bandwith - more load on server and client |
| remanufacturedAggTypes | M,GA,GM | disables filtering for those remanufactured aggregate types |
| remanufacturedAggClasses | 1,2,3,F | restrict the "remanufacturedAggTypes" to classes |
| CollapseReplacementChain | true | enables the Replacement Chain feature |
| VPDIdentClasses | 1,2,3,4,5,6,7,F | restrict the "VPDIdent" to classes |
| XFRServiceAndFile | false | False: If ewanapi call has process ID will the xfr file not be written. Only DataExchangeService will be updated |
| IncludeAggregateBMforCodeDesc | true | SA Code descriptions are based on chassis and aggregate models. This parameter defines if only the chassis BM should be checked (false) or also the Aggregate BM's from the datacard (true) |
| CodeDescriptionEldasClasses | 1,2 | SA Code description are displayed for CodeB and Dialog catalogs. This parameter extends the display of SA code description also to ELDAS catalogs based on vehicle classes |
| defaultThumbnails | false | Defines if feature Thumbnails should be enabled (true) for new users |
| clearClientDiskCacheWithDbUpdate | false | Defines if the Client Diskcache should be cleared (true) when the server get a new data release |
| clientImageThreads | 2 | Defines how many parallel image requests should be send from each client to server. Attention: More requests need more HeapSizeMemory! |
| minClientHeapSize | 128 | Defines the minimum MaxHeapSize for a client - User can configure more, but not less |
| disableAggIdxFallbackClasses | 3,4 | Defines the vehicle classes which should not add a aggregate to the Aggregate Index when on datacard is no valid model for this aggregate |
| wildcardSearchHitLimit | 5000 | Defines the max hits found with wildcard search before it stop and shows a message box. This limit avoids that a too long hitlist could cause an OutOfHeapSizeException |
| CKDFilterEnabledClasses | 1 | Defines the vehicle classes which should do CKD filtering (only DIALOG) |
| AutoCatSelect | true | Defines if the Automatic Catalog select feature should be enabled or disabled |
| accessoryCodePattern | TZ* | Defines the pattern of CODE which should be identified as Accessory Code. Wildcard * is allowed |
Table: epc_cfg.xml EPC net
Please find more information regarding EPC shopping list handling and configuration here.
The standard installation will make EWA run on the specific port 9000. This is to avoid conflicts with existing installations of an HTTP server listening on port 80 (i.e. Windows 2000 Server installations with IIS running for administrative tasks). If you make use of an upfront web server as described in the section about setting up EWA for clustering you will already find EWA running on the port 80.
So apart from the steps described in the following sections to make the EWA Application Server listen on port 80, you might also want to see the clustering documentation and setup a WebServer in front of the application server.
However, to allow you to switch your application server installation to use the HTTP default port 80, following instructions might be helpful for you:
<!--
Define a non-SSL HTTP/1.1 Connector on port 9000
-->
<Connector port="80"
protocol="HTTP/1.1"
secure="false"
maxHttpHeaderSize="8192"
acceptCount="300"
maxThreads="200"
minSpareThreads="25"
maxSpareThreads="75"
enableLookups="false"
redirectPort="8443"
connectionTimeout="60000"
disableUploadTimeout="false" />
Replace the current value for "port" (i.e. "9000") with the new value "80".
[EWA_HOME]\config\core_cfg.xml
Edit the value
[...] <PARAMETER name="httpPort">80</PARAMETER> [...]
Replace the value with "80".
[EWA_HOME]\config\epc_cfg.xml
Find the section and edit the line:
[...] <param name="datacardapi">http://localhost:80/EPC-net/datacardapi</param> [...]
Replace the value with "80"
EWANAPI.INI
and edit the entry
[...] [HTTP-Config] [...] Port=80
Replace the value with "80".
EWA makes use of the Log4J logging API, a de-facto standard in the Java world. Its configuration will be performed within the file
[EWA_HOME]\config\log4_config.xml
You will find different so called "appenders" within this file to be configured. Each of them has properties that you can use to fine tune the logging mechanisms:
There are 2 basically different files that log different things:
You can modify the filenames into which the appenders write. The filenames are being defined by the parameter "File" for each appender. You are free in choosing a filename you like. As long as you specifiy simply a filename without directory information, this file will be created in the folder [EWA_HOME]\logs.
As soon as you provide an absolute path, this will be chosen.
Example:
<param name="File" value="C:\test__log.txt" />
will write the output directly into the root directory of drive C:
Note:
Please be aware that changing the directory in which EWA will log might have unwanted side effects. One of them is that neither Dr.EWA nor the administration pages will be able to find those log files then. EWA's tools expect that logfiles will be written into [EWA_HOME]\logs.
The log level for the log appenders can be set individually for the both appenders writing the debugging log information. For each of these appenders you will find the entry
<param name="Threshold" value="WARN" />
There are different log levels available. The higher you set the level (from DEBUG up to FATAL) the less narrative the log file will be, but you will then only see the more critical reports :
| Level Setting | Description / Meaning |
|---|---|
| DEBUG | all messages, including developer statements not aimed for productive use
Note: |
| INFO | no debug info, but everything that is informative |
| WARN | more then just informative messages: but warnings and errors. Can be used for productive environments |
| ERROR | only errors and exceptions |
| FATAL | worst case if the application is in a state where it typically cannot recover from |
To avoid big log files, we use the Log4JImprovedRollingFileAppender as appender. This appender will create numbered files with a specific file size. It has additional parameters to define the file size and the maximum number of files:
| Parameter | Description |
|---|---|
| MaxBackupIndex | The MaxBackupIndex option determines how many backup files are kept before the oldest is erased. This option takes a positive integer value. If set to zero, then there will be no backup files and the log file will be truncated when it reaches MaxFileSize. |
| MaxFileSize | The maximum size that the output file is allowed to reach before being rolled over to backup files. |
EWA will be run inside and under the control of the application server. During runtime of the application server all of its components perform some kind of communication between each other and fulfill different tasks. Those are not under the control of EWA and will be monitored within separate, application server specific files.
If something goes wrong i.e. an exception occurs (some unexpected behavior) It will be logged into an application server (often also referred to as "container") own log file. The details of the logging information depends upon the configured log level (or debug level).
Note:
These logfiles will mainly contain information in the startup phase of the components. Typically during runtime you will find the most relevant information within the logfiles that EWA writes on its own (see above).
The application server uses its own logging mechanism, which is used for server internal messages. This file can be access from the following path:
[EWA_HOME]\logs\stdout.log
Besides logging on server side, logging can also be influenced on client side. This can mainly be used for troubleshooting of client application problems.
Logging is per default enabled on information level but can be configured during runtime to a different level or format. Logging configuration is set by a file on the clients machine. The format of the file is described below and will be searched in the following order:
C:\logging.properties
(default configuration)
The client application is watching for a configuration change for every 10 seconds and refreshes the logging configuration if the file has been altered.
An example logging configuration on client side could look like this:
# Handler to which the log output is directed to handlers=java.util.logging.ConsoleHandler # Default global logging level. # This specifies which kinds of events are logged across # all loggers. For any given facility this global level # can be overriden by a facility specific level # Note that the ConsoleHandler also has a separate level # setting to limit messages printed to the console. .level=INFO # For example, set the com.hp logger to only log SEVERE messages: com.hp.level=SEVERE
Logging levels can be specified for different application component structures and set to different levels. Levels can be...
For further configuration options, please take a look to the Java Logging Overview,
Support for SSL is optional. Installing SSL requires general SSL knowledge. Before installing SSL please make sure the server is running correctly. Only after you tested the system completely and assured it is running fine, start installing SSL. After completing the SSL installation, you can use the system like before. You can even use your old bookmark. EWA will automatically switch to SSL during logon. You can recognize this by finding the yellow lock icon in the Internet Explorer status bar.
For protection against unsolicited access please find more information here.
During the SSL installation, please stop the EWA server and restart it only after completing the SSL setup. If you do not do this you might get confused as files might be locked or the server will not react in the way you expected it.
Get a certificate for the computer
Before using SSL you have to get an official SSL certificate for the server you want to run the EWA application server on. This certificate will be issued to the host name and IP address. It can either be a "self signed" certificate (for first simple tests this might be sufficient) or an official certificate signed by a known certificate authority like Verisign or Thawte.
Note:
A self signed certificate should only be used for testing. EWANAPI doesnt support self signed certificates. Also the Internet Explorer will show a warning, that the certificate issuer is not trusted.
General approach for getting a certificate (find more details about that later on):
For getting an official and trusted certificate please refer to the certificate authorities and your internal processes for doing so.
Prepare the key store
Find the prepared and empty key store on the delivery media (you may also create your own if you have good experience). We will later refer to the key store in the server's file system at:
File: [EWA_HOME]\certificates\ewanet.jks
So, copy the key store file from the delivery media at
[DVD-DRIVE]:\ewa\central\config\ewanet.jks
to
[EWA_HOME]\certificates\ewanet.jks
(create the directory "certificates" if needed).
Please ensure to remove any write protection on the file after you copied it from the delivery media..
The file is a Java key store file and we will make use of it in the next steps.
To be able to work with the system you could simply make use of Oracle's "keytool" which is part of a public Java Development Kit. But we recommend to make use of the "KeyStore Explorer" (http://keystore-explorer.sourceforge.net). This document assumes you have this software installed.
Assuming you have installed the "KeyStore Explorer", you will now be able to open the key store at
EWA_HOME\certificates\ewanet.jks
Double-click the file and a GUI will open, asking you for the key store's password.




Note:
It is important that for the "Common Name" you specify exactly the server name that your clients of EWA will make use of in the future. Typically it is recommended to use the fully qualified DNS name of the EWA server.


Note:
DO NOT DELETE THE KEYSTORE NOW. It will be used by the server and you will also need it to re-import the real certificate from a trusted authority like VeriSign. If you delete the keystore and then get your official certificate back, it will be worthless. You will not be able to recreate a keystore and keypair matching this certficate.

Activate SSL within the application server
File: [EWA_HOME]\server\conf\server.xml
Activate the TomCat SSL connector. To do this simply un-comment the Connector for SSL. Change the attribute "keyStore" to the file path of ewanet.jks, e.g. c:/EWA_net/certificates/ewanet.jks.
If you are using a different password then the standard "changeit", please add/modify the appropriate attribute like in the example below. Remember to replace the token "[EWA_HOME]" by the real path of your installation. Also do not forget to un-comment the section!
Example:
<!--
Define a non-SSL HTTP/1.1 Connector on port 9000
-->
<Connector port="9000"
protocol="HTTP/1.1"
secure="false"
maxHttpHeaderSize="8192"
acceptCount="300"
maxThreads="200"
enableLookups="false"
redirectPort="8443"
connectionTimeout="60000"
disableUploadTimeout="false" />
<!--
Define a SSL HTTP/1.1 Connector on port 8443
<Connector port="8443"
protocol="org.apache.coyote.http11.Http11NioProtocol"
maxHttpHeaderSize="8192"
acceptCount="300"
maxThreads="200"
enableLookups="false"
scheme="https"
secure="true"
clientAuth="false"
SSLEnabled="true"
connectionTimeout="60000"
disableUploadTimeout="false"
keystoreFile="[EWA_HOME]/certificates/ewanet.jks"
keystorePass="changeit"
sslProtocol="TLS" />
-->
Note:
Ensure that your replace the placeholder string "[EWA_HOME]" by your real installation directory, i.e. "C:/EWA_net" wherever it appeared in the samples above.
Now you successfully activated the SSL mode of the application server, but EWA is not yet aware of this setting.
Activate SSL inside of the EWA application
After configuring your application server to make use of SSL you finally have to tell the EWA application itself about your intention to use SSL and on which ports your application server listens. This is needed as there is no common API in the different application servers to ask them for this information.
Note:
In opposite to early versions of EWA is not necessary anymore to perform this step after each software update.
Edit the configuration file:
File: [EWA_HOME]\config\core_cfg.xml
Activate SSL inside of EWA. Go to the AccessGateway -> ApplicationSettings section at the very bottom of that file. There set the property "sslEnabled" from false to true.
<SECTION name="AccessGateway">
<SECTION name="ApplicationSettings">
<!-- SSL within EWA - do not forget to configure your server accordingly -->
<PARAMETER name="sslEnabled">true</PARAMETER>
<!-- SSL for client - server communication - should be configured only together with sslEnabled -->
<PARAMETER name="sslForClientsEnabled">false</PARAMETER>
<!-- If using an external SSL module, the external client-URLs will be generated with https instead of http.
Ensure that the parameters sslEnabled and sslForClientsEnabled are not set to true. -->
<PARAMETER name="useExternalSSLModule">false</PARAMETER>
<PARAMETER name="httpPort">9000</PARAMETER>
<PARAMETER name="httpsPort">8443</PARAMETER>
</SECTION>
The system should be protected against unsolicited access. In general all URLs that should not be accessed from outside should be blocked. For the application itself the so called AccessGateway will be a single point of entry. No direct access to business logic is allowed and possible. This prevents potential security issues. There are also URLs that should be only accessible for system administrator (e.g. run time statistics).
The security constraint feature of the web application settings (web.xml) will be used to reach this goal. Only few resources should be accessible from outside. Unfortunately it isnt possible to define a positive list (which URLs are allowed) but only a negative list.
The protection level are:
|
URL |
Description |
Defined in |
Protection level |
|---|---|---|---|
|
/ewa-net |
AccessGateway |
core_cfg.xml, wis_cfg.xml |
public |
|
/ewa-net.jnlp |
AccessGateway WebStart |
web.xml |
public |
|
/jnlp/*.jnlp |
Client Tools + Resources for WebStart |
core_cfg.xml |
public |
|
/jars/* |
Client Tools JAR files |
core_cfg.xml |
public |
|
/jsp/* |
Web interface |
struts_config.xml |
public |
|
/Login/* |
Web interface |
struts_config.xml |
public ¹ |
|
/Admin/* |
Web interface |
struts_config.xml |
public ¹ |
|
/images/* |
Images |
|
public |
|
/forward.htm |
Welcome file |
web.xml |
public |
EWA-net URLs
¹Internal info: these URLs have already been protected by Apache Struts.
|
URL |
Description |
Defined in |
Protection level |
|---|---|---|---|
|
/EPCServlet |
EPC Business logic |
core_cfg.xml |
protected |
|
/jnlpServlet |
EPC WebStart |
core_cfg.xml |
protected |
|
/datacardapi |
Datacard API |
epc_cfg.xml |
public |
|
/servlets/epc.jar |
EPC jar |
epc_cfg.xml |
public |
|
/servlets/* |
Mixed |
|
public |
|
/servlets/Html/* |
Online help |
epc_cfg.xml |
public |
|
/database/* |
Database |
|
protected |
EPC-net URLs
|
URL |
Description |
Defined in |
Protection level |
|---|---|---|---|
|
/wis |
WISnet Business logic |
core_cfg.xml |
protected |
|
/webstart.jnlp |
WISnet WebStart |
core_cfg.xml |
protected |
|
/statistic |
WISnet statistics |
web.xml |
admin |
|
/html/* |
WISnet jars |
wis_cfg.xml |
public |
|
/online-help/html/* |
Online help |
wis_cfg.xml |
public |
|
/html/* |
Resourcebundles |
wis_cfg.xml |
public |
|
/* (???) |
WebETM Base |
wis_cfg.xml |
t.b.d. |
|
/errorPages/404.jsp |
Error pages |
web.xml |
public |
|
/resources/* |
CAD viewer |
|
protected |
|
/index.html |
Welcome page |
web.xml |
public |
WIS-net URLs
Configure web.xml
Change the settings of all installed web applications. The settings file is
EWA-net: [EWAHOME]\webapps\EWA-net\WEB-INF\web.xml
EPC-net: [EWAHOME]\webapps\EWA-net\WEB-INF\web.xml
WIS-net: [EWAHOME]\webapps\EWA-net\WEB-INF\web.xml
Add to the web.xml:
<security-constraint>
<web-resource-collection>
<web-resource-name>Blocked URLs</web-resource-name>
<description>Block all traffic to unwanted URLs.</description>
<url-pattern>/jsp/*</url-pattern>
<url-pattern>/someotherurl</url-pattern>
</web-resource-collection>
<auth-constraint>
<description>This group doesn't contain user. So no user is allowed to
access such URLs</description>
<role-name>ewanet_protected</role-name>
</auth-constraint>
</security-constraint>
<security-constraint>
<web-resource-collection>
<web-resource-name>Admin URLs</web-resource-name>
<description> URLs accessible for administrators only</description>
<url-pattern>/statistic</url-pattern>
<url-pattern>/someotherurl</url-pattern>
</web-resource-collection>
<auth-constraint>
<description>Only admin user </description>
<role-name>ewanet_admin</role-name>
</auth-constraint>
</security-constraint>
<login-config>
<auth-method>BASIC</auth-method>
</login-config>
<security-role>
<role-name>ewanet_protected</role-name>
<role-name>ewanet_admin</role-name>
</security-role>
File: [EWA_ HOME]\config\core_cfg.xml
File: [EWA_ HOME]\config\um_cfg.xml
File: [EWA_ HOME]\config\um_batch_cfg.xml
The User Management configuration can be changed by editing the files core_cfg.xml and um_cfg.xml. Additionally the file um_batch_cfg.xml is used for installations which support EWANAPI. It is required to configure the login method for EWANAPI authentication calls.
EWANAPI uses the values of "um_batch_cfg.xml" where as the standard login masks use "um_cfg.xml" as configuration. So the best way to configure EWANAPI access to setup a correct and tested "um_cfg.xml" and then after successful tests make a copy of it and rename it "um_batch_cfg.xml".
HP User Management is the default User Management. It is being switched on automatically at the time when EWA local is installed.
Edit: [EWA_ HOME]\config\um_cfg.xml
Set <PARAMETER name="userManagementService">HPUserManagement</PARAMETER>
Set <PARAMETER name="authenticationMode">Own</PARAMETER>
EWA supports different authentication modes for the HP User Management:
LDAP authentication offers the possibility to authenticate users using a generic LDAP server. Also Microsoft Active Directory can be used as authentication interface using LDAP. LDAP authentication is only possible if HP User Management is switched on.
The LDAP authentication interface offers four possibilities for authentication of users:
To enable LDAP authentication the following configuration needs to be adopted:
Edit: files [EWA_ HOME]\config\um_cfg.xml / [EWA_ HOME]\config\um_batch_cfg.xml
Set <PARAMETER name="userManagementService">HPUserManagement</PARAMETER>
Set <PARAMETER name="authenticationMode">LDAP</PARAMETER>
Modify the section "LDAP" to match your LDAP environment.
No matter which type of authentication you want to make use of, there is one common thing for all of them:
Specify your LDAP Server and Port:
<PARAMETER name="ldapHost">your.ldap.server</PARAMETER>
<PARAMETER name="ldapPort">389</PARAMETER>
Port 389 is an LDAP port of a typical "standard" environment.
You can also specify a fallback LDAP Server and Port. In case the first LDAP server is not available this fallback server will be used.
If no fallback server exists, leave the following parameters empty. Otherwise configure them as follows:
<PARAMETER name="ldapFallbackHost">your.ldap.fallback.server</PARAMETER>
<PARAMETER name="ldapFallbackPort">389</PARAMETER>
See the sections below for the specific settings of each individual authentication method.
Using this simple mode basically performs a "bind" against the given LDAP server. If a "bind" is succesful, the user will be authenticated successfully, if not the user will not be authenticated. Typically this will not work in large and complex setups where users are distributed in LDAP over several nodes which cannot be expressed by one single DN pattern.
To authenticate the user against LDAP by issuing a direct bind with the user credentials, the following settings in sections LDAP need to be adopted:
All other options in the section LDAP are not relevant in this case.
If you do not want to make use of LDAP user passwords for your EWA users, you may want to sign a specific attribute within the User object in LDAP as pseudo password. In this case we follow the approach:
To process authentication using a LDAP fetch the following settings need to be performed within the configuration:
All other options of section LDAP are not relevant in this case.
The "search" mode is even more advanced. In complex environments, the User objects will typically be distributed over several different subtrees within LDAP. Fetch is not sufficient in this case, so we allow a recursive "search" below a given subtree. To perform this search we need a root part of the tree - the DN from which to start (here referred to as "searchScope"). Furthermore we need a search clause to tell us how we find a User object that might by a potential candidate. And finally we need an attribute to compare the password against.
To process authentication using a LDAP search the following settings need to be done in the configuration:
All other options of the section LDAP are not relevant in this case.
Typically in an ActiveDirectory world you will still not be satisfied with the approaches discussed up to now. "Bind" will not work as in large environments you will not be able to specifiy a bind DN which is flexible enough, and "search" and "fetch" rely on attributes to be compared instead of using the ActiveDirectory password - which is not exposed as a separate attribute that we could use for comparison.
Any help out of this dilemma? Yes. We allow another mode which is "Search and Authenticate". The basic idea is that after finding a user candidate in the LDAP tree we bind it, because we now can get the real bind DN of this user. The name of this attribute holding the DN is "distinguishedName" in MS ActiveDirectory, in other LDAP directories it might be different, i.e. "dn".
To process authentication using a LDAP search and authenticate the following settings need to be done in the configuration:
All further options of section LDAP are not relevant in this case.
This is basically used by Daimler internally in Stuttgart.
Edit: [EWA_HOME]\config\um_cfg.xml
Set <PARAMETER name="userManagementService">HPUserManagement</PARAMETER>
Set <PARAMETER name="authenticationMode">CorporateDirectory</PARAMETER>
Modify the section "CorporateDirectory" to match the DC CorporateDirectory LDAP settings and furthermore assure that the internal IT allows your EWA Server to access the Corporate Directory.
This is only used by MB USA for integration of EWA into the external StarTek portal. In this mode most parts of the EWA internal UserManagement become switched off.
Copy
[DVD-DRIVE]:\ewa\central\config\startekapi.properties
to
[EWA_HOME]\config
Edit the URL to the StarTekInfo server inside this file, if the server has changed.
Edit: [EWA_HOME]\config\um_cfg.xml
Set <PARAMETER name="userManagementService">StarTekInfo</PARAMETER>.
To run the WIS / EPC applications the user needs to log on using the StarTekInfo Portal. The rendered portal web page needs to use the following or an equivalent HTML form to start the application:
<form name="docWisForm" method="post" action="http://server.domain:9000/EWA-net/ewa-net.jnlp">
<input type="hidden" name="userid" value="STAR0101" />
<input type="hidden" name="sessionid" value="ABCDEFGHIJKLMNOPQRSTUVWXYZ" size="50" />
<input type="hidden" name="function" value="start" />
<input type="hidden" name="method" value="start" />
<input type="hidden" name="appid" value="50" />
</form>
Check the Proxy Settings in the core configuration file [EWA_HOME]\config\core_cfg.xml. The EWA server needs to perform HTTP network access to the configured StarTek server and thus you may have to specify a proxy to allow this.
EWA can be configured to send reports containing information about its users and their details, permissions for applications and data, and the groups and workshops they are members of. There are two types of user reports that can be requested:
These reports are sent to the central accounting and are to be generated once a day. This daily generation rate cannot be changed. In the first step a backup-process is performed which stores the whole database as XML. This data is then transformed with an XSLT-Style sheet into the report. This report is then archived, encrypted using AES and sent to a free configurable email-address.
The process fulfills the following requirements:
The configuration for these two types of reports is similar. The main difference is that the ID of the reports for the central accounting should be "accounting" while the IDs for the market reports can be arbitrary. The market reports also have several additional configuration options.
Reports for the central accounting are configured and activated in the configuration file:
File: [EWA_HOME]\config\core_cfg.xml
Note:
Any changes in the configuration will only be active after the server has been restarted.
The relevant block is:
<SECTION name="UserReporting">
The UserReporting block of the core_cfg consists of three parameters, that are valid for both the accounting as well as for the market reports, and the "accounting" section.
Requesters are defined in SECTIONs with requestingIDs and activity flags.
<!-- The setting for the accounting xml report: --> <!-- The ID "accounting" is reserved for this type of report --> <!-- it should not be used as an ID for other types of report requesters --> <!-- The following are valid options for the "active" parameter: --> <!-- false: No reports are generated and sent by email (default) --> <!-- true: License Reporting is active (as xml for the central accounting) --> <SECTION requestingID="accounting" active="true"> <PARAMETER name="ExportTime">00:00</PARAMETER> <!-- valid entry is only 'daily' --> <PARAMETER name="ExportDate">daily</PARAMETER> <!-- valid entry is only 1 --> <PARAMETER name="ExportDay">1</PARAMETER> <PARAMETER name="TargetAddressTo">startkey.ordering@daimler.com</PARAMETER> <PARAMETER name="TargetAddressCc">someaddress1@example.com</PARAMETER> <PARAMETER name="TargetAddressCc">someaddress2@example.com</PARAMETER> </SECTION>
Note:
Please be aware that the requestingID for this report should be accounting in order for it to be sent in the correct format.
Note:
Changing the value of the active flag to false will prevent the user report from being generated and sent to central accounting.
Note:
Be aware that the accounting report is used to generate invoices. Therefore it is very important not to send non-productive data. Please make sure that the report is deactivated if you set up a test server.
There have been various requests by MPC/GV and other contracting parties for an overview of the ordered users and their access-rights. To avoid costly manual creation the reports are generated automatically by EWA.
The process fulfills the following requirements:
<!-- this is an example of a market report requester -->
<!-- the requestingID attribute is the name of this requester -->
<!-- all requestingIDs within this file need to have different values -->
<!-- the 'active' attribute determines whether to activate this requester or not --><!--
<SECTION requestingID="TestMarketOne" active="true">
-->;
<!-- this parameter defines the time of the day when the report is to be executed -->
<!--
<PARAMETER name="ExportTime">22:44</PARAMETER>
-->
<!-- This parameter defines the interval at which reports are generated -->
<!-- valid entries are daily, weekly, monthly, bi-monthly, quarterly, semi-yearly, yearly -->
<!--
<PARAMETER name="ExportDate">monthly</PARAMETER>
-->
<!-- This parameter defines the day corresponding to the interval at which reports are generated -->
<!-- valid entries are (for interval: <range of valid values>): -->
<!-- daily: 1; weekly: >=1, <=7; monthly: >=1, <=28-31; quaterly >=1, <=89-91; semi-yearly: >=1, <=180-184; yearly: >=1, <=365/366 -->
<!-- The range of valid values depends on the current year, halfyear, quarter and month. -->
<!--
<PARAMETER name="ExportDay">1</PARAMETER>
-->
<!-- Here a single address can be defined to receive the email with the reports -->
<!--
<PARAMETER name="TargetAddressTo">someaddress@example.com</PARAMETER>
-->
<!-- Password for the zip archive that is created and sent by email. Optional -->
<!--
<PARAMETER name="Password"/>
-->
<!-- The following line defines a single CC address where a report email is to be sent -->
<!-- Please note that you can duplicate this line several times to enter several CC addresses -->
<!--
<PARAMETER name="TargetAddressCc">some@example.com</PARAMETER>
<PARAMETER name="TargetAddressCc">other@example.com</PARAMETER>
-->
<!-- the names of the necessary workshops for the report can be defined using regular expressions (see the advanced configuration documentation for detailed syntax explanations and examples) -->
<!-- example: if all workshops beginning with "MBworkshop" are needed for the report use: "\AMBworkshop" or "^MBworkshop" as regular expression -->
<!-- example: if all workshops ending with "test" are needed for the report use: "test\Z" or "test$" as regular expression -->
<!-- comment this line if all workshops are needed for the report -->
<!-- Group filters for workshops: -->
<!-- Using the "groups" parameter a regular expression for the groups that should be included into the report can be defined -->
<!-- Leaving it empty or not defining this parameter at all results in including all groups into the report. -->
<!-- You can define several regular expressions using the OR notation - '|' -->
<!-- Expressions are case sensitive! -->
<!-- The next example includes all workshops that start with "MyShop"
and all groups that either start with "abc" or end with "def"
<PARAMETER name="Workshop" groups="(^abc)|(def$)">^MyShop</PARAMETER> -->
<!-- The next example includes all workshops that start with "547" and end with "21" (with arbitrary characters in between)
As no "groups" parameter is defined all groups will be imported.
<PARAMETER name="Workshop">^547.*21$</PARAMETER>
-->
<!-- End Tag for this report requester -->
<!--
</SECTION>
-->
</SECTION>
Note:
Both positive and negative regular expressions can be defined using certain special characters.
A short example for positive regular expression:
^abc.*def$ : include all that start with "abc" and end with "def" (with arbitrary characters in between)
A short example for 'negative' regular expression:
^abc(?!.*def$) : include all that start with "abc" and DO NOT end with "def" (with arbitrary characters in between)
For detailed explanations on the syntax of regular expressions and examples see below.
Note:
Any changes in the configuration will only be active after the server has been restarted.
The body of the e-mail that the market reports are sent with is generated by the XSL transformation file licReportEmail_mr.xsl. This file is located in the webapps\EWA-net\WEB-INF folder of your EWA-net installation. The default body has the following format:
Dear recipient, please find attached the <export interval> report of all workshops with names like: <workshop and groups regular expressions list> Best Regards, Your system administration team.
Using different types of filters is possible for the market reports functionality of EWA. Filters allow to include only specific workshops and groups into the market reports and exclude others. Filters are defined using the standard regular expressions syntax.
Special characters:
| alternative ("or", e.g.: this|that)
. one arbitrary character
* repeat the last character (the same character may present zero or many times)
.* arbitrary string (zero or more arbitrary characters)
+ repeat the last character(at least one time)
? the last character should appear one time or not at all
{n} {n,m} the last character must appear n or n to m times (e.g.: W{3} corresponds to WWW)
\A start of the string
^ start of the string
\Z end of string
$ end of string
\w alphanumeric character including "_"
\W not alphanumeric character including " "
\b word boundary ("boundary", e.g.: \bin\b for the word 'in')
\B non-boundary
\d digit
\D no digit
\s whitespace
\S non-whitespace
[...] class of characters, e.g. [A-H] letters A to H
[^...] exclusion of a class of characters, e.g. [^A-H]: any characters besides any from the class [A-H]
?! Negate the next (e.g. ^abc(?!.*def$|ghi$) - anything that starts with "abc" and does NOT end with "def" or "ghi"
Regular Expressions examples (Case Sensitive!!!)
1. All strings that have "200" anywhere in them: "200"
Example: Will accept e.g. "200xxx", "xxx200", "xxx200yyy"
Note: If the pattern does not define that the search should
start at the beginning or at the end, the whole string is
searched for occurrences.
2. All strings that begin with a "200": "\A200" or "^200"
Example: Will accept e.g. "200xxxx"
Will NOT accept : "y200xxx" (200 is not the beginning of the string)
Note: "\A" or "^" denotes the beginning of a string
3. All strings that end with a "200": "200\Z" or "200$"
Example: Will accept e.g. "xxxx200"
Will NOT accept : "xxxx200y" (200 is not the end of the string)
Note: "\Z" or "$" denotes the end of a string
4. All strings that start with exactly three arbitrary characters,
followed by a "200", followed by arbitrary characters: "\A...200"
Example: Will accept e.g. "123200" or "123200xxx".
Will NOT accept : "12200" or "12200xx" (only two characters before "200")
Note: "." denotes an arbitrary single character
Note: ".*" denotes an arbitrary number of arbitrary characters
5. Any string that has at least one character: "."
6. Strings starting with "200" followed by an arbitrary number of characters,
followed by "91", followed again by an arbitrary number of characters: "\A200.*91
Example: Will accept e.g. "200xxxx91" or "200xx91xxxx" or "20091xxx"
Will NOT accept "x200yy91" as 200 is not at the beginning
7. String starting with "200", then two characters, then "91",
then arbitrary characters then "21" then end of string: "\A200..91.*21\Z"
Example: Will accept e.g. "200xx91yyyy21" or "200xx9121"
Will NOT accept : "200x91yyyy21" (only one character between 200 and 91)
"200xx91yyyy21z" (21 is not at the end)
"z200xx91yyyy21" (200 is not at the beginning)
Negative examples:
8. String that are NOT exactly "abcdef": "^(?!abcdef$)"
9. String that start with "abc" then have arbitrary characters
and do NOT end with "def" or "ghi": "^abc(?!.*def$|ghi$)"
Example: Will accept e.g. "abcXXX"
Will NOT accept e.g. "abcXXXdef" of "abcXXXghi"
EWA provides the Job Order (JO)/ Shopping List (SL) data via a central provided web service.
A web service notification mechanism is provided to inform all atached systems if a new JO/SL was stored in EWAs core database. In response to a notification a system like Webparts or ASM then queries EWAs web service to retrieve the data.
Process identification data is needed for each JO/SL dataset because every single user will have multiple JO/SL data sets stored in EWAs central core database. Therefore EWANAPI needs a new optional parameter to submit the actual process context to WIS/EPC.
EWA needs to keep the existing file exchange mechanisms because EWA is used with a wide variety of DMS systems which arent controlled by Daimler. When EPC or WIS is started with a process ID it should automatically default to using the Data Exchange Service to store JO/SL data.
When EPC starts WIS it should pass its current process ID to WIS and vice versa.
|
Step Number |
Description |
|
1 |
ASM/WebParts starts EWANAPI via Web Start and submits the actual process ID. |
|
2 |
The process ID gets submitted to WIS or EPC. |
|
3 |
JO/SL data is saved to the EWA backend. |
|
4 |
All subscribers get a new data available notification for a particular process ID. |
|
5 |
One of the subscribers (ASM or WebParts) should recognize the process ID as one which it generated and then get the new dataset via a web service offered by EWA. |
Additional information about the web service can be taken from the Data Exchange Service User Documentation
When it comes to web applications and portal solutions, one of the main annoyances that users have to deal with is having to enter their credential information again and again for many of those applications. Single Sign On (often referred to as SSO) is a mechanism to provide more comfort to the user while still keeping the security aspects in mind.
Single Sign On can be enabled transparently for EWA, but as it has some requirements from the infrastructure side it cannot and will not be enabled and installed by default. If you decide to switch your EWA environment to Single Sign On, please keep in mind that you still have to store all the relevant user information inside EWA's User database. This is caused by the fact that EWA still has to perform the authorization internally - although the authentication might have already been performed by Single Sign On.
Single Sign On feature will be automatically switched on in case your environment has been prepared according to the steps below. If a user cannot be authenticated via Single Sign On then EWA automatically falls back to interactive login.
You will typically make use of Windows NTLM authentication if
Note:
Please ensure that you have set up all users with their respective MS Windows domain accounts inside of EWA, i.e. not just "johndoe", but "EMEA\johndoe" in case the user "johndoe" is part of the "EMEA" domain. Forgetting this results in the fact that users cannot automatically be authenticated.
The passwords of the users inside the EWA system do not have to be "real" passwords. Dummy passwords ensuring that the EWA passwords policy are being matched will be sufficient.
A quick overview over the necessary steps that are required to allow NTLM authentication with Tomcat and IIS:
After setting up Tomcat and IIS you must also perform the steps in the following sections:
The steps will be described in detail below. Don't worry, they are quite quickly and easily performed.
You may setup IIS on the same machine as your EWA installation is running on, or you may install it on a separate machine. For smaller installations that will run in NTLM mode only it might be sufficient to setup the IIS on the same machine as the EWA server is running on.
Note:
For large EWA installations and/or installations that you want to run in mixed mode (users being part of a Windows domain and "other" users who would have to login to EWA interactively) you will definitely have to setup separate instances of Web Servers - one with NTLM security switched on, one with anonymous security to allow interactive login to EWA.
Note:
If you run a local version of EWA (with a local access authorization) you will definitely have to setup the WebServer on the same machine as the EWA Server is running on. If you do not follow this guideline, the EPC and WIS application will not start claiming that it cannot exchange a token with the server.
Installation, if not already done, can be performed via the Windows Control Panel in the "Add/Remove Software" control. Choose "Add/Remove Windows Components".
Note:
This description assumes that IIS can be used for the EWA integration only. For hosting of several different applications with this single IIS instance you may encounter restrictions or problems.

After installing IIS you have a new directory structure below C:\InetPub
In order to allow a Web Server plugin to contact the EWA application server we must enable the module allowing this. Open the file
[EWA_HOME]\server\conf\server.xml
Search for the word "AJP/1.3" which will guide you to the connector for the Web Server plugin. This is by default commented out, so remove the XML comments before and after the "Connector" section.
If the content in your standard XML file looked like this:
<!--
Define an AJP 1.3 Connector on port 8009
<Connector port="8009"
backlog="200"
maxThreads="200"
enableLookups="false"
redirectPort="8443"
secure="false"
protocol="AJP/1.3"
tomcatAuthentication="false" />
-->
Simply change it to this (see the marked characters):
<!--
Define an AJP 1.3 Connector on port 8009
-->
<Connector port="8009"
backlog="200"
maxThreads="200"
enableLookups="false"
redirectPort="8443"
secure="false"
protocol="AJP/1.3"
tomcatAuthentication="false" />
Now we have to tell EWA that clients will contact the EWA environment via the standard HTTP port 80 instead of the standard EWA port 9000. In order to achieve this, please open the file
[EWA_HOME]\config\core_cfg.xml
in a text editor and change the following setting accordingly to port 80. Ensure you have SSL disabled
<SECTION name="AccessGateway">
<SECTION name="ApplicationSettings">
<!-- SSL within EWA - do not forget to configure your server accordingly -->
<PARAMETER name="sslEnabled">false</PARAMETER>
<!-- SSL for client - server communication - should be configured only together with sslEnabled -->
<PARAMETER name="sslForClientsEnabled">false</PARAMETER>
<PARAMETER name="httpPort">80</PARAMETER>
Note:
SSL on the EWA server will not be used. If you want to secure access to EWA you may install a server certificate on the Web Server machine. Secured connection between the Web Server and the EWA server is not needed.
Restart the EWA server now. You will still be able to access the login page via port 9000 on the EWA server itself, but you will not be able to start any EWA client application anymore. This is okay.
# DO NOT TOUCH THE NEXT ENTRY extension_uri=/jakarta/isapi_redirect.dll # YOU MAY TOUCH THESE # Modify this section to your needs. log_file=C:\Inetpub\wwwroot\ewa_sso\iis_redirect.log # MODIFY THIS VALUE TO error ONCE YOUR SYSTEM RUNS CORRECTLY. The logfile size will increase heavily in debug mode! log_level=debug worker_file=C:\Inetpub\wwwroot\ewa_sso\workers.properties worker_mount_file=C:\Inetpub\wwwroot\ewa_sso\uriworkermap.properties
# workers.properties.minimal - # # This file provides minimal jk configuration properties needed to # connect to Tomcat. # # The workers that jk should create and work with # worker.list=ewanet # # Defining a worker named ajp13w and of type ajp13 # Note that the name and the type do not have to match. # worker.ewanet.type=ajp13 worker.ewanet.host=localhost worker.ewanet.port=8009
After you have all files installed you can start configuring the IIS. Open the Windows Management Console and open the hive of the "Internet Information Services".
Add the redirection handler which will forward all EWA related request to the EWA server. Select the "Default Web Site" hive and display its properties. Select the tab "ISAPI Filters" and add a new filter with name "jakarta" and pointing it to the isapi_redirect.dll into this directory:
file in the installation directory of your SSO files, i.e. C:\InetPub\wwwroot\ewa_sso\isapi_redirect.dll

Press "OK" and select the tab called "Directory Security". Click on "Edit" in the field named "Anonymous access and authentication control". Uncheck any current checkmark and set the checkmark "Integrated windows authentication". Ensure that only this checkmark is set.

Press "OK" to close this dialog and press "OK" again on the properties main dialog. You might be asked whether you want to apply the setting to some other components as well. Simply press "OK" here again and continue.
Now install an additional so called "Virtual Directory". Right-click the "Default Web Site" hive and select "New -> Virtual Directory". This will open a wizard. Please follow the following instructions exactly:

You will be asked for an alias. Please enter "jakarta".
The next screen will ask you for the directory which this virtual directory shall represent. Please enter "C:\InetPub\wwwroot\ewa_sso" or the directory you had chosen above.
The last screen will ask you for the permissions. Ensure you enable the checkmark "Execute (such as ISAPI applications or CGI)".
Finalize the wizard, right click the just created virtual directory "jakarta" and compare your settings with the following screen:

If you run Windows Server 2003 or newer for your Web Server (only in this case) you will have to perform the following additional step which is not needed on Windows 2000 Server based systems:
Click on the "Web Service Extensions" hive and click on "Add a new Web Service extension". If you forget this step the integration will not work as by default unknown ISAPI filters will be forbidden to run. Fill out the appearing dialog as follows:

Okay, that's all for the configuration of the Web Server.
Go to the "Services" hive inside the Management console and restart the "IIS Admin Service" now.

Please review again all your settings.
You can now check whether your Web Server is correctly forwarding the requests to the EWA server.
Open Internet Explorer on the Web Server machine and enter the URL:
The minimum you should see now is the login mask of EWA. If you cannot see this, please review the steps above and perform each of the steps again. Typical pitfalls are misspelled directory names, a wrong hostname, etc.
If this check is correctly working, try to connect the Web Server from any other computer of the domain and see if that works as well. Complete your tests by also starting WIS and EPC to ensure that your environment is completely working.
If you are currently logged on to a Windows domain and this account has already been setup within EWA's User Management then you should automatically be logged in - the interactive login page in this case will automatically be skipped and you will automatically see the "Programs" menu within EWA.
SSO will automatically be used if you connect to the EWA server via the URL
If you want your users to be forced to login interactively tell them to connect via the URL
http://localhost/EWA-net/Login/showLogonForm.do
Note:
If you perform tests on your Web Server on Windows 2003 directly, please check your Site settings within Internet Explorer to ensure that NTLM credentials will really be sent to the web server. The appropriate settings can be found in "Tools -> Internet Options -> Security". Please click on "Sites..." and ensure that "http://localhost" is part of that list. See below:

Example:
Let's assume you have been logged on to Windows as "EMEA\johndoe" where "johndoe" is the account name (user login) and "EMEA" the name of the Windows domain the user belongs to. You may setup a user (no matter which user role) now in EWA with the fully qualified user login "EMEA\johndoe" (pattern <domain>\<userid>) instead of only his login name. This is the most important thing to be aware of. You will have to provide a password for him as EWA , but this will not be used for SSO, of course, but it might be used as a fallback should the domain login not be possible.
Now that your Web Server integration successfully works, please do not forget to switch the logging level for the bridge down to "error". Open the file isapi_redirect.properties and change the line loglevel=debug to loglevel=error. Restart the IIS Admin service.
Please refer to the EWA requirements and make sure that the proper Java Runtime has been installed on all the client machines that want to make use of the SSO feature.
This step will only have to be performed if your installation makes use of the EWANAPI interface (i.e. for DMS interconnectivity,...). In order to ensure that EWANAPI can make use of the SSO feature, it needs the information to which Web Server it has to connect and on which port.
Therefore the users have to login to EWA, run the EWANAPI Installer which will perform the updates.
After the update, you might simply issue a command like this in a command prompt:
EWANAPI.exe
See it? On Windows clients being part of the domain the user credentials will not have to be provided to EWANAPI anymore. The current user credentials of the logged on user will automatically be used. For users not being part of the domain it's still the old game - they will have to provide their credentials on the command line.
The call above should start the WIS client with the user account of the user who is currently logged on against a domain on that client machine.
Congratulations! Working with EWA has become even more comfortable for you and your users.
The aim of this section is to describe how to integrate EWA into a SiteMinder authentication environment. SiteMinder is a web based Single Sign On (SSO) solution from Computer Associates. Web application can be seamlessly integrated into SiteMinder SSO this is achieved by configuring the application's front end HTTP Server so that requests to the application can be intercepted and in case that the user is not yet authenticated, SiteMinder will redirect the user's browser to the SiteMinder web based login form where the user can supply his username and password. After successfully authenticating SiteMinder issues an access token in the form of a browser cookie and the user's browser is redirected back the original page which it attempted to open. Each and every request to the application server is intercepted by SiteMinder, if the request contains a valid access token (cookie) then the request is passed on the Web Application Server (e.g. tomcat via JK/AJP).
Special adaptation of EWA was required as WIS and EPC applications are Java-Swing applications and not web based. These applications communicate with the backend server via HTTP to read or persist data. The "Client Communication Layer" is the component which has been extended to handle the SiteMinder authentication challenges, where possible transparent to the user. In a minor number of cases a Java-Swing dialog will be displayed to gather the user's credentials required for SiteMinder authentication
The installation and base configuration of SiteMinder WebAgent component on the front end HTTP server is beyond the scope of this document please refer to the Computer Associates documentation. After installing the SiteMinder WebAgent on the front end HTTP server it is necessary to specify which URL's will be secured and which will remain unprotected. Unprotected areas are required for the following reasons:
| URL | Security Setting |
| /WIS-net/ | Unprotected |
| /EPC-net/ | Unprotected |
| /EWA-net/ | Protected including all sub directories except the following |
| /EWA-net/download/ | Unprotected |
| /EWA-net/jnlp/ | Unprotected |
| /EWA-net/xmlparameter | Unprotected |
| /EWA-net/user | Unprotected |
Note:
It is necessary to configure the SiteMinder WebAgent not to Preserve Post Data. To do this add/set PreservePostData="NO" to the SiteMinder WebAgent configuration file.
Additionally SetRemoteUser="YES" must be set so that the login-name of the user authenticated by SiteMinder is passed through to the tomcat server. The configuration file can be found on the frontend HTTP server and is called LocalConfig.conf, however in some environments the SiteMinder Poilicy Director Server may have been configured to override the local configuration, in this case you must ask the Policy Director administrator to change the two parameter's values.
SiteMinder installations protecting corporate sites are usually visually customized, thus a few parameters must be configured so that EWA can function correctly. The following table lists the parameters which must be configured in the core_cfg.xml file which is in the [EWA_HOME]\config\ folder. The parameters are in the SiteMinder subsection of the AccessGateway section.
| Configuration | Default | Type | Description |
| siteMinderEnabled | false | Boolean as String (true | false) | Set to true if the EWA server is protected by SiteMinder. |
| authURLPattern | n/a | Regular Expression String | The Java Regular Expression which matches positive for the SiteMinder URL to which a request is redirected when authentication is required. |
| form | -- Not set -- | String | The name attribute of the SiteMinder authentication HTML <form> element. If the value is not set then the first form will be assumed. |
| formUser | USER | String | The name attribute of the HTML <input> element where the Username must be entered. |
| formPassword | PASSWORD | String | The name attribute of the HTML <input> element where the Password must be entered. |
| formSubmit | -- Not set -- | String | The name attribute of the HTML <input> element used to submit the form. |
| formCredCookie | FROMCRED | String | The name of the Form Credentials Cookie set by SiteMinder in response to submitting user credentials to the Authentication screen. |
| formSession | SMSESSION | String | The name of the SiteMinder Session Cookie set by SiteMinder in response to submitting a request with a Form Credentials Cookie containing valid user credentials. |
To finalize the installation restart the Web Application Server [Tomcat | WebSphere] and login to EWA. You will also need to ensure the usernames in EWA are the same as those user for logging onto SiteMinder (usually the Email address of the user). When starting EWA in the browser the URL of the front end server, which has been configured for SiteMinder, will be used. The user will be initially redirected to the Corporate SiteMinder login page where he or she must login. After logging the SSO mechanism of EWA will come into action and the EWA application will be shown without the user needing to login again. EPC or WIS can now be started.
In one use case it will be necessary to reenter his/her credentials. This happens if the SiteMinder session times out which happens if the SiteMinder integration has be configured to force users to re-authenticate after a defined period of time. This configuration is a setting of the SiteMinder plug-in which was installed on the front end Server). If the user is working with a web application then he/she will be redirected to the web based corporate logion screen. If however this happens which working with a non web based application (EPC or WIS) then the application will display a dialog requesting the user's credentials.
This chapter is based on an evaluation performed for EWA. Goal was to find existent possibilities to deliver EWA in a clustered environment. The main motivation behind the effort is to provide in the future a high available, distributed, fault-tolerant and load-balanced environment.
A clustered EWA should improve:
And reduce:
Nonetheless this description does not inquire into:
Clustering EWA local version depends on Apache and Jakarta Tomcat clustering features.
Basically this document assumes that an appropriate DNS and NAT solution for EWA will be provided by Daimler or other responsible network administrators. On the other hand, this description provides the necessary steps and options to set up an EWA application with multiple web-servers and JSP Servlet engines. How TCP/HTTP requests reach each of these clustered web-servers is not defined or described.
EWA local architecture uses Jakarta Tomcat as web server and servlet container. Since EWA's content is mostly dynamic, HP suggests to keep mainly Tomcat as web server for serving content. Additional front-end web servers can be used to distribute request amongst several cluster nodes in the EWA server farm. Besides the request distribution (using a sticky session) the usage of a front-end HTTP server will not generate further performance benefits. The main part for clustering lies in clustering the application servers. HTTP front-end servers could be clustered to improve availability. The EWA installation in this case should be complete and each application server node should contain the application server and the Transbase content databases. The User Management database should be located at a central location and have a high performance clustered server. The clustered architecture of EWA should look like this:
Example Clustering setup in a EWA Farm
NAT request distributors or Load Balancers can be used for load balancing, fault tolerance, or both. Usually the algorithm chosen to distribute requests depends on the NAT product installed. Most NAT request distributors also offer fault tolerance by detecting various kinds of web server faults, and then will stop distributing requests to any server that is down.
There are many NAT request distributor implementations available, both commercial and as open source software that runs on commodity computer hardware. However further investigation is not part of the scope of this description.
Besides regular NAT request distributor products also built-in Windows Server 2003 functionality for load balancing (NLB) can be used for Distributing requests. Note that Windows Server 2003 NLB is a layer 3 distributor so is not able to detect session types or application server service failures!
When using Apache httpd as web server and Tomcat as servlet container, the communication connector offered by Tomcat (mod_jk) offers best load balancing and failover across several Tomcat instances. Each Apache with mod_jk in a cluster can perform:
Distribute requests to one or more Tomcat instances
Detect Tomcat instance failure
Detect when a Tomcat instance comes back after failing
Understand the Tomcat HTTP Sessions and provide a sticky affinity of the application's EWA session
A distributed servlet container will generally deploy and run one instance of the application per servlet container, with each servlet container and web application in a separated JVM, and requests will be processed in parallel. Additionally, each Tomcat instance runs its own instance of the web application, and treats the application instance as if it is the only instance running.
Defined by Java Servlet Specification 2.4 and chosen by Tomcat developers, all requests belonging to the same session from a single client must be processed by the same servlet container instance. This makes Session object replication an optional feature of distributed servlet containers. According to the specification, it is not mandatory for distributed servlet containers to implement session replication.
For web applications that are marked as distributable, all requests belonging to one HTTP session are served by one Tomcat instance. This is called session affinity. Session replication is not necessary for the application to function if session affinity is used. However, if the Tomcat instance or the server machine it runs on fails, the servlet session data is lost and the user may need to login again.
As the WIS and EPC applications support transparent session recovery, a failover may not be critical in most cases, so using sticky sessions will prevent the requirement for session replication.
If you are not able to run the installation with sticky sessions, you need to implement a session replication, so that the current session state is replicated to all cluster nodes.
With replicated sessions, if one Tomcat instance crashes, the session state data is not lost because at least one other Tomcat instance has been sent a copy of that data. Some servlet session replication implementations replicate all sessions to all servlet container instances in the cluster, whereas other implementations replicate one servlet container instance's sessions to only one or two "buddy" servlet container instances in the cluster.
If the request distribution mechanism between the servers use sticky sessions, session replication is not required (as the application automatically re-connect to server). However session replication can prevent some detailed use cases where problems may arise.
It is also required to mention that the implementation of session replication will generate a bit of network and CPU overhead compared to standalone installations.
Tomcat 7 has at least a couple of session replication implementations. This section investigates the open-source implementation which is integrated into Tomcat 7. This session replication works based on UDP multicast. Therefore it is necessary that the network adapter used supports multicasting. A unicast TCP implementation is provided for Tomcat 7 also.
Note:
The Windows systems required to run EWA should already have the appropriate ServicePack installed to solve some issues related to multicasting like Q319627 (Multicast Fragmentation).
See here for more information: http://support.microsoft.com/default.aspx?scid=kb;en-us;319627
This section assumes you have successfully installed EWA.
Extract the Apache HTTPd installation EXE from EWA delivery DVD, which is contained in \ewa\central\tools\apache_httpd.zip. (Alternatively you can download the release from http://httpd.apache.org/download.cgi and compile it on your own). Apache installation steps for Windows are simple. Make sure the following Windows services are stopped and configured for "Manual" start if you are using Windows 2000:
IIS Admin Service
World Wide Web Publishing Service
Simple Mail Transport Protocol (SMTP)
Install as many Apache Web servers as the cluster foresees. Usually each HTTP server is installed in a separated server.
Note:
This description describes the integration with Apache 2.2.8 - any other version may also be suitable - but has not been tested.
This section describes how to install and use Tomcat 7 as a backend servlet container to the Apache HTTPd web server via a custom protocol connector module. The steps must be followed for each Apache and Tomcat instance running and the clustered architecture is assumed to be similar to the architecture figure shown earlier:
Before installing mod_jk2 connector, please make sure the Apache HTTPd server is running correctly.
Stop "EWA net Server" and Apache HTTPd windows services.
Extract the connector from EWA installation media. The mod_jk is contained in \ewa\central\tools\apache_httpd.zip. Alternatively you can download the module sources from http://tomcat.apache.org/download-connectors.cgi the release 1.2.30 of mod_jk2 connector. Make sure the mod_jk2 version fits to the Apache HTTPd-version you are using.
E.g. mod_jk-1.2.30-httpd-2.2.3.so has been built for Apache 2.2.x, whereas mod_jk-1.2.30-httpd-2.0.53.so has been built for Apache 2.0.x.
Unzip mod_jk.so file into [APACHE_HOME]\modules a file called mod_jk.so.
Edit the file [APACHE_HOME]\conf\httpd.conf and add the configuration entries as contained in \ewa\central\tools\apache_httpd.zip --> httpd.conf_entries_example. For further reference please visit http://tomcat.apache.org/connectors-doc/webserver_howto/apache.html. Please do not forget to adjust the described path's in the file!
# Sample extension file which needs to be added to Apache HTTPD configuration file httpd.conf # For further referece, please take a look to: # http://tomcat.apache.org/connectors-doc/config/apache.html # TODO: Please align path's to you installation # TODO: After integration is completed and is working, set the logging switch to error #Load the jk_mod LoadModule jk_module modules/mod_jk.so # The name of a worker file for the Tomcat servlet containers JkWorkersFile "C:/Program Files/Apache Software Foundation/Apache2.2/conf/workers.properties" # Full or server relative path to the Tomcat Connector module log file JkLogFile "C:/Program Files/Apache Software Foundation/Apache2.2/logs/mod_jk.log" # The Tomcat Connector module log level, can be debug, info, warn error or trace # Note: Set to error if the integration is working! JkLogLevel debug # A mount point from a context to a Tomcat worker JkMount /EWA-net ewanet JkMount /EWA-net/* ewanet JkMount /WIS-net/* ewanet JkMount /EPC-net/* ewanet
If your EWA Servers' AccessGateways are configured to listen to any other port than port 80, the load-balancer needs to listen to this port, too. EWA's default port is 9000. You can check the port of your EWA Servers's AccessGateways in the file [SERVER_HOME]\config\core_cfg.xml. Search for the PARAMETER "httpPort" and take this number.
<SECTION name="AccessGateway">
<!-- Section to define where the Access Gateway finds the Applications -->
<SECTION name="ApplicationSettings">
<!-- SSL within EWA - do not forget to configure your server accordingly -->
<PARAMETER name="sslEnabled">false</PARAMETER>
<!-- SSL for client - server communication - should be configured only together with sslEnabled -->
<PARAMETER name="sslForClientsEnabled">false</PARAMETER>
<PARAMETER name="httpPort">9000</PARAMETER>
To make the load-balancer listen to this port you need to add a Listen-entry to the file [APACHE_HOME]\conf\httpd.conf. By default only port 80 is mentioned here.
#
# Listen: Allows you to bind Apache to specific IP addresses and/or
# ports, instead of the default. See also the <VirtualHost>
# directive.
#
# Change this to Listen on specific IP addresses as shown below to
# prevent Apache from glomming onto all bound IP addresses.
#
#Listen 12.34.56.78:80
Listen 80
Listen 9000
Extract the file workers.properties from the archive \ewa\central\tools\apache_httpd.zip and modify it with a text editor (i.e. Windows Notepad) depending on your environment. Note that the name of each defined worker needs to match the defined jvmRoute in Tomcats server.xml!
# Configuration filr for mod_jk to connect to Tomcat # For further reference, please take a look to: # http://tomcat.apache.org/connectors-doc/config/workers.html # Define the central EWA worker worker.list=ewanet # Define the EWA worker as a cluster to balance requests to three hosts worker.ewanet.type=lb worker.ewanet.balanced_workers=ewanode1,ewanode2,ewanode3 worker.ewanet.sticky_session=1 worker.ewanet.sticky_session_force=0 # Define EWA working application host 1 worker.ewanode1.type=ajp13 worker.ewanode1.host=192.168.0.10 worker.ewanode1.port=8009 worker.ewanode1.lbfactor=1 # Define EWA working application host 2 worker.ewanode2.type=ajp13 worker.ewanode2.host=192.168.0.11 worker.ewanode2.port=8009 worker.ewanode2.lbfactor=1 # Define EWA working application host 3 worker.ewanode3.type=ajp13 worker.ewanode3.host=192.168.0.12 worker.ewanode3.port=8009 worker.ewanode3.lbfactor=1
These changes should be applied to all EWA servers in your cluster.
Open the file <EWA-net>\server\conf\server.xml and un-comment (enable) the following lines in the connectors section of the file:
<!--
Define an AJP 1.3 Connector on port 8009
-->
<Connector port="8009"
backlog="200"
maxThreads="200"
enableLookups="false"
redirectPort="8443"
secure="false"
protocol="AJP/1.3" />
If you don't want anymore the users to access EWA directly through Tomcat, you can comment the connector declaration which uses port 9000 in the file server.xml mentioned before.
In the same file modify the Engine definition of Tomcat by modifying the jvmRoute attribute. Each EWA server in the cluster must have a unique jvmRoute name (e.g. ewanode1, ewanode2, etc). Note that for sticky session the workers in mod_jk's workers.properties need to be named accodingly matching the jvmRoute's!
<!--
Define the top level container in our container hierarchy
-->
<Engine name="EWA net Server Engine"
defaultHost="localhost"
jvmRoute="ewanode1">
Session replication for Tomcat 7 is implemented in the core version of the application server. No special extensions of software modules are required.
Stop all EWA servers in your cluster.
Tomcat session replication makes use of multicast. Make sure all EWA servers and used network interfaces support multicasting. Please check out your operating system manuals.
Open the file <EWA-net>\server\conf\server.xml and un-comment the following lines inside the EWA Host section of the file:
<Cluster className="org.apache.catalina.ha.tcp.SimpleTcpCluster"
channelSendOptions="8">
<Manager className="org.apache.catalina.ha.session.DeltaManager"
expireSessionsOnShutdown="false"
notifyListenersOnReplication="true"/>
<Channel className="org.apache.catalina.tribes.group.GroupChannel">
<Membership className="org.apache.catalina.tribes.membership.McastService"
address="228.0.0.4"
port="45564"
frequency="500"
dropTime="3000"/>
<Receiver className="org.apache.catalina.tribes.transport.nio.NioReceiver"
address="auto"
port="4000"
autoBind="100"
selectorTimeout="5000"
maxThreads="6"/>
<Sender className="org.apache.catalina.tribes.transport.ReplicationTransmitter">
<Transport className="org.apache.catalina.tribes.transport.nio.PooledParallelSender"/>
</Sender>
<Interceptor className="org.apache.catalina.tribes.group.interceptors.TcpFailureDetector"/>
<Interceptor className="org.apache.catalina.tribes.group.interceptors.MessageDispatch15Interceptor"/>
</Channel>
<Valve className="org.apache.catalina.ha.tcp.ReplicationValve"
filter=""/>
<Deployer className="org.apache.catalina.ha.deploy.FarmWarDeployer"
tempDir="/tmp/war-temp/"
deployDir="/tmp/war-deploy/"
watchDir="/tmp/war-listen/"
watchEnabled="false"/>
<ClusterListener className="org.apache.catalina.ha.session.JvmRouteSessionIDBinderListener"/>
<ClusterListener className="org.apache.catalina.ha.session.ClusterSessionListener"/>
</Cluster>
Restart Tomcat and Apache.
[Cluster1] A non-stop service is theoretically possible but in practice depends on the clustering choices made regarding overall application architecture, hardware platforms. Training the system's administrators is also an effective way to reduce downtime.
[Cluster2] C-JDBC might be useful for the EWA architecture. Testing C-JDBC together with EWA is however not part of the scope in this phase. See http://c-jdbc.objectweb.org.
For the de-installation of EWA just follow the standard way for Windows applications. Go into the Control panel into Add or Remove Programs, select the entry EWA and click on Change/Remove.

The EWA software will be completely deinstalled from the system.
You might at some point face the problem that one step of the advanced de-installation fails and subsequently the whole de-installation fails. This is a frustrating thing with Windows installation software as the smallest change to your environment might make a de-installer fail. To help you out of this misery, we provide a script that de-installs the software in a batched way.
The following step will wipe your EWA installation and the services. It is very important to restart after the script has finished, to completely remove all the EWA services.
Note:
Use this script own your own risk - this is not the official way to de-install the software. But it has proven to often run much better then the official way.
You can find the script on the delivery media:
[DVD-DRIVE]:\ewa\tools\CleanEWAInstallation.vbs
Note:
Update and migration steps are only supported from the exact previous delivery version to the current one. If you have an older version, you might want to de-install it and install EWA from scratch using the most current delivery media.
Note:
EWA does not support a full recover option. You may want to make a full backup of your system before updating the software. A good harddrive partitioning tool or tape backup will help to get the server back working if something should go wrong during an update.
There are two aspects of updating the EWA system:
Typically you will not see a difference in the way how to perform those updates.
Typically once a month you will receive a new set of DVDs (or receive your media sets online via the ManageSoft online channel). Updating is a simple thing.
Note:
If you make use of a distributed server environment (having database server and application server on different physical machines), you will not perform integrated updates via AdminTool. Therefore in these environments you as administrator are responsible for keeping the system consistent.
On the application server, call setup.exe /u for a pure software update, then apply the manual changes as described.
On the database server(s), call setup.exe /u as well for updating the software, then make use of the advanced features of the AdminTool. Please refer to the AdminToolGuide.
Even though using this enhanced setup procedure it is possible to install a new database content without upgrading the software. Nevertheless it is highly recommended to ALWAYS update the software when updating the database content. The software setup will only upgrade components when they have changed but additionally will ensure that help files, what's new pages and translations are up to date.
In Summary: Please update the software also when updating the databases in your EWA installation.
Go to the favorites of your Internet Explorer and click on the buttons Update WIS to perform an update of WIS and then click onto the favorite Update EPC to perform an update of EPC. The system will be automatically updated and check any dependencies between WIS and EPC. There might be situations where you have to provide both DVD sets to allow an upgrade. If you cannot provide the valid media sets, you might not be able to upgrade. This is to ensure consistency of the system software.
For more information please refer to the corresponding EWA Admin Tool documentation.
Note:
If you performed an upgrade from a 1.2 version of EWA to the current version, a migration of the database internals will have to be performed based on some heuristics.
If you have set up only one workshop with several groups and users, the single workshop will be migrated and visible. If you have defined multiple workshops, a new Server Workshop will be created containing the administrator user. In this case other workshops and users are not visible anymore (but still existing!). In this case the "Cascaded Workshop Administration" needs to be enabled. This will allow you to use multiple workshops in your installation. Information on how to do this can be found here.
Anyway it is recommended you check the relationships of your user objects to groups and workshops after migration and manually correct it where the migration algorithm did not perform the steps you would have expected.
EWA provides basically the same spooler programs as provided as part of the former WIS. Those spoolers have slightly been modified to fit better into the EWA architecture.
Note:
This description is not a replacement for the spooler manuals. It just describes installation and basic ideas behind the spoolers in the special context of EWA.
For a reference of the spooler manuals including a description of the file formats please refer to the documentation's table of contents.
Note:
In order to run the spoolers successfully you need at least 2 GB free harddisk space on the disk where the WIS database service is running (!) as complex SQL queries on the database may need temporary space on the disk. Especially the creation of DamageCode rules files need a lot of temporary harddisk space.
In order to be able to create spool files the spooler programs (ASRA spooler and Damagecode spooler) will have to be installed manually from the delivery media of EWA onto the same machine where the EWA installation resides. The installation will be described in more detail in the following sections.
The basic mechanism to spool out data (either via ASRA spooler or Damagecode spooler) and to make it accessible for download in the download area is:

The location for the spool out files can be changed by editing the core configuration file core_cfg.xml within the section "Spooler". By default a relative path is set for both ASRA and Damagecode spooler which is interpreted as relative to the EWA_HOME directory. Server administrators which intend to run the spoolers in batch mode and in a clustered environment may want to change this location to a distinct location which is accessible by all EWA cluster nodes.
Default (relative path)
<SECTION name="Spooler">
<PARAMETER name="ASRASpoolout">downloads/spooler/asra</PARAMETER>
<PARAMETER name="DamageCodeSpoolout">downloads/spooler/damagecode</PARAMETER>
</SECTION>
Example (absolute path)
<SECTION name="Spooler">
<PARAMETER name="ASRASpoolout">N:/ewanet_spooler_results/asra</PARAMETER>
<PARAMETER name="DamageCodeSpoolout">N:/ewanet_spooler_results/asra/damagecode</PARAMETER>
</SECTION>
Note:
It is important for you to know that if you switch your file locations to a network path (accessed via UNC path or via mapped drive letters) you will have to change the account under which your EWA server is running to a user account being allowed to access network resources. The "system" account in Windows is not allowed to do so.
By default EWA gains users with user role "System Administrator" or "Workshop Administrator" access to the download area for spooled files. You can change this behavior to a per-user-setting by changing the value "userBasedDownloadPermissisons" to "true" in the section "General" of the UserManagement configuration file um_cfg.xml. Once done you must explicitly assign the user right "Allow download of spooler files" to any user who should gain access to this download area. Even the system administrator does not have this right by default!
This spooler allows the extraction of ASRA related data from the WIS database in the same way as it was possible with "classic" WIS. After startup of the application you will see the following screen:

The marked text field shows the automatically pre-selected output folder for your files. It is recommended to not change this folder in order to ensure that your spool out files will be written into a location where EWA can find them to allow downloads via the EWA download page.
Note:
Please ensure that you do not accidently override existing files. Please move those files into a backup location before spooling out the files.
After spooling out the data you may login into EWA from any client and display the download section (assuming you have the rights to access those pages).


You may download the files for the ASRA Spooler from the section named "ASRA Spooler Output". You may even browse the log file from here. The download page will list all the file that have been spooled out along with the configuration information that was used to create those files. Clicking on one of the hyperlinks in the browser will make the browser start the download of the appropriate file.
This spooler allows the extraction of damage code related data from the WIS database in the same way as it was possible with "classic" WIS. After startup of the application you will see the following screen:

The marked text field shows the automatically pre-selected output folder for your files. It is recommended to not change the output folder in order to ensure that your spool out files will be written into a location where EWA can find them to allow downloads via the EWA download page.
Note:
Please ensure that you do not accidently override existing files. Please move those files into a backup location before spooling out the files.
After spooling out the data you may login into EWA from any client and display the download section (assuming you have the rights to access those pages).


You may download the files for the Damage Code Spooler from the section named "Damage Code Spooler Output". You may even browse the log files from here.
If you want to make use of more advanced features like
you will want to make use of the option to run the spooler executables in "batch mode" which means that they do not show any user interface but get their configuration information from a separate ini-file which basically tells them what they have to do. Once you are sure that your created configuration files are valid and operating the way you expect them you can easily make this process part of the Windows Scheduler.
For additional information about using the ASRA and Damagecode Spoolers as well as detailed information about the spoolout files and structure please have a look at the different spooler documents in the documentation's table of contents.
Before users can start working with the EWA clients (EWANAPI installer, EPC , WIS ), you should ensure that the client systems are well prepared. If you have an officially supported Java Runtime already installed on all the client machines, you are well prepared. Going to the Download Area of the User Management in your browser you will notice that the Web Application automatically tries to determine whether your clients are capable of executing EWA .

If you need to install a Java Runtime Environment, you can make use of the one provided in the downloads section. Simply click on "Download and Install" which will download the appropriate Java Installer.
Note:
After successful installation of a new Java Runtime Environment you may have to log off and on again to update the System check display as it cashes the settings per session to avoid nasty dialogs.
EWA provides an external application called EWANAPI.exe which allows external programs to communicate with the AccessGateway, the WIS client and/or the EPC client.
This application was implemented with downwards compatibility in mind. Its command line arguments are compatible with the classic WISAPI.exe from the former WIS environment. It has been extended to support authentication at the AccessGateway and Shoppinglist calls to EPC .
Note:
To indicate the downwards compatibility there is still a clone of the EWANAPI.exe called WISAPI.exe around that can be used in the same way as EWANAPI.exe
Note:
EWANAPI has matured from a simple DMS integration layer to an API which is heavily used by the Xentry applications like Xentry TIPS or Xentry Diagnostics. Therefore it is recommended to have EWANAPI installed in always the most current version on the client PCs. A so called "automatic deployment" supports to keep the clients up to date. Read more about this feature here.
EWA provides a Java based installer which performs the necessary steps on each of the clients computers that otherwise would have to be executed manually.
The EWANAPI installer can easily be accessed from the Download section of EWA . Simply click on the Download and Installation button. You can also do this anytime you want to update your EWANAPI environment.

Note:
This step can only be performed once a correct version of Java has been installed on the client. If no Java has yet been installed, just install it via the appropriate Download and Installation button just above the "EWANAPI/WISAPI" installer link.
The installer will always fetch the most recent EWANAPI installation files from the server installation directory [EWA-HOME]\clientapps\EWANAPI. The following files will be transferred to the clients by the installer:
The executables, the JAR and the DLL will be copied to the client during installation also (Note: ewanapi.exe will also be installed as wis.exe during installation on the client for WIS Classic backwards compatibility).
The installer and the autodeployment engine will check the directory for an appropriate ewanapi.ini file to read their settings from in the following order:
Note:
The installer will take care about all these files and will migrate your existing settings during a software update on the server side.
The steps that now will be performed by the installer are
Note:
The user running the installer must have sufficient user rights to install files into the chosen directory. Depending on the policies of your local Operating System he may not even be allowed to install files or create directories within "C:\Program Files\EWANAPI". In this case a different directory must be chosen or the user may have to ask the local system administration.
Now for the tasks that you as system administrator will want to perform to influence the installation on the client side in the best way. The central point is the ewanapi.ini file. It contains a high level of flexibility to influence the client installation.
The following table documents that placeholders you can make use of if you like some properties to be filled automatically according to the runtime settings.
| Placeholder | Replaced during installation with |
|---|---|
| %EWA_HOST%
used for Server= property and for FallbackServer= property | Name of the EWA server the client will connect to. This must be the same name as the one you use when connecting to EWA via the browser. If you run your EWA with a front end web server this will be the name of the Web server, it does not have to be the one of the EWA application server which might not be reachable directly in this scenario. |
| %EWA_PORT%
used for Port= property and for FallbackPort= property | Number of the EWA TCP/IP port on which to connect to the EWA server. This must be the same port as the one you use when connecting to EWA via the browser. If you run your EWA with a front end web server this will be the port of the Web server, it does not have to be the one of the EWA application server which might not be reachable directly in this scenario. |
| %EWA_SECURE% used for Secure-HTTP= property and for FallbackSecure-HTTP= property | Indicates with "true" or "false" whether HTTPS shall be used |
| %EWA_WEBSTART%
used for WebStart= property | Will be replaced by the absolute path of the active Java WebStart installation on the client machine. |
This allows high flexibility for the System Administrator. To allow the installer to derive the correct runtime settings from the server and automatically apply it to the EWANAPI installation on each of the clients, the pre-installed configuration file ewanapi.ini may directly be used.
But these values might also be overridden by static values.
Example:
If you specify:
Server=my.ewanet.com
the installer will leave this untouched.
But specifying
Server=%EWA_HOST%
indicates the installer it should replace this pattern by the server name that was used when accessing EWA via the browser.
Hint:
The administrator might even decide to let EWANAPI determine the WebStart Installation automatically during runtime. In this case the complete line
WebStart=....
can be omitted or simply commented (default now in the delivered ini-file).
By default the preconfigured ewanapi.ini file will make the client installer install the EWANAPI files into %ProgramFiles%\EWANAPI. This behavior is controlled by the property:
[Installer]
InstallDir=%ProgramFiles%\EWANAPI
If you know of policies that inhibit the normal users in your environment to install in this directory because of insufficient rights do not let them run into trouble. Of course they can select a new path in the client anyway, but be so kind and change the default location already to a path where they will be allowed to install in. A fallback that should always work is:
[Installer]
InstallDir=%USERPROFILE%
[General]
SSOPreferred=true
For environments that make use of NTLM Authentication within EWA it might be very helpful to enforce EWANAPI to try NTLM authentication first before making use of any credentials provided to EWANAPI. Thus the authentication consists of a maximum of 2 steps:
1) Try to authenticate via NTLM. If this does not succeed, perform step 2
2) Try to authenticate via credentials provided.
Note:
This setting might be useful especially within EWA environments where the EWA user database is not yet synchronized with the Dealer Directory of Daimler.
A good example is a call from TIPS to EWA where TIPS expects a user to be setup in the local EWA system. But if the userid does not exist (is not synchronized) within the local EWA server, the call will fail.
If the local EWANAPI.ini contains the flag "SSOPreferred=true" and the EWA server is configured for NTLM authentication then the applet tries to first authenticate via NTLM. TIPS in this case can make the call with userid which is currently known to the underlying Windows system and the local EWA server.
Proxy settings will be handled automatically by WebStart in the same way like for all the EWA clients. If the EWA clients like WIS or EPC or even the EWANAPI Installer itself work fine in a given environment, EWANAPI will do so as well using exactly the same mechanisms in WebStart.
Note:
The proxy properties have gone from the EWANAPI.ini file. Adding them will not harm, but the information will not be used anymore by EWANAPI.
Version of Autoline 8.3 and above provide an out of the box support of EPC respectively WIS/ASRA via EWANAPI. The tradeoff is that it currently expects some files to be located in the user profile directory. If those files are not present Autoline 8.3 will not enable the EPC or WIS/ASRA buttons. The best way to install EWANAPI on user's PCs is by use of the following settings - which have to be set on the EWA server inside the file [EWA-HOME]\clientapps\ewanapi\ewanapi.ini:
[Installer]
InstallDir=%USERPROFILE%
Autoline_82_Enabled=false
Autoline_82_Allowed=false
Autoline_82_WISServer=
Autoline_82_EPCServer=
Note:
Modify the EWANAPI file on the server before you start installing EWANAPI on the clients! If you published EWANAPI to a client already before applying those changes on the server side, go ahead and deinstall EWANAPI on that client(s) and then install again after applying the changes on the server.
For an Autoline 8.2 related installation the section for the Autoline 8.2 emulation layer must look like this - otherwise the user will not see the option for installation of the Autoline 8.2 emulation:
[Installer]
InstallDir=%ProgramFiles%\EWANAPI
Autoline_82_Enabled=true
Autoline_82_Allowed=true
Autoline_82_WISServer=
Autoline_82_EPCServer=
Note:
In order to make user specific changes, like using customer files or registry settings, the one installing EWANAPI for an Autoline 8.2 integration must have administrative rights.
Note:
Once EWANAPI with enabled Autoline 8.2 support is installed, then any classic applications like WIS Classic and EPC FP will not work in an integrated way anymore. Leave the server side of these applications installed, but do not make use of the clients anymore. A mixed environment is not supported and may lead to confusing situations..
EWANAPI supports a flexible fallback setting within the EWANAPI.ini and EWANAPI Cookie files. The following properties indicate which alternative EWA server to contact under distinct error codes on the default server.
| Attribute Name | Setting | Behavior |
|---|---|---|
| FallbackServer | None | Under distinct error situations try to contact an alternative server with the name/IP given here. Fallback settings will only be used by EWANAPI if a fallback server has been configured. |
| FallbackPort | None | The port of the fallback server to be contacted. |
| FallbackSecure-HTTP | None | Indicate with true or false whether the connection while authenticating shall be HTTPS or not. |
| FallbackErrorCodes | None | If no values given, HTTP code 500 from the default server will force EWANAPI to contact an alternative server. You may specifiy another list of HTTP error codes here like: 500,501,502,503,504,404 |
Server administrators of environments running their EWA application server behind a Siteminder secured infrastructure should review their settings whether they make use of the standard Siteminder Cookie name which is "SMSESSION". If not, they should set it to the corresponding value of their environment to help external accessors to set the cookie with the correct name.
| Attribute Name | Setting | Behavior |
|---|---|---|
| SiteminderCookieName | None | Name of the Siteminder Cookie used inside the given infrastructure. If none was given, the default of "SMSESSION" will be used. |
| Attribute Name | Setting | Behavior |
|---|---|---|
| Timeout | 60 | Maximum seconds to wait until application has to respond on the channel. |
| Extended_Parameters | None | Hidden standard parameters in the ini file. Are added to the argument list |
| Standalone | None | For STAR DIAGNOSIS and STANDALONE environments set this to "true", otherwise false |
EWA supports a feature called "AutoDeployment". This feature has been introduced with early Xentry releases as Xentry highly relies on EWANAPI as an integration layer.
The idea of automatic deployment is, that an EWA user will not have to take care about a renewal of an EWANAPI release on his client. In former times of EWA , deployment was implemented via a kind of a pull-mechanism, i.e. the user had to check for a new release on the server by himself. By use of automatic deployment, this can be switched now to a push-mechanism, i.e. the user will automatically be notified in case of a new release on the server.
The check of a new release is triggered during the start of the EWA clients (WIS or EPC ): after startup, the application will query the current version of EWANAPI on the server. Based on the check of the "Version" field a more recent file on the server can be detected. In such a case the user will be notified. He than can decide to directly install the new EWANAPI or to delay the installation.
Automatic deployment can be controlled by the following attributes as part of the [Installer] section within the ewanapi.ini file(s) on the server - and as mentioned above it can be controlled server or workshop specific by using specific EWANAPI.ini files on the server to control the behaviour:
| Attribute Name | Setting | Behavior |
|---|---|---|
| Autodeployment | None | Autodeployment will be de-activated, i.e. no notification is given to the user and no automatic installation will be performed. In order to update an EWANAPI on the client the user must still go into the download area and start the EWANAPI installer on his own.
Note:
|
| CheckUpdate | Autodeployment will be activated. A notification is given to the user, but only if EWANAPI is already installed on the client and this is older than the one on the server. If no EWANAPI could be found on the client system, no notification is given at all. |
|
| CheckInstallAndUpdate | Autodeployment will be activated. As an addition to the setting "CheckUpdate" a notification will also be given if the client does not yet have an EWANAPI installation. If a missing EWANAPI has been detected the user will be asked to install it now. | |
| ForceUpdate | Autodeployment will be activated in a more enforced mode. Much like "CheckUpdate" a starting EWA client will check the presence of am EWANAPI installation on the client. If present and the installed version on the client is older than the one on the EWA server, the server will enforce the update. Some information dialogs still appear, but the user will not be able to interrupt the installation until it has completed. | |
| ForceInstallAndUpdate | Autodeployment will be activated in a more enforced mode. Much like "CheckInstallAndUpdate" a starting EWA client will check the presence of am EWANAPI installation on the client. If present and the installed version on the client is older than the one on the EWA server or no EWANAPI installation is present at all, the server will enforce the update. Some information dialogs still appear, but the user will not be able to interrupt the installation until it has completed. | |
| TraceServerChanges | true | It will be checked, if the current EWA server (as indicated by the URL in the browser) matches the EWA server configuration in the currently installed EWANAPI.ini file on the client PC. If the servers do not match, the user will get a warning-message to avoid that server settings will be overridden accidently. This warning will also appear in case of enforced updates - which allows the user to abort the enforced update in this case. Server matching is done by checking server names. If the name check will fail, the IP-addresses will be compared as a fallback. |
| false | No checking will be done. | |
| LeaveCookie | true | If set to true, the EWA clients (EPC and WIS ) will leave some information (named the EWANAPI "Cookie") within the user's home directory. This information can be helpful when i.e Xentry clients want to connect to a local EWA server and cannot find an EWANAPI installation on the client. As mentioned above for the reading rules of EWANAPI.ini this setting can be controlled on a server level, but also on a workshop level - as for all the settings inside EWANAPI.ini The information to be stored within the Cookie will be retrieved in the same way as the how the EWANAPI installer writes the EWANAPI.ini file into a client installation during full installation of EWANAPI, i.e. "Server", "Port" and "Secure-HTTP" will be derived from the EWA settings (if the Placeholders are being used within the corrsponding EWANAPI.ini file on the server) or by using the fixed values written into the corresponding EWANAPI.ini file on the server. |
| false | No information will be written at all during startup of the clients. An existing EWANAPI "Cookie" of the current user will be removed once an EWA client starts up. | |
| TimeoutStillLocked | integer number of seconds | The number of seconds after which a timeout will occur if the files which need to be overwritten during the install process are still locked. Background info: Mostly in cases of DMS integration with EWA it might happen that EWANAPI.exe will be used to start up an EWA client. If this happens and the starting EWA clients detects that EWANAPI.exe must be updated, it cannot do this as EWANAPI.exe is currently running. Therefore the update can be delayed up to this number of seconds where a background process tries to replace EWANAPI. After this time without success of replacing EWANAPI.exe the updater will fail with an error message. |
In addition to these attributes, the following principles will additionally control automatic deployment:
The following diagram shows the complete control of the automatic deployment:
On the delivery media you will find the WISAPI/EWANAPI program along with the required components in the folder:
[DVD-DRIVE]:\ewa\Apps\ewanapi\application
You can also find it after installation within the server installation directory
[EWA_HOME]:\clientapps\ewanapi
If you want to use these components, installation is fairly simple:
If you enter ewanapi.exe or wisapi.exe in a Console window now, you should see a usage information listing all parameter sets that are known to ewanapi.exe.
Configuration has to be performed in the ewanapi.ini file. Adjust the values inside this file according to your needs.
Hosters who run their EWA installation behind a Siteminder installation may want to configure the name of the Siteminder Cookie Name which their installation needs.
The property name is "SiteminderCookieName". If none is given then EWANAPI will internally use the value "SMSESSION" which is the default of Siteminder.
Proxy settings will be handled automatically by WebStart in the same way like for all the EWA clients. If the EWA clients like WIS or EPC or even the EWANAPI Installer itself work fine in a given environment, EWANAPI will do so as well using exactly the same mechanisms of Java WebStart.
Note:
The proxy properties that were part of the early configuration files of EWANAPI have gone from the EWANAPI.ini file. Adding them will not harm, but the information will not be used anymore by EWANAPI.
Following dump shows a sample ewanapi.ini file. Highlighted properties may be changed already on the server side's ini-file to preset valid values for the clients or may be set on the client side later on:
[HTTP-Config] ################################## # ATTENTION!!! ################################## # Some parameters are being set to # %EWA_xxx% # These will be replaced by the automatic installer for EWANAPI # If you want to make those values explicit or do not distribute EWANAPI via the installer, # please adjust the values on your own before distributing EWANAPI. # EWANAPI will not work if it is being installed with those values during runtime. ################################## # # # Name of the Server where the AccessGateway is installed Server=%EWA_HOST% # Server=localhost # if you want to state a server explicitly for all clients in advance # # Port on which the application is listening # Typically this is 9000 for a normal HTTP connection, 8443 for a HTTPS connection Port=%EWA_PORT% # Port=9000 # if you want to specify a port explicitly for all clients in advance # # Will you use HTTPS for a secure connection? Secure-HTTP=%EWA_SECURE% # Secure-HTTP=false # [Files] # Where to store data files # For future use maybe, not yet supported WIS-Net_DATA=%HOMEDRIVE%%HOMEPATH%\data_wis.txt WIS-Net_ERROR=%HOMEDRIVE%%HOMEPATH%\error_wis.txt EPC-Net_DATA=%HOMEDRIVE%%HOMEPATH%\data_epc.txt EPC-Net_ERROR=%HOMEDRIVE%%HOMEPATH%\error_epc.txt [General] Version=1.5.2.0 # Maximum seconds to wait until application has to respond on the channel Timeout=60 # For STAR DIAGNOSIS and STANDALONE environments set this to "true" Standalone=false # Let the system find the file on its own #WebStart=%EWA_WEBSTART% # WebStart=%ProgramFiles%\Java\j2re1.4.2_05\javaws\javaws.exe Extended_Parameters= #WIS-Net_StarterApplication=%ProgramFiles%\Citrix\ICA Client\wfcrun32.exe "%ProgramFiles%\EWACTXCL\CTX-WIS.ica" #EPC-Net_StarterApplication=%ProgramFiles%\Citrix\ICA Client\wfcrun32.exe "%ProgramFiles%\EWACTXCL\CTX-EPC.ica" SSOPreferred=false [Standalone] WIS-Net_EXE=%WISNETEXE% # Not yet supported as there is not yet a standalone EPC EPC-Net_EXE=%EPCNETEXE% [Installer] # For Autoline 8.3x support choose # InstallDir=%USERPROFILE% InstallDir=%ProgramFiles%\EWANAPI Autoline_82_Enabled=false Autoline_82_Allowed=false Autoline_82_WISServer= Autoline_82_EPCServer= # How do we want to control the automatic publication of EWA clients? # Valid values are: # None: No check will ever be performed by this client # CheckUpdate: Checks for new versions will only be performed if there is already an EWANAPI locally installed on that client # CheckInstallAndUpdate: Suggest updates and even new installations if there is not yet an EWANAPI locally installed on that client # ForceUpdate: Enforce new versions will only be performed if there is already an EWANAPI locally installed on that client # ForceInstallAndUpdate: Enforce updates and even new installations if there is not yet an EWANAPI locally installed on that client Autodeployment=CheckInstallAndUpdate # Do we want to trace whether we accidently moved to another EWA server? # true: it will be monitored whether the current connection contacts the same server as the one registered inside EWANAPI # false: there is no monitoring active at all TraceServerChanges=true # Do we want to leave an EWANAPI cookie on the client ? # true: the client will leave the information about: EWA Server, HTTP-Port and HTTP(S) inside a small ".ewanapi_cookie" file in the user's home directory # false: no cookie will be left. Existing cookie will be removed for the current user. LeaveCookie=true # The number of seconds after which a timeout will occur if the files which need to be overwritten during the install process are still locked. TimeoutStillLocked=120
When having the EWA server installed the administrator needs to ensure that it will be up and running most of the time. EWA therefore enables the administrator to monitor the installation as well as the running instances with a central interface.
The first approach for monitoring the state of the server is to check if it is reachable using the browser. If the server is not reachable a view to the log files will be the second step to check why the server is not available.
It is always recommended to modify the logging depending on your needs. Further details regarding logging are described in the advanced configuration section for logging.
Besides the logging information and the browser checks, EWA provides an additional interface to monitor the runtime state of the server. The requirement for this additional interface is, that the Java server is active. If enabled, runtime monitoring information of the application can be retrieved very detailed using a separate interface.
The management interface of EWA is based on the Java Management Extensions (JMX) standard. EWA as application integrates into the existing management frameworks on the given application server. Besides the documented features, the common JMX standards and features also apply on the EWA implementation.
The JMX architecture is built according to a three-level model. This gives flexibility by allowing subsets of the specification to be used individually by different developer communities utilizing Java technology.

Further documentation of the JMX capabilities and limitations can be found on the JMX homepage http://www.oracle.com/technetwork/java/javase/tech/javamanagement-140525.html.
The management service inside EWA is disabled per default. To use the EWA management features you need to enable the service in the configuration. When enabling the management service, please do not forget to also modify the other parameters as they are very important for the security.
All management service related parameters are contained in in [EWA_HOME]\config\core_cfg.xml. The following options are relevant for the management service interface:
Section Services / ManagementService:
All options in this section configure the management service in general.
| Parameter | Example Value | Description |
|---|---|---|
| managementEnabled | true / false | Set this to "true" or "false" if the Management Service is active. Per default this parameter will be false, so the management of EWA will be disabled. |
Section Services / ManagementService / HttpAdapter:
Options in this section configure the behavior of the HTTP adapter which ships together with EWA.
| Parameter | Example Value | Description |
|---|---|---|
| httpEnabled | true / false | Set this to "true" or "false" if the HTTP Management Adapter is active. When setting this to "true" it will be possible to monitor the server using the browser. If this option is set to "true" and the management service is enabled, EWA will start the HTTP adapter at startup. |
| httpPort | 9030 | TCP port on which the HTTP adapter is listening for incoming connections. |
| httpHost | localhost | Remote host to which requests will be answered. Default is to use only "localhost". This will prevent management interface connections from remote hosts. "0.0.0.0" will open the interface to the local network. Enter a network subnet mask here to define from which hosts connections should be allowed. |
| authenticationMethod | none / basic / digest | Sets the authentication method. Valid values are "none", "basic", "digest". Defaults to "none". Since the HTTP adapter starts a separate web server, this configuration is independent of the other server configuration. |
| managementUser | admin | User name to run the management Web interface. Only applicable if authentication method is not "none" |
| managementPassword | admin | Password corresponding to the username above. Note: this password must be supplied using plain text. |
| stylesheetPath | webapps\EWA-net\xsl | Path where the XSL transformation style sheets for the HTML view are located. This defaults to: "webapps\EWA-net\xsl", relative paths are calculated based on the EWA root directory |
To use the management HTTP interface, log in as administrator on the EWA server and navigate to "Server Management".

Then use the link presented at "Show Management Console" to run the HTTP adapter page.
Note:
When this link is disabled, please check the configuration.
If the page is displayed you will see an overview screen of the server state which allows to drill down to details.

When clicking on the details links, details of components, configuration and statistics will be displayed.

Using the link "Follow this link to see all management server details" will open up the regular JMX console and display all management object details.
The web server will expose all its internal management objects to the EWA management service. All components which are listed beneath "Other Domains" in the overview page are exposed by the web server or the JMX implementation itself.
A detailed description of the possible options of the objects are described on the screen.
For further details, please refer to the documentation of Tomcat.
The EWA core components are exposing with a name beginning with "EWA net Core: ". Several objects are included to view details of the server runtime and monitor the state as well as performance metrics. Some self test beans are available to run tests and verify that business logic is still working correctly.
The EWA management information is separated into State, Statistic and Configuration sections. Please drill down into the management page to figure out which options apply. The statistics section for example provides an overview how long request processing for each application takes as average or how long authentication takes to process. If you experience performance issues you can monitor the statistics numbers.
The State of the EWA core components also provides information about access authorization usage.
DBStatus:
The link which is provided as "EWAnet.com.proquest.epc.entity.state.management.DBStatus:type=ewacomponent" shows details of the EPC database connection state
LoggingLevel:
The link labeled with "EWAnet.com.proquest.epc.entity.state.management.LoggingLevel:type=ewacomponent" displays details of the management object which wraps the EPC logging interface. With this object it is possible to modify the logging behavior of EPC during runtime.
WisAsraRequestStatistic:
Please follow the link of "EWAnet.com.daimler.wis.server.net.WisAsraRequestStatistic:type=ewacomponent" to see the WIS net request statistic.
This statistic object will contain all collected statistics of the WIS net application back end part.
The Management information is available through 4 interfaces:
To retrieve Management information of the server, call the server with a URL like the following:
http://myewanet:9000/EWA-net/jmx?userid=admin&password=secret
This will generate output similar to the management overview page discussed in previous chapters. Besides the basic generation further options can be specified on the URL. Please see the following table about possible options:
| Option | Example | Description |
|---|---|---|
| userid | userid=admin | User account to use for authentication. The provided user account must be existing on the server and belong to the server administrators. Regular users have no access to management information! |
| password | password=secret | Plain text password of the administrative account. |
| template | template=identity | Name of the XSLT template to apply to the responded XML output. If this parameter is not provided, the default style sheet "xsl/jmxview.xsl" is attached to the XML content. If you specify "identity" as style sheet name, NO style sheet will be applied to the generated XML. |
| plain | plain=true | Omits generation of language resources into the XML file. If you download the XML just for automated processing it is recommended to provide this option to enhance response speed and minimize XML file size (which is usually around 250KB and takes around 500ms to generate). |
| filter | filter=EWAnet | restricts XML generation to all management beans of which name contains the given filter string. If you just want to monitor certain pieces of the server it is recommended to call several times using a filter to minimize XML generation impact on the machine and reduce overhead for XML parsing for results. Without specifying a filter the generated XML sizes around 250KB, |
An important goal of the EWA system is it to answer clients in a reasonable good time. The system has to do this under extreme circumstances. It may have to process a lot of requests from many clients in parallel. Sometimes it will be the only solution to add new hardware to deliver an acceptable good overall performance. Still, often the system performance can be improved drastically by tuning some configuration parameters, since most times standard parameters are not optimized for performance but for stability. Which settings are most effective without reducing system stability has to be figured out during stress tests at the hosting site. This guide will address some common performance issues, and it gives a solution approach for each identified issue. The guide does not claim to address all possible performance issues. Especially the optimization of the operating system and application server should be core competence of the individual hoster.

Figure: Pillars of Performance
The general approach is it to optimize performance in three different system "parts" (pillars) on the local machine (optimization besides the server itself or hardware optimization are out of the scope of this guide).
Each of these three areas needs to be optimized to get the best overall system performance.
The following sections will address some of those performance issues. Still, all settings have to be verified for the specific hosting environment.
First step is to tune the operating system where the application server resides on.
Description: The default timeout for tcp sockets is set to 240 seconds. That means a socket waits 240 seconds on its last usage until it closes. Due to the limited number of available sockets this effectively reduces the maximum number of connections.
Solution approach: If the registry value "TcpTimedWaitDelay" is not in the registry, create that value. Set the value to 30 (or any feasible low value).
System Key:[HKEY_LOCAL_MACHINE\System\CurrectControlSet\Services\Tcpip\Parameters]
Value Name: TcpTimedWaitDelay
Data Type: REG_DWORD (DWORD Value)
Value Data: 30 - 300 seconds (decimal)
For details refer to http://msdn.microsoft.com/en-us/library/aa560610%28v=bts.20%29.aspx
Description: The memory consumption and usage of the Java Runtime Environment can be optimized. Since the java virtual machine is the basis for the application server and the server side application modules this can have noticeable impact on overall system performance.
Solution: Virtual machine standard settings might be okay, but is typically very "defensive". So tuning the settings of the java virtual machine for memory usage and garbage collection will provide a good chance to improve performance.
E.g. configure the initial and maximal heap size for the java virtual machine, depending on the physical memory of the server machine and the memory usage of the running application server. VM Argument can be added. For EWA the argument "-Xms128m" is set by default. It defines the initial heap size of the virtual machine to 128 MB.
The maximum heap size should be increased to a meaningful value depending on your available physical server memory and the number of other memory requests from other applications running on the server. For EWA the maximum heap size is set to 1 GB by default by using the parameter -Xmx1024m. A good rule of thumb is to allow a maximum heap size of 1/4 of the available physical memory.
Example: 4GB of server memory -> add the option "-Xmx1024m"
As the general performance of modern machines is growing constantly more and more Users can connect to one server at the same time. The increased number of connections lead to an increased number of threads on the Tomcat Server. So servers under heavy load should increase the maxThreads value to 400 in the server.xml.
<!--
Define a non-SSL HTTP/1.1 Connector on port 9000
-->
<Connector port="80"
protocol="HTTP/1.1"
secure="false"
maxHttpHeaderSize="8192"
acceptCount="300"
maxThreads="400"
minSpareThreads="25"
maxSpareThreads="75"
enableLookups="false"
redirectPort="8443"
connectionTimeout="60000"
disableUploadTimeout="false" />
At some points the applications can be tuned for better performance.
Description: The AccessGateway and the HP Services feature a logging mechanism. The logging setup may eat up system performance, if many entries are written to the hard disk. Because this may interfere with local database access or other file operation.
Solution: In the HP configuration of the logging (log4j_config.xml) tune the settings for the logging. You can adjust the level (and in relation to that the amount of info) to be logged.
Example:
[...] <root> <priority value="INFO"/> <appender-ref ref="HTML" /> <appender-ref ref="STANDARD_FILE" /> <appender-ref ref="DCMONFILE_ERROR" /> </root> [...]
If you set this to "DEBUG" you will get a lot of information - too much for a typical runtime environment. Do this only in case that your system has trouble. Too much logging will end in a heavy server performance decrease.
Description: With the standard installation of Transbase (valid for all TransBase versions <= 5.3.1.47) the Multiplexer service will be installed to run under the local system account with the option "Allow service to interact with desktop" unchecked.
This setting will limit the amount of shared memory that can be used for TransBase connection processes. That way large installations might run into problems if a lot of connections are in use (there is no fixed limit it varies from system to system).
Solution: There are two ways now to address this limitation:
1) Please set the property "Allow service to interact with desktop" for the TransBase services is set in the registry to "true".
2) Directly go to the registry with "regedit.exe".
Go to the hive "HKEY_LOCAL_MACHINE\SYSTEM\CurrentControlSet\Services\"
and edit the entry "Type" in each of the hives
"EWA net DB Core"
"EWA net DB WIS net"
"EWA net DB EPC net"
Modify the initial HEX-Value from "0x10" to "0x110"
Note:
This will already be done by the installers for the TransBase versions used by the Core and by WIS.
There is also a knowledge base entry from Microsoft regarding general memory limits of windows background services. See the knowledgebase entry at http://support.microsoft.com/default.aspx?scid=KB;EN-US;Q184802&
In short words you can use the registry editor and modify the value
HKEY_LOCAL_MACHINE\System\CurrentControlSet\Control\Session Manager\SubSystems\Window
Editing this value you will find a string part indicating something like
"... SharedSection=1024,3072,512 ..."
Modify the 3rd value to at least 1024. This will have an effect an all background services running on Windows.
Description: The WIS database is configured per default with very conservative caching settings. In Load tests an increase of the database cache sizes can increase the performance.
Solution: To discover the current settings for caching inside Transbase WIS database execute the following command:
[EWA_HOME]\database\TransBase WIS>tbadm32 -i wisnet
@(#) tbadm32.exe
Version: V6.8.1.46 (Build 719) 2011/03/09 (Release)
License: F6A7782C-F82C7AF5-297C70FF-017F5F70
U.S.-Patent Nr. 6,381,596 and 6,510,335
Copyright (c) 1987 - 2011 by Transaction Software, D 81829 Munich
Database Name = wisnet@EWAWIN2008T5
Database Home = C:\ProgramData\EWA\database\TransBase WIS\\wisnet
Bfim/Log Path = ~\bfims
Scratch Path = ~\scratch
Accounting Path = ~\account\acctlog
Size Blob Diskfile Path
3906 MB No C:\ProgramData\EWA\database\TransBase WIS\\wisnet\disks\tbdsk001
Database Romfile(s)
E:\DB\WIS\wisnet\131009150105___G_10_13\R0\rfile00000.000 on CD-ROM 'CD_8'
E:\DB\WIS\wisnet\131009150105___G_10_13\R1\rfile00001.000 on CD-ROM 'CD_3'
E:\DB\WIS\wisnet\131009150105___G_10_13\R2\rfile00002.000 on CD-ROM 'CD_2'
E:\DB\WIS\wisnet\131009150105___G_10_13\R3\rfile00003.000 on CD-ROM 'CD_5'
E:\DB\WIS\wisnet\131009150105___G_10_13\R4\rfile00004.000 on CD-ROM 'CD_7'
E:\DB\WIS\wisnet\131009150105___G_10_13\R5\rfile00005.000 on CD-ROM 'CD_6'
E:\DB\WIS\wisnet\131009150105___G_10_13\R6\rfile00006.000 on CD-ROM 'CD_4'
E:\DB\WIS\wisnet\131009150105___G_10_13\R7\rfile00007.000 on CD-ROM 'CD_1'
E:\DB\WIS\wisnet\131009150105___G_10_13\R8\rfile00008.000 on CD-ROM 'CD_9'
Page Size = 2 KB Rom Size = 61440 MB
Data Cache = 256 MB Sorter Cache Size = 16 MB
Number of Users = 254 Dbident = 3
DB Type = CD_Retrieval DB-Identification = tasra_dvd_wisdb
min multiplexed = 0 max multiplexed = 0
Locale setting = C Codepage = Propriet
Accountlog = off (NONE)
Case Insensitivity = off Status = booted
Redirect JVM output = off Encryption = no
Communication = !Enc & !Cmp Readonly = no
Multithread = off
When increasing the cache sizes, it is proposed to extend data and sorter cache sizes in an equal number. The configured amount of space will be allocated during startup of the database. The allocated memory will be shared within the database instance.
Note:
You need to ensure that for changes of the cache sizes enough system memory is available. The cache setting for all WIS and EPC databases needs to be suitable for the amount of memory available.
To change the cache values, execute the following commands:
Step 1: Stop EWA Server
[EWA_HOME]\database\TransBase WIS>net stop "EWA net Server"
The EWA Server service is stopping. The EWA Server service was stopped successfully.
Step 2: Stop EWA WIS Database
[EWA_HOME]\database\TransBase WIS>net stop "EWA net DB WIS"
The EWA DB WIS service is stopping. The EWA DB WIS service was stopped successfully.
Step 3: Modify the Cache Settings (This example: 2MB data + 2MB sorter cache)
General command line of this command is:
tbadm32 -af wisnet nc=<data cache> lc=<sorter cache>
The cache size is defined as Kilo-Bytes (KB). If more than 2MB should be used for data cache, you need to add a muliplier to define the number of cache pages, for example:
| Data Cache Size | Sorter Cache Size | Command Parameters |
|---|---|---|
| 512KB (default) | 512KB (default) | nc=512kb lc=512kb |
| 2MB | 512KB | nc=2mb lc=512kb |
| 2MB | 2MB | nc=2mb lc=2mb |
| 8MB | 8MB | nc=4*2mb lc=8mb |
| 16MB | 16MB | nc=8*2mb lc=16mb |
[EWA_HOME]\database\TransBase WIS>tbadm32 -af wisnet nc=8*2mb lc=16mb
@(#) tbadm32 Version: V6.8.1.46 (Build 719) 2011/03/09 (Release) License: F6A7782C-F82C7AF5-297C70FF-017F5F70 U.S.-Patent Nr. 6,381,596 and 6,510,335 Copyright (c) 1987 - 2011 by Transaction Software, D 81829 Munich alter database wisnet: entry altered, database not booted
Step 4: Check the settings again
[EWA_HOME]\database\TransBase WIS>tbadm32 -i wisnet
@(#) tbadm32.exe
Version: V6.8.1.46 (Build 719) 2011/03/09 (Release)
License: F6A7782C-F82C7AF5-297C70FF-017F5F70
U.S.-Patent Nr. 6,381,596 and 6,510,335
Copyright (c) 1987 - 2011 by Transaction Software, D 81829 Munich
Database Name = wisnet@EWAWIN2008T5
Database Home = C:\ProgramData\EWA\database\TransBase WIS\\wisnet
Bfim/Log Path = ~\bfims
Scratch Path = ~\scratch
Accounting Path = ~\account\acctlog
Size Blob Diskfile Path
3906 MB No C:\ProgramData\EWA\database\TransBase WIS\\wisnet\disks\tbdsk001
Database Romfile(s)
E:\DB\WIS\wisnet\131009150105___G_10_13\R0\rfile00000.000 on CD-ROM 'CD_8'
E:\DB\WIS\wisnet\131009150105___G_10_13\R1\rfile00001.000 on CD-ROM 'CD_3'
E:\DB\WIS\wisnet\131009150105___G_10_13\R2\rfile00002.000 on CD-ROM 'CD_2'
E:\DB\WIS\wisnet\131009150105___G_10_13\R3\rfile00003.000 on CD-ROM 'CD_5'
E:\DB\WIS\wisnet\131009150105___G_10_13\R4\rfile00004.000 on CD-ROM 'CD_7'
E:\DB\WIS\wisnet\131009150105___G_10_13\R5\rfile00005.000 on CD-ROM 'CD_6'
E:\DB\WIS\wisnet\131009150105___G_10_13\R6\rfile00006.000 on CD-ROM 'CD_4'
E:\DB\WIS\wisnet\131009150105___G_10_13\R7\rfile00007.000 on CD-ROM 'CD_1'
E:\DB\WIS\wisnet\131009150105___G_10_13\R8\rfile00008.000 on CD-ROM 'CD_9'
Page Size = 2 KB Rom Size = 61440 MB
Data Cache = 16 MB Sorter Cache Size = 16 MB
Number of Users = 254 Dbident = 3
DB Type = CD_Retrieval DB-Identification = tasra_dvd_wisdb
min multiplexed = 0 max multiplexed = 0
Locale setting = C Codepage = Propriet
Accountlog = off (NONE)
Case Insensitivity = off Status = not booted
Redirect JVM output = off Encryption = no
Communication = !Enc & !Cmp Readonly = no
Multithread = off
Step 5: Start the WIS Database
[EWA_HOME]\database\TransBase WIS>net start "EWA net DB WIS"
The EWA DB WIS service is starting. The EWA DB WIS service was started successfully.
Step 6: Start EWA Server again
[EWA_HOME]\database\TransBase WIS>net start "EWA net Server"
The EWA Server service is starting. The EWA Server service was started successfully.
Results from first performance tests showed that the database performance did not very much increase when setting cache sizes to very high numbers of ~100MB. Ideal tuning parameters are currently not available but the current assumption is that a small value is sufficient for most cases.
Note:
The cache sizing will be overwritten by AdminTool whenever the database is switched and/or updated. You need to take care that the configuration in re-applied after each data update!
Description: WIS net uses a connection pool mechanism to access the local WIS database via JDBC. This pool is based on the open source connection pooling implementation from the Apache Group. You can fine tune the maximum amount of open connections to your needs.
Solution: Optimizing the connection pool settings can reduce the database connection overhead (i.e. opening and closing connections). For higher load (and also productive environments) the rule of thumb is to set the connection pool size to the estimated number of concurrent user requests on the server. For Stress tests this would be the number of virtual users.
Example:
<SECTION name="pool">
(...)
<SECTION name="db">
(...)
<PARAMETER name="size">50</PARAMETER>
(...)
</SECTION>
</SECTION>
Please refer to the WIS net configuation section for more details.
The following sections provides a short overview over the disc layout to give a better understanding of what to find in which directory.
|
Directory |
Description/Example files |
|---|---|
|
ewa\Apps\ewacore\ |
AccessGateway and UserManagement |
|
...\ewacore\application\ |
EWA-net.war |
|
...\ewacore\config\ |
core_cfg.xml |
|
...\ewacore\doc\ | |
|
...\ewacore\resources\ |
|
|
...\resources\properties\ |
coreClient_Res.properties |
|
...\ewacore\tools\ |
qml.jar |
|
ewa\Apps\wisnet\ |
WIS components |
|
...\wisnet\application\ |
Application specific files. |
|
...\wisnet\config\ |
wis_cfg.xml (containing installer variables |
|
...\wisnet\doc\ | |
|
...\wisnet\resources\ |
|
|
...\resources\properties\ |
Single files for the default message catalogues. |
|
ewa\Apps\epcnet\ |
EPC components |
|
...\epcnet\application\ |
EPC-net.war |
|
...\epcnet\doc\ | |
|
...\epcnet\resources\ |
|
|
...\resources\properties\ | Fallback message catalogues. |
|
ewa\Apps_SD\ |
Special installation files for Star Diagnosis. |
|
ewa\xentry_connect\ |
Special installation files for Xentry Connect. |
|
ewa\spooler\ |
Files for data spooler installation. |
|
ewa\resources\ |
This folder is intended to be filled by Daimler after delivery from the system integrators. The installer program(s) will also look into this folder structure and by that allow that Daimler overrides i.e. message catalogue strings, adds new translations, replaces splash-screens, adds Online-Help, |
|
...\resources\properties\ |
Files containing the localized message catalogues one per file. Daimler is free in copying and modifying the default catalogues as provided by the system integrators. Examples: wis-net_Res.properties |
|
...\resources\images\ |
For future use |
|
...\resources\fonts\ |
For future use |
|
...\resources\online-help\ |
Repackaged by Daimler |
|
...\resources\Control |
This folder is intended to be filled by Daimler after delivery from the system integrators. The installer program(s) will also look into this folder structure |
|
ewa\install |
The ini-files which control the overall installation. |
|
ewa\tools\ |
This is a general purpose directory which can serve as a repository for any global tools which need to be delivered. For example, all installers require a tool for zipping/unzipping compressed files; this tool can be stored here, eliminating the need for multiple copies of this tool in the multiple subfolders which require it. |
|
ewa\central |
Additional files for EWA central installations. |
|
|
|
This section describes the target layout of the EWA directory
|
Directory |
Description of content |
|---|---|
|
[EWA_HOME] |
Root directory of EWA installation |
|
\apps |
EWA application folder |
|
\clientapps |
EWA client application folder |
|
\config |
Contains the XML config files for EWA |
|
\database |
Database folder. |
|
\docs |
Documentation folder |
|
\ewa_admin |
Files for EWA AdminTool |
|
\ewa_pricelists |
EPC pricelists |
|
\install |
Installer directory |
|
\logs |
Will be used to write service specific log information |
|
\resources |
Property files for EWA, WIS ad EPC |
|
\webapps |
Webapplications: Accessgateway, WIS, EPC |
|
\server |
Root directory of the application server installation |
|
bin\ |
Standard application server directory for binaries. |
|
lib\ |
Directory for overall application libraries |
|
conf\ |
TomCat configuration files |
|
\wis_case_online_importer |
Skript to update WIS data on a daily basis |
The purpose of the Backup and Migration Tool (BaM-Tool) is to be of assisance in the backup and migration of workshops, groups and users as well as all parts of the EWA database as described in the following ER diagram:

The basic configuration is done with a configuration file. This file uses the standard Java-properties-syntax. This means that the different parameters are written like this:
parameter-value = value.
Comments have to be marked with a # (=Hash sign).
This configuration-file contains the following types of parameters:
Task type
Data-Source
Data-Target
Filters
The task-type defines what kind of task should be performed.
The Data-Source and the Data-Target contain information about the source and the target of the task which could be a file or a database.
The filters specify whether only specific datasets from the source/ target should be copied.
The subsequent sections describe the different types of parameters.
The following table describes the possible operations supported by the different tasktypes:
|
Operation |
Copy |
Migrate |
Backup |
Restore |
CopyGss |
BackupUserProfiles |
|
File 2 File |
X |
X |
|
|
|
|
|
Database 2 File |
X |
X |
X |
|
X |
X |
|
File 2 Database |
X |
|
|
X |
X |
|
|
Database 2 Database |
|
X |
|
X |
|
|
Copy the data from one file (*source) to another (*target). If there is a filter applied then the data is written filtered.
Copy the database content (*source) into an xml file (*target). Please note that not the whole database content is copied, but only the Workshops, Groups, Users, Messages and GenericStorageService(GSS), which satisfy the filters specified, if any.
Copy the content of the file (*source) into the database (*target). Please note that not the whole database content is copied, but only the Workshops, Groups, Users, Messages and GenericStorageService(GSS), which satisfies the filters specified, if any. The content of the database is not deleted before the xml file content has been imported.
Copy the data from one file (*source) to another (*target). If there is a filter applied then the data is written filtered.
Copy the database content (*source) into an xml file (*target). Please note that not the whole database content is copied, but only the Workshops, Groups, Users, Messages and GenericStorageService(GSS), which satisfies the filters specified, if any. After importing the database content into the xml file, the whole database is being deleted or the content satisfying the filters, if any specified.
Copy the database content (*source) into another database (*target). Please note that only the Workshops, Groups, Users, Messages and GenericStorageService(GSS), which satisfies the filters specified, if any. After importing the database content into the target database, the whole source database content is being deleted or just the content satisfying the filters, if any specified.
Copy the database content (*source) into an xml file (*target). Please note that not the whole database content is copied, but only the Workshops, Groups, Users, Messages and GenericStorageService(GSS), which satisfy the filters specified, if any.
Copy the content of the file (*source) into the database (*target). Please note that not the whole database content is copied, but only the Workshops, Groups, Users, Messages and GenericStorageService(GSS), which satisfies the filters specified, if any. Before importing the new database content into the target database, the whole target database content is being deleted.
Copy the database content (*source) into another database (*target). Please note that only the Workshops, Groups, Users, Messages and GenericStorageService(GSS), which satisfies the filters specified, if any. Before importing the source database content into the target database, the whole target database content is being deleted.
Copy the database content (*source) into an xml file (*target). Please note that only the GenericStorageService(GSS) data, which satisfy the filters specified, is copied into the xml file (*target).
Copy the content of the file (*source) into the database (*target). Please note that only the GenericStorageService(GSS) data, which satisfy the filters specified, is copied into the database (*target).
Copy the database content (*source) into an xml file (*target). Please note that only the UserProfile-Blobs are copied into the xml file (*target). Filters are not supported.
The description of source and target is achieved with the prefix Source or Target followed by the data provider. So a valid call for a source file would be Source.File=c:\\backup.xml.
Note that if your target is a file then you can add wildcards and there will be a timestamp and/or the hostname/ipaddress added to the name of the backup xml-file. This allows the user to run automated backups without overwriting the old backups and recognize the machine from where the backup comes.
Note:
If you use the wildcard %hostname% then the hostname is extracted from the source-database-connection-string
To use the wildcard insert a %timestamp% and/or %hostname% in the filename. So an example statement looks as follows:
Target.File=c:\\%timestamp%_backup.xml
The result would be a file which woild look somewhat approximately like this: 2007.12.20-01-01-01_backup.xml. It will be located in c:\ .
Another sample would be:
Target.File=c:\\%hostname%_backup.xml
This will result in a file which will look somewhat like this: 16.57.51.133_backup.xml depending on the sources IP-Address.
Note:
To allow special character to appear in the configuration file, a backslash needs to be escaped.
The description of a database consists of four parameters.
DBDriverClass The Java driver class to use
DBURL The JDBC URL to use for database connectivity
Username
Password
Note:
The database driver must be in the same directory where the EWA BaM-tool resist.
The Database-drivers and connections-strings for the standard EWA databases are listed below:
|
Database type |
Driver class name |
URL |
Username |
Password |
|
Transbase |
transbase.jdbc.Driver |
jdbc:transbase://localhost:2044/ewacore |
tbadmin |
|
|
DB2 |
com.ibm.db2.jcc.DB2Driver |
jdbc:db2://localhost:50000/EWO |
EWO |
ewo |
|
SQL-Server |
com.jnetdirect.jsql.JSQLDriver |
jdbc:JSQLConnect://localhost:1433;databaseName=EWO |
ewo |
ewo |
For example a valid database-description would look like:
Source.DBDriverClass=transbase.jdbc.Driver
Source.DBURL=jdbc:transbase://localhost:2044/ewacore
Source.Username=tbadmin
Source.Password=
There are several filters provided to copy only parts of the data. These are User, UserGroup and Workshop.
User copies a specific user including the related user group and workshop.
UserGroup copies all related users to listed Group as well as the related workshops.
Workshop copies all related groups und users for the listed workshop.
A Filter works always no matter if a copy or restore-process is started.
There is only one filter-type which is allowed every time.
Each ID of the desired Entity has to be listed on a new line with an unique number which is increased by one compared to its ancestor. The first filter entity has to be marked with a one .
So the content of a workshop-configuration-file could look as follows:
Filter.Type=Workshop
Filter.Workshop.1=XX898sd987dsf44
Filter.Workshop.2=XX898sd987dsf454
Filter.Workshop.3=XX898sd987dsf500
Per default every administrator-user is sorted out while migrating the data. This is done in order to prevent former administrators from local installations to overtake central hosted farms . To override this setting the following line needs to be added to the configuration.
KeepAdministrator = true
#Backup the whole database
Task=Backup
Source.DBDriverClass=transbase.jdbc.Driver
Source.DBURL=jdbc:transbase://localhost:2044/ewacore
Source.Username=tbadmin
Source.Password=YourPasswordHere
Target.File=c:\\%timestamp%backup.xml
Integrate specific workshops from a backup
#Integrate two workshops
Task=Copy
Target.DBDriverClass=transbase.jdbc.Driver
Target.DBURL= jdbc:transbase://localhost:2044/ewacore
Target.Username=YourUsernameHere
Target.Password=YourPasswordHere
Source.File=c:\\backup.xml
Filter.Type=Workshop
Filter.Workshop.1=XX898sd987dsf44
Filter.Workshop.2=XX898sd987dsf454
There will be a log file stored in the folder from where the bam-tool is executed. It will contain information about the process-settings itself followed by information about the result of the copy-process.
The EWA BaM tool is started from the command line. That's why the name of the configuration needs to be added. So a valid call would be:
java jar EWA-BaM c:\backup.properties
If no or no valid config-file is found then there will be a warning displayed and the application will be shut down.
If the application is successful ly being shut down then there will be the SystemCode 0 returned. The returncode -1 is being returned in case of an error.
This chapter tries to answer known typical questions that are known to be occurred during work with EWA.
Question:
When WIS/ASRA is launched, the ASRA panel is either not active or does not contain content.
Answer:
WIS/ASRA has problems when using Java 6 as Runtime on client. Please disable Java 6 for usage with Java WebStart. Open Control Panel -> Java. Then the Java Control Panel will show up. Select Tab Java -> Java Application Runtime Settings -> View... and uncheck the boxes in column Enabled in rows where Platform is 1.6.
Question:
Why are WIS and EPC working slow while all EWA web pages are shown fast?
Answer:
Java has several issues when resolving proxy configuration. Per default Java tries to copy the proxy configuration from Internet Explorer. The following issues are known with this behavior:
If Internet Explorer uses the option "bypass proxy server for local addresses", Java will still use a proxy for local servers. Java is not capable of re-using this option. Please either disable the proxy completely or configure a manual exception for the EWA server.
If an automatic proxy script (PAC file) is used which contains syntax errors, Java will display errors while Internet Explorer suppresses these errors. Please correct you proxy script if you see problems / error messages during EWA startup.
If you use a plain IP address as proxy hostname which is not able to be reverse looked up, each HTTP call to the EWA server will be slow. This issue is showing because Java tries to resolve the proxy host for each call and after a period of time will time out. After this timeout the HTTP call will be done. In those cases either correct your name server configuration, add a hosts file o set the proxy by DNS name instead of IP address.
Question:
WIS and EPC application are not able to start. The installation uses a automatic login using NTLM.
Answer:
The Java runtime needs to use at least version 1.5.0_08 or newer to allow access to the server by the applications. Please update your Java installation.
Question:
EWANAPI calls to EWA and TIPS calls where EWA clients are not running will fail. This is happening on a server using HTTPS.
Answer:
Older Java runtimes have issues when starting applications through HTTPS. This is due to a bug in the HTTPS implementation where incorrect headers are being sent to server. This behavior is fixed in Java 1.5.0_08 and later. Please install either this updated Java runtime or disable header checking in your HTTP proxy server / HTTP firewall.
Question:
I always get the error message that a JAR was corrupt when trying to start WIS or EPC. But the server installation is okay, tested i.e. on the server itself.
Answer:
Check the proxy server settings of WebStart itself. Start WebStart, see the menu File/Preferences. Switch off any Proxy if not needed or adjust the settings to conform to the ones in your Internet Explorer. If you have different settings in WebStart than in InternetExplorer you might run into this problem.
A good approach to install a client Java Runtime Environment on the server itself and switch off the Proxy settings in Java WebStart. Then try to run the client(s) on the server machine to see if the problem can be solved that way. If WIS and EPC start on the server, you will succeed in starting the applications by correcting the WebStart settings on the clients as well.
Question:
WIS starts normally, but it does not display any document. It always says "No documents found."
Answer:
This is typically a problem of the server access authorization or the way a access authorization for a user is being calculated. So several things have to be checked:
Question:
When starting WIS, I get a blank screen, FS_W_TITLE is the only information in the windows title bar.
Answer:
This is typically a problem in the WIS database connectivity
TRANSBASE_SERVICENAMES=2054:2055
<PARAMETER name="driver">transbase.jdbc.Driver</PARAMETER> <PARAMETER name="url">jdbc:transbase://localhost:2054/wisnet</PARAMETER> <PARAMETER name="user">tbadmin</PARAMETER> <PARAMETER name="password"></PARAMETER>
Question:
Business logic throws ArrayIndexOutOfBoundsException in the server log.
(This has not been seen on recent installations anymore)
Answer:
You most probably have some files from an old installation. Please update to a new version.
Question:
EPC starts correctly, but icons will not displayed, the background image is also not displayed.
Answer:
You might have an incorrect setup of your proxy server within Java WebStart or your Internet Explorer. Try to access the application from a client PC without need of a proxy server (typically the server machine itself) and assure that everything works fine there. Then adjust the internet settings on the client PCs correctly. Be sure that DNS is correctly setup.
Question:
Ive activated SSL but it doesnt work. I get an error in the Internet Explorer when I try to access the login web-page.
Answer:
There are several possibilities, why this could happen:
Note:
SSL uses more resources which might lead to timing problems.
Question:
At startup the server hangs with the exception:
javax.net.ssl.SSLException: No available certificate corresponds to the SSL cipher suites which are enabled.
Answer:
The Java Cryptographic API doesnt accept the certificate, which you added to your certificate store. Make sure a trusted certificate is in the keystore and the keystore itself is valid. E.g. take a look at
http://www.caucho.com/quercus/faq/question.xtp?question_id=1306
A problem that came up several times in operation of the system was that EPC was not able to operate on FINs/VINs that had been read into the FIN Cache. The only solution was to delete those entries or even all entries of the user.
There is an easy way to reset the FIN Cache if such problems should occur. There are 2 options:
See the Administration Guide documentation for more information about this feature.
If you use EWA within an environment which makes use of windows domain information, the UserManagement must be able to handle this domain information.
AccessGateway and UserManagement can handle this, if you provide the login name in the windows specific form of
<domainname>\<userid>
i.e.
accounting\smith
To change the session timeout for the Access Gateway, edit [EWA_HOME]\webapps\EWA-net\WEB-INF\web.xml which defines the session timeout.
The session timeout is defined inside the XML file with the Key web-app/session-config/session-timeout. The timeout value is specified in minutes of inactivity until the session is removed from the server.
Note:
If you have automatic reauthentication switched on (default) you should not have to worry about the session timer.
Note:
Do not increase this value too much or set it to values <=0. This will prevent access authorizations from being freed!
To add translations for the Access Gateway login and the user management interface you need to translate one property-file which contains all message resources.
This change should only be done by experienced web server administrators only to ensure that the package is re-packed correctly later again.
To translate the interface for the usermanagement, expand the file
[EWA_HOME]\webapps\EWA-net\WEB-INF\lib\coreServer_Res.jar
It at least contains the default message catalog which is named:
coreServer_Res.properties
To add e.g. a german translation you need to translate the content of the file entries to german and save it as coreServer_Res_de.properties, repack the file with a JAR or ZIP utility and add into the same directory. The server chooses the content of the file depending on the language of the browser - not of the country setting of your operating system.
The application uses a fallback mechanism to load the correct translation text, e.g. if your browser language is set to en_US the server first looks for a file called coreServer_Res_en_US.properties. If this is not available it looks for coreServer_Res_en.properties. If this is still not found it uses the general file coreServer_Res.properties as fallback.
The extensions to the file name are dependend on the ISO language code and defined within the Java platform.
The configuration for the minimum length of passwords and usernames is validated by the access gateway and the user management.
The current setting for these properties is:
We do not encourage to change those settings, but - at your own risk - you might want to adjust the settings in the file
[EWA_HOME]\webapps\EWA-net\WEB-INF\validation.xml
Note:
This change should only be done by experienced web server administrators.
This change has to be performed after each and every update of the EWA software as it is part of the software and not an external configuration entry.
This change does not adjust the internal validators beings used when i.e. importing users via EWA's import feature.
The minimum lengths are configured by entities with the name "minlength".
EWA collects accounting information about the used document on the server in a anonymous log. This accounting information is stored inside the user management database and can be extracted to see how often documents are displayed.
When the server installation is running for a while, this log table also can grow and get quite large. So once this information is not needed anymore, it can be removed from the database.
To extract the accounting information from user management database, follow these steps:
To remove all accounting information from current database, process the following manual steps:
delete from "ACD_ACCOUNT_DATA"
If an error occurs, the system is working very slowly or a component does not work, the following step might be useful to determine the fault.
Contact support with the gathered information.
This section lists further documentation. No parts of the following documents were repeated here to ensure consistency within the information provided.
Filename: [DVD-DRIVE]:\ewa\doc\AdminToolGuide.htm
Authors: Manuel Gutjahr, Martin Tolksdorf (HP)
Filename: [DVD-DRIVE]:\ewa\doc\HP-UM_UserGuide.htm
Authors: Manuel Gutjahr, Martin Tolksdorf (HP)
Filename: [DVD-DRIVE]:\ewa\doc\EWANAPI_Description.htm
Authors: Manuel Gutjahr, Martin Tolksdorf (HP)
Part of the global ReleaseNotes: [DVD-DRIVE]:\ewa\doc\ReleaseNotes.htm
Authors: Martin Woschko(devoteam)
Part of the global ReleaseNotes: [DVD-DRIVE]:\ewa\doc\ReleaseNotes.htm
Authors: Rainer Englisch (SBS)